Suppr超能文献

整合肠道微生物组和代谢组学与磁共振肠造影术以推进克罗恩病肠道损伤预测

Integrating Gut Microbiome and Metabolomics with Magnetic Resonance Enterography to Advance Bowel Damage Prediction in Crohn's Disease.

作者信息

Huang Lili, Meng Jixin, Lin Shaochun, Peng Zhenpeng, Zhang Ruonan, Shen Xiaodi, Zheng Weikai, Zheng Qingzhu, Wu Luyao, Wang Xinyue, Wang Yangdi, Mao Ren, Sun Canhui, Li Xuehua, Feng Shi-Ting

机构信息

Department of Radiology, The First Affiliated Hospital, Sun Yat-Sen University, Guangzhou, People's Republic of China.

Department of Radiology, Henan Provincial People's Hospital & Zhengzhou University People's Hospital, Zhengzhou, People's Republic of China.

出版信息

J Inflamm Res. 2025 Jun 11;18:7631-7649. doi: 10.2147/JIR.S524671. eCollection 2025.

Abstract

PURPOSE

Cumulative bowel damage (BD) critically influences the progression and prognosis of Crohn's disease (CD). Although the Lémann Index (LI) remains the standard for BD assessment, its clinical utility is limited by heavy reliance on extensive clinical data. Multiparametric magnetic resonance enterography (MRE) provides noninvasive macroscopic evaluation of BD severity, however, it fails to characterize microscopic alterations. We therefore integrated MRE with gut microbiome and metabolomic data to uncover mechanistic insights and develop a comprehensive model for better prediction of BD.

METHODS AND RESULTS

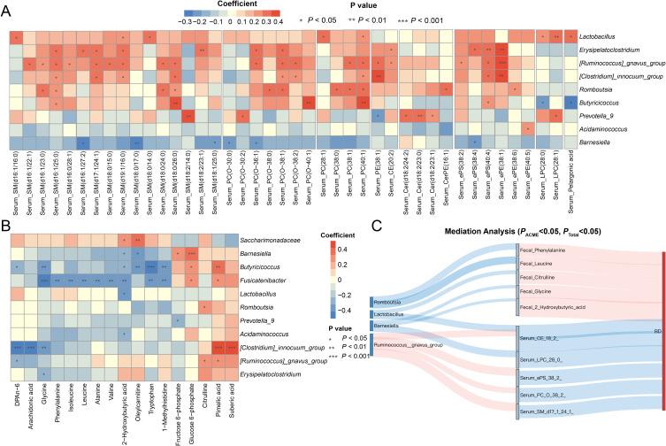
In this prospective two-center study, 309 CD patients were stratified into BD and non-BD groups using LI. Patients underwent MRE, fecal 16S rRNA gene sequencing, and fecal/serum metabolomic analysis. Thirty healthy controls were included for comparison. The relationships between microbial/metabolic factors and MRE features were explored using correlation and mediation analyses. Seven machine learning algorithms, each paired with seven distinct combinations of multi-omics features, were evaluated using nested 5-fold cross-validation to construct an optimal prediction model. BD patients exhibited reduced gut microbial diversity (<0.05), with and as key discriminators. Metabolomics revealed elevated fecal aromatic amino acids and depleted serum glycerophospholipids/sphingolipids (<0.05) linked to MRE-quantified features through mediation by microbial pathways (eg, 22.8% mediation effect of on penetration, =0.022). The optimal Xtreme Gradient Boosting Classifier (XGBC) model integrating three microbial genera, six fecal metabolites, three serum metabolites, and three MRE features achieved superior performance (AUC 0.857 and 0.829 in the derivation and external validation cohorts, respectively). SHapley Additive exPlanations (SHAP) analysis prioritized perianal diseases, , and fecal alanine as key contributors.

CONCLUSION

Our study underscores the interplay between gut microbial dysbiosis, metabolic alterations, and MRE-quantified structural changes in BD patients. The integrated multi-omics model provides a promising tool for BD prediction, enabling precise CD severity stratification and personalized clinical decision-making.

摘要

目的

累积性肠道损伤(BD)对克罗恩病(CD)的进展和预后具有关键影响。尽管莱曼指数(LI)仍是评估BD的标准,但它严重依赖大量临床数据,其临床实用性有限。多参数磁共振小肠造影(MRE)可对BD严重程度进行无创宏观评估,然而,它无法描述微观改变。因此,我们将MRE与肠道微生物组和代谢组数据相结合,以揭示其机制,并开发一个综合模型,以便更好地预测BD。

方法与结果

在这项前瞻性双中心研究中,309例CD患者根据LI被分为BD组和非BD组。患者接受了MRE、粪便16S rRNA基因测序以及粪便/血清代谢组分析。纳入30名健康对照进行比较。使用相关性和中介分析探索微生物/代谢因素与MRE特征之间的关系。使用嵌套5折交叉验证评估七种机器学习算法,每种算法与多组学特征的七种不同组合配对,以构建最佳预测模型。BD患者的肠道微生物多样性降低(<0.05), 和 为关键鉴别指标。代谢组学显示粪便芳香族氨基酸升高,血清甘油磷脂/鞘脂减少(<0.05),这些通过微生物途径介导与MRE量化特征相关(例如, 对穿透的中介效应为22.8%,P = 0.022)。整合三个微生物属、六种粪便代谢物、三种血清代谢物和三个MRE特征的最佳极端梯度提升分类器(XGBC)模型表现优异(在推导队列和外部验证队列中的AUC分别为0.857和0.829)。SHapley加性解释(SHAP)分析将肛周疾病、 和粪便丙氨酸列为关键贡献因素。

结论

我们的研究强调了BD患者肠道微生物失调、代谢改变与MRE量化结构变化之间的相互作用。综合多组学模型为BD预测提供了一个有前景的工具,能够实现精确的CD严重程度分层和个性化临床决策。

https://cdn.ncbi.nlm.nih.gov/pmc/blobs/c670/12174998/a62b50fcc191/JIR-18-7631-g0001.jpg

文献AI研究员

20分钟写一篇综述,助力文献阅读效率提升50倍。

立即体验

用中文搜PubMed

大模型驱动的PubMed中文搜索引擎

马上搜索

文档翻译

学术文献翻译模型,支持多种主流文档格式。

立即体验