Suppr超能文献

Src家族激酶抑制剂药物达沙替尼与糖皮质激素对舌鳞状细胞癌具有协同活性,并降低MET激酶活性。

The Src family kinase inhibitor drug Dasatinib and glucocorticoids display synergistic activity against tongue squamous cell carcinoma and reduce MET kinase activity.

作者信息

Hmedat Ali N A, Doondeea Jessica, Ebner Daniel, Feller Stephan M, Lewitzky Marc

机构信息

Institute of Molecular Medicine, Medical Faculty of the Martin-Luther-University Halle-Wittenberg, Halle (Saale), Germany.

Department of Pharmaceutics and Pharmaceutical Technology, Faculty of Pharmacy, Yarmouk University, Irbid, Jordan.

出版信息

Cell Commun Signal. 2025 Jun 19;23(1):293. doi: 10.1186/s12964-025-02129-8.

Abstract

BACKGROUND

Tongue squamous cell carcinoma (TSCC) is an aggressive cancer associated with a poor prognosis and limited treatment options, necessitating new drug targets to improve therapeutic outcomes. Our current work studies protein tyrosine kinases as well-known targets for successful cancer therapies. It focuses on Src family kinases (SFK), which are known to play a critical role in some head and neck tumors.

METHODS

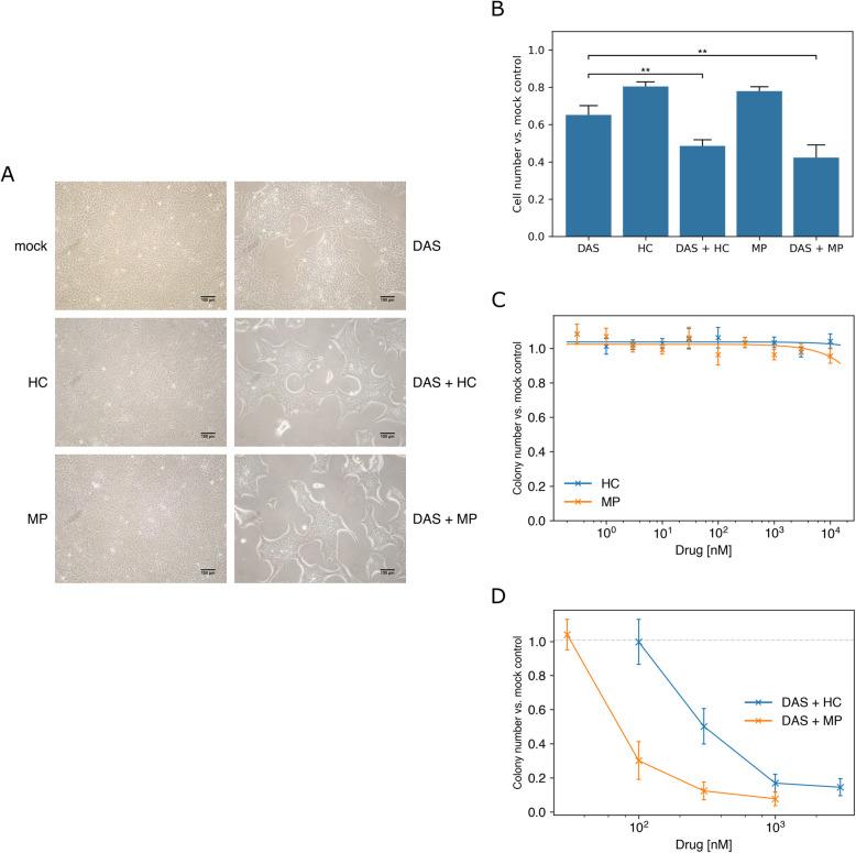
Western blot analyses of phospho-tyrosine protein patterns in 34 TSCC lines facilitated the investigation of SFK as contributors to these phosphorylations. The SFK inhibitors PP2 and Dasatinib were utilized to determine SFK contributions to cell motility and survival. A high-throughput screen with 1600 FDA-approved drugs was performed with three TSCC lines to discover drugs that act synergistically with Dasatinib against TSCC cell viability. Glucocorticoids emerged as potential candidates and were further investigated in 2D culture and by 3D soft agar colony formation. Dexamethasone was chosen as the major tool for our analyses of synergistic effects of Dasatinib and glucocorticoids on TSCC lines. Effects on the cell cycle were investigated by flow cytometry and expression levels of cell cycle regulators. Senescence was analyzed by senescence-associated β galactosidase detection and p27Kip1 protein expression. Autophagy was measured by Acridine Orange staining.

RESULTS

A panel of 34 TSCC lines showed a surprisingly homogenous pTyr-protein pattern and a prominent 130 kDa pTyr-protein. Inhibition of SFK activity greatly reduced overall pTyr-protein levels and p130Cas tyrosine phosphorylation. It also impaired TSCC viability in 2D cell culture and 3D soft agar colony formation. A high-throughput drug combination screen with Dasatinib identified glucocorticoids as promising candidates for synergistic activity. Dasatinib and Dexamethasone combination treatment showed strong synergistic effects on Src and p130Cas phosphorylation and led to reduced p130Cas expression. Dexamethasone also suppressed phosphorylation of the MET kinase and its key substrate Gab1. On the cellular level, Dasatinib combination with glucocorticoids led to G1 cell cycle arrest, appeared to increase senescence and enhanced autophagy. This was also reflected by effects on cell cycle regulatory proteins, including CDKs and cyclins.

CONCLUSION

This work is the first to show a strong synergistic activity of Dasatinib in combination with clinically used glucocorticoids in solid tumors. Furthermore, the tyrosine kinase MET and its effector protein Gab1 are newly identified glucocorticoid targets. Given the extensive research on MET as a drug target in various cancers, our findings have the potential to advance future cancer treatments.

摘要

背景

舌鳞状细胞癌(TSCC)是一种侵袭性癌症,预后较差且治疗选择有限,因此需要新的药物靶点来改善治疗效果。我们目前的工作研究蛋白酪氨酸激酶,其是成功的癌症治疗中众所周知的靶点。研究聚焦于Src家族激酶(SFK),已知其在一些头颈部肿瘤中起关键作用。

方法

对34个TSCC细胞系中的磷酸化酪氨酸蛋白模式进行蛋白质印迹分析,有助于研究SFK对这些磷酸化的作用。使用SFK抑制剂PP2和达沙替尼来确定SFK对细胞运动性和存活的作用。对三个TSCC细胞系进行了1600种FDA批准药物的高通量筛选,以发现与达沙替尼协同作用对抗TSCC细胞活力的药物。糖皮质激素成为潜在候选药物,并在二维培养和三维软琼脂集落形成实验中进一步研究。地塞米松被选为我们分析达沙替尼和糖皮质激素对TSCC细胞系协同作用的主要工具。通过流式细胞术研究对细胞周期的影响以及细胞周期调节因子的表达水平。通过衰老相关β半乳糖苷酶检测和p27Kip1蛋白表达分析衰老情况。通过吖啶橙染色测量自噬。

结果

一组34个TSCC细胞系显示出惊人的均一性磷酸化酪氨酸蛋白模式和一个突出的130 kDa磷酸化酪氨酸蛋白。抑制SFK活性大大降低了总体磷酸化酪氨酸蛋白水平和p130Cas酪氨酸磷酸化。它还损害了二维细胞培养和三维软琼脂集落形成中的TSCC活力。与达沙替尼进行的高通量药物联合筛选确定糖皮质激素是具有协同活性的有前景的候选药物。达沙替尼和地塞米松联合治疗对Src和p130Cas磷酸化显示出强烈的协同作用,并导致p130Cas表达降低。地塞米松还抑制MET激酶及其关键底物Gab1的磷酸化。在细胞水平上,达沙替尼与糖皮质激素联合导致G1期细胞周期停滞,似乎增加了衰老并增强了自噬。这也反映在对细胞周期调节蛋白(包括CDK和细胞周期蛋白)的影响上。

结论

这项工作首次表明达沙替尼与临床使用的糖皮质激素联合在实体瘤中具有强大的协同活性。此外,酪氨酸激酶MET及其效应蛋白Gab1是新发现的糖皮质激素靶点。鉴于对MET作为各种癌症药物靶点的广泛研究,我们的发现有可能推动未来的癌症治疗。

https://cdn.ncbi.nlm.nih.gov/pmc/blobs/827e/12180234/aa3e2920c7d5/12964_2025_2129_Fig1_HTML.jpg

文献AI研究员

20分钟写一篇综述,助力文献阅读效率提升50倍。

立即体验

用中文搜PubMed

大模型驱动的PubMed中文搜索引擎

马上搜索

文档翻译

学术文献翻译模型,支持多种主流文档格式。

立即体验