Suppr超能文献

RTA 408通过Nrf2/ARE和NF-κB信号通路减轻叔丁基过氧化氢诱导的髓核细胞凋亡:减轻大鼠椎间盘退变的体内外证据

RTA 408 attenuates TBHP-Induced apoptosis in nucleus pulposus cells via Nrf2/ARE and NF-κB signaling pathways: in vitro and in vivo evidence for mitigating rats' intervertebral disc degeneration.

作者信息

Chen Weibin, Li Defang, Chen Lihan, Fei Jichang, Bian Mengxuan, Zeng Qingmin, Jiang Zengxin, Wu Jingping

机构信息

Department of Orthopaedic Surgery, Jinshan Hospital, Fudan University, Shanghai, China.

Department of Orthopaedic Surgery, Nanping First Hospital Affiliated to Fujian Medical University, Nanping, Fujian, China.

出版信息

Arthritis Res Ther. 2025 Jun 19;27(1):128. doi: 10.1186/s13075-025-03588-7.

Abstract

BACKGROUND

Intervertebral disc degeneration (IDD) is a leading cause of spinal disorders, driven by oxidative stress-induced nucleus pulposus cell (NPC) apoptosis and extracellular matrix (ECM) degradation. Nuclear factor erythroid 2-related factor 2 (Nrf2) activators hold therapeutic promise due to their antioxidative properties. This study investigates the efficacy of RTA 408, a synthetic Nrf2-activating terpenoid, in mitigating oxidative damage and IDD progression.

METHODS

In vitro, tert-butyl hydroperoxide (TBHP)-treated rat NPCs were pretreated with RTA 408 (10-100 nM) to assess antioxidative and antiapoptotic effects via CCK-8, ROS/DCFH-DA, MDA/SOD assays, Annexin V-FITC/PI staining, and mitochondrial membrane potential (JC-1) analysis. Western blotting evaluated Nrf2/ARE, NF-κB pathways, and ECM regulators (MMPs, ADAMTS5, collagen II, aggrecan). In vivo, a rat IDD model was established via coccygeal disc puncture, with RTA 408 (200/500 µg/kg, intraperitoneal) administered weekly. MRI, histopathology (H&E, Safranin O), and immunohistochemistry (aggrecan, MMP13, Nrf2) assessed disc degeneration over 4-8 weeks.

RESULTS

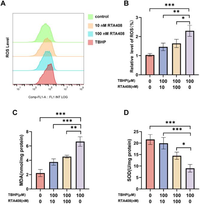
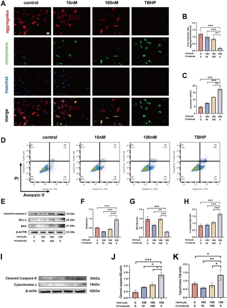
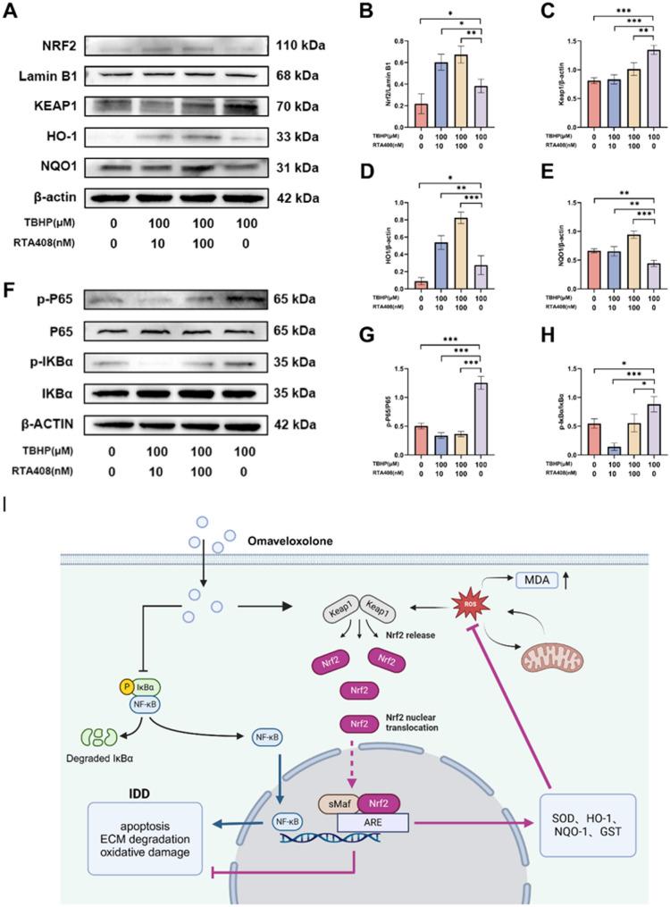
In vitro, RTA 408 restored NPC viability, reduced ROS and MDA levels, and elevated SOD activity after TBHP exposure. It inhibited apoptosis (lower cleaved caspase-3 and BAX expression; higher BCL-2 levels) and mitochondrial depolarization. RTA 408 activated the Keap1/Nrf2/ARE pathway (promoted Nrf2 nuclear translocation and upregulated HO-1/NQO1) while suppressing NF-κB signaling (reduced phosphorylation of P65 and IκBα). ECM degradation was reversed (downregulated MMP3/9/13 and ADAMTS5; upregulated collagen II and aggrecan). In vivo, RTA 408 preserved disc structure, decreased Pfirrmann scores, and improved MRI indices (enhanced T2 signal intensity). Histopathological analysis confirmed reduced ECM loss and annulus fibrosus disruption, correlating with elevated Nrf2 expression and diminished MMP13 levels in nucleus pulposus. High-dose RTA 408 showed stronger therapeutic effects than low-dose treatment.

CONCLUSIONS

RTA 408 mitigates oxidative stress-induced NPC apoptosis and ECM degradation via dual modulation of Nrf2/ARE activation and NF-κB suppression. Systemic administration of RTA 408 delays IDD progression in vivo, highlighting its therapeutic potential for degenerative spinal disorders. These findings support further clinical exploration of RTA 408 as a novel Nrf2-targeted therapy for IDD.

摘要

背景

椎间盘退变(IDD)是脊柱疾病的主要原因,由氧化应激诱导的髓核细胞(NPC)凋亡和细胞外基质(ECM)降解所驱动。核因子红细胞2相关因子2(Nrf2)激活剂因其抗氧化特性而具有治疗前景。本研究调查了一种合成的Nrf2激活萜类化合物RTA 408在减轻氧化损伤和IDD进展方面的疗效。

方法

在体外,用叔丁基过氧化氢(TBHP)处理大鼠NPCs,并用RTA 408(10 - 100 nM)进行预处理,通过CCK - 8、ROS/DCFH - DA、MDA/SOD测定、Annexin V - FITC/PI染色和线粒体膜电位(JC - 1)分析来评估抗氧化和抗凋亡作用。蛋白质印迹法评估Nrf2/ARE、NF - κB信号通路以及ECM调节因子(基质金属蛋白酶(MMPs)、含血小板反应蛋白基序的解聚素样金属蛋白酶5(ADAMTS5)、胶原蛋白II、聚集蛋白聚糖)。在体内,通过尾椎椎间盘穿刺建立大鼠IDD模型,每周腹腔注射RTA 408(200/500 μg/kg)。在4 - 8周内,通过磁共振成像(MRI)、组织病理学(苏木精 - 伊红染色、番红O染色)和免疫组织化学(聚集蛋白聚糖、MMP13、Nrf2)评估椎间盘退变情况。

结果

在体外,RTA 408在TBHP暴露后恢复了NPC的活力,降低了ROS和MDA水平,并提高了SOD活性。它抑制了细胞凋亡(降低了裂解的半胱天冬酶 - 3和BAX的表达;提高了BCL - 2水平)和线粒体去极化。RTA 408激活了Keap1/Nrf2/ARE信号通路(促进Nrf2核转位并上调血红素加氧酶 - 1(HO - 1)/醌氧化还原酶1(NQO1)),同时抑制NF - κB信号传导(降低P65和IκBα的磷酸化)。ECM降解得到逆转(下调MMP3/9/13和ADAMTS5;上调胶原蛋白II和聚集蛋白聚糖)。在体内,RTA 408保留了椎间盘结构,降低了Pfirrmann评分,并改善了MRI指标(增强了T2信号强度)。组织病理学分析证实ECM损失减少和纤维环破坏减轻,这与髓核中Nrf2表达升高和MMP13水平降低相关。高剂量RTA 408显示出比低剂量治疗更强的治疗效果。

结论

RTA 408通过对Nrf2/ARE激活和NF - κB抑制的双重调节减轻氧化应激诱导的NPC凋亡和ECM降解。RTA 408的全身给药在体内延迟了IDD进展,突出了其对退行性脊柱疾病的治疗潜力。这些发现支持将RTA 408作为一种针对IDD的新型Nrf2靶向疗法进行进一步的临床探索。

https://cdn.ncbi.nlm.nih.gov/pmc/blobs/a608/12180161/fdb8cb6c0ddc/13075_2025_3588_Fig1_HTML.jpg

文献AI研究员

20分钟写一篇综述,助力文献阅读效率提升50倍。

立即体验

用中文搜PubMed

大模型驱动的PubMed中文搜索引擎

马上搜索

文档翻译

学术文献翻译模型,支持多种主流文档格式。

立即体验