Suppr超能文献

绝经后老年女性肌肉骨骼疾病的全球负担及趋势:1990 - 2021年分析及至2045年的预测

Global burden and trends of musculoskeletal disorders in postmenopausal elderly women: a 1990-2021 analysis with projections to 2045.

作者信息

Tan Jianye, Zhu Zhenglin, Wang Xingkuan, Yang Bingsheng, Liu Senrui, Shi Meiling, Luo Yujia, Du Chengcheng, Sun Yinsong, Liao Junyi, Lei Yiting, Huang Wei

机构信息

Department of Orthopaedic Surgery, The First Affiliated Hospital of Chongqing Medical University, Chongqing, China.

Chongqing Municipal Health Commission Key Laboratory of Musculoskeletal Regeneration and Translational Medicine, Chongqing, China.

出版信息

Arthritis Res Ther. 2025 Jun 19;27(1):127. doi: 10.1186/s13075-025-03587-8.

Abstract

BACKGROUND

The global burden and trend of musculoskeletal disorders (MSDs) in postmenopausal women (PMW) remain unclear.

METHODS

Using the Global Burden of Disease (GBD) 2021 data, this study assessed the prevalence and disability-adjusted life years (DALYs) for rheumatoid arthritis (RA), osteoarthritis (OA), low back pain (LBP), neck pain (NP), gout, and other musculoskeletal conditions (OMSKDs) from 1990 to 2021. Bayesian Age-Period-Cohort (BAPC) models projected trends to 2045. Health inequalities were analyzed using the Slope Index of Inequality (SII) and the Concentration Index, with decomposition methods identifying the drivers of burden changes.

RESULTS

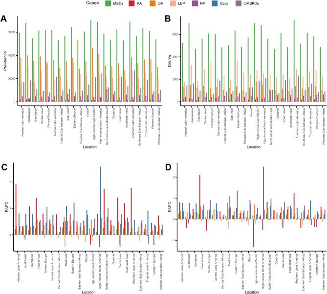
From 1990 to 2021, the age-standardized prevalence and DALYs rates have significantly increased among PMW, with OA and LBP being the primary contributors to this burden. These increases were primarily driven by population growth. Specifically, RA, OA, and gout accounted for more than 50% of the total burden in women across all age groups, with RA burden being 1.2 times higher than that in premenopausal women, OA 3.1 times higher, and gout 2.9 times higher. Notably, in PMW, the burden of gout was 74%. The burden of gout is strongly correlated with the Socio-Demographic Index (SDI), particularly in high-income regions, such as North America, where the United States exhibits the highest DALYs rates. Furthermore, projections indicate that by 2045, the global burden of MSDs could double, with OA potentially affecting nearly 50% of the PMW.

CONCLUSION

From 1990 to 2021, the global burden of MSDs among PMW has risen significantly, with notable regional disparities underscoring the critical need for tailored preventive strategies to alleviate the worldwide impact of these conditions.

摘要

背景

绝经后女性肌肉骨骼疾病(MSDs)的全球负担和趋势仍不明确。

方法

本研究使用2021年全球疾病负担(GBD)数据,评估了1990年至2021年类风湿关节炎(RA)、骨关节炎(OA)、腰痛(LBP)、颈痛(NP)、痛风及其他肌肉骨骼疾病(OMSKDs)的患病率和伤残调整生命年(DALYs)。贝叶斯年龄-时期-队列(BAPC)模型预测了至2045年的趋势。使用不平等斜率指数(SII)和集中指数分析健康不平等情况,通过分解方法确定负担变化的驱动因素。

结果

1990年至2021年,绝经后女性的年龄标准化患病率和DALYs率显著上升,OA和LBP是这一负担的主要贡献者。这些增长主要由人口增长驱动。具体而言,RA、OA和痛风占所有年龄组女性总负担的50%以上,RA负担比绝经前女性高1.2倍,OA高3.1倍,痛风高2.9倍。值得注意的是,在绝经后女性中,痛风负担为74%。痛风负担与社会人口指数(SDI)密切相关,特别是在北美等高收入地区,美国的DALYs率最高。此外,预测表明,到2045年,MSDs的全球负担可能翻倍,OA可能影响近50%的绝经后女性。

结论

1990年至2021年,绝经后女性MSDs的全球负担显著上升,明显的地区差异凸显了制定针对性预防策略以减轻这些疾病全球影响的迫切需求。

https://cdn.ncbi.nlm.nih.gov/pmc/blobs/eeef/12178034/74e19a33d46c/13075_2025_3587_Fig1_HTML.jpg

文献AI研究员

20分钟写一篇综述,助力文献阅读效率提升50倍。

立即体验

用中文搜PubMed

大模型驱动的PubMed中文搜索引擎

马上搜索

文档翻译

学术文献翻译模型,支持多种主流文档格式。

立即体验