Suppr超能文献

工程化小细胞外囊泡用于靶向递送基底膜聚糖以稳定脊髓损伤后的血脊髓屏障。

Engineered small extracellular vesicles for targeted delivery of perlecan to stabilise the blood-spinal cord barrier after spinal cord injury.

作者信息

Peng Wei, Zhang Wentao, Cui Wei, Chen Wenjin, Zhuang Yin, Chu Rupeng, Tan Jinghua, Xue Jingbo, Yan Yiguo, Yin Guoyong, Zhang Shujun, Xie Yong

机构信息

Department of Spine Surgery, Wuxi Ninth People's Hospital Affiliated to Soochow University, Wuxi, China.

Wuxi Orthopedic Institute, Wuxi, China.

出版信息

Clin Transl Med. 2025 Jun;15(6):e70381. doi: 10.1002/ctm2.70381.

Abstract

BACKGROUND

Destruction of the blood-spinal cord barrier (BSCB) following spinal cord injury (SCI) can result in various harmful cytokines, neutrophils, and macrophages infiltrating into the injured site, causing secondary damage. Growing evidence shows that M2 macrophages and their small extracellular vesicles (sEVs) contribute to tissue repair in various diseases.

METHODS AND RESULTS

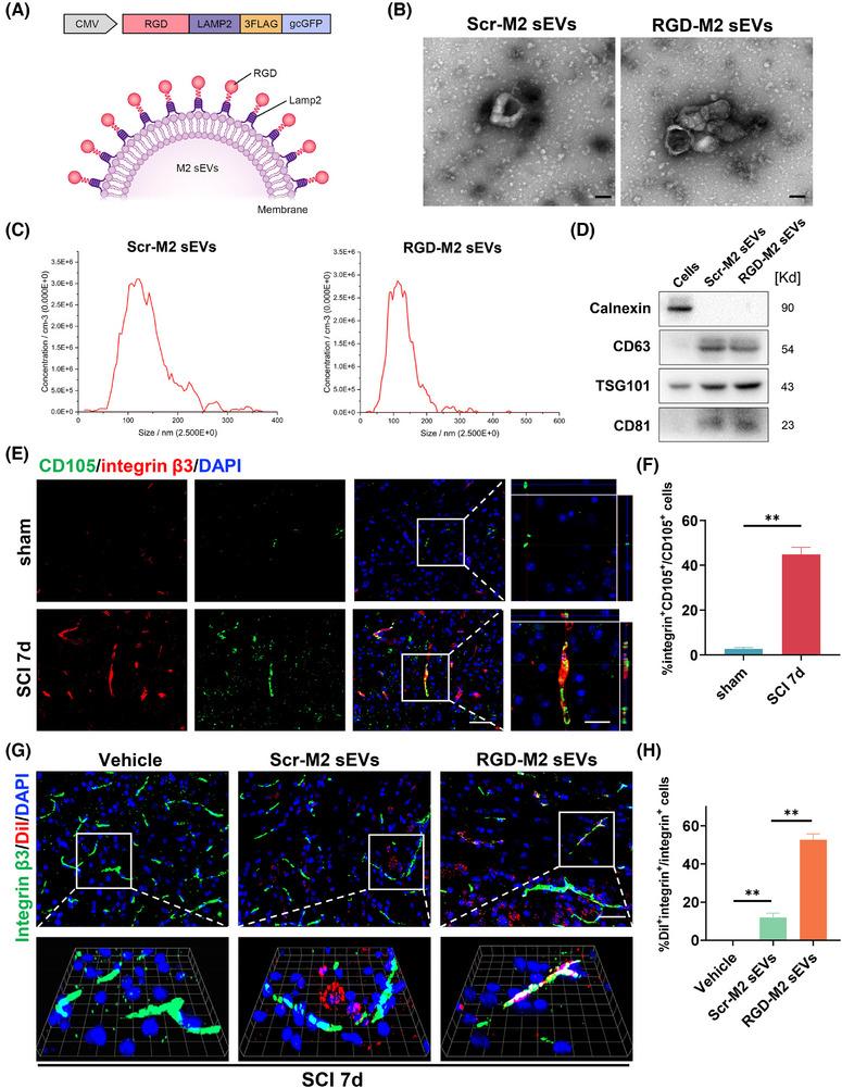
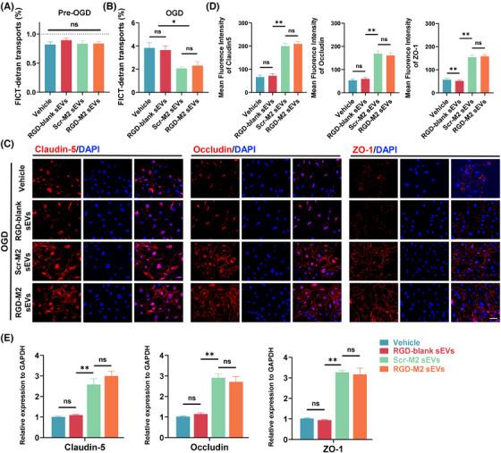
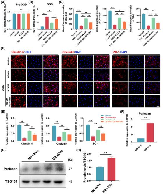
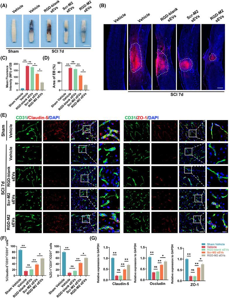
In our previous proteomics-based analysis of protein expression profiles in M2 macrophages and their sEVs (M2-sEVs), the proteoglycan perlecan, encoded by HSPG2, was found to be upregulated in M2-sEVs. Perlecan is a crucial component of basement membranes, playing a vital role in stabilising BSCB homeostasis and functions through its interactions with other matrix components, growth factors, and receptors. Here, we verified the high levels and remarkable therapeutic effect of M2-sEV-derived perlecan on the permeability of spinal cord microvascular endothelial cells exposed to oxygen glucose deprivation and reoxygenation in vitro. We also decorated the surface of M2-sEVs with a fusion protein comprising the N-terminus of Lamp2 and arginine glycine aspartic acid (RGD) peptides, which have an affinity for integrin αvβ3 and are primarily present on neovascular endothelium surfaces. In SCI model mice, these RGD-M2-sEVs accumulated at injured sites, promoting BSCB restoration. Finally, we identified M2-sEV-derived perlecan as a key player in regulating BSCB integrity and functional recovery post-SCI.

CONCLUSION

Our results indicate that RGD-M2-sEVs promote BSCB restoration by transporting perlecan to neovascular endothelial cells, representing a potential strategy for SCI treatment.

KEY POINTS

Perlecan, a crucial component of basement membranes that plays a vital role in stabilising BSCB homeostasis and functions, was found to be upregulated in M2-sEVs. M2-sEVs decorated with RGD peptide can effectively target the neovascular endothelium surfaces at the injured spinal cord site. RGD-M2-sEVs promote BSCB restoration by transporting perlecan to neovascular endothelial cells, representing a potential strategy for SCI treatment.

摘要

背景

脊髓损伤(SCI)后血脊髓屏障(BSCB)的破坏可导致各种有害细胞因子、中性粒细胞和巨噬细胞浸润到损伤部位,造成继发性损伤。越来越多的证据表明,M2巨噬细胞及其小细胞外囊泡(sEVs)有助于多种疾病的组织修复。

方法与结果

在我们之前基于蛋白质组学对M2巨噬细胞及其sEVs(M2-sEVs)中蛋白质表达谱的分析中,发现由HSPG2编码的蛋白聚糖基底膜聚糖在M2-sEVs中上调。基底膜聚糖是基底膜的关键成分,通过与其他基质成分、生长因子和受体相互作用,在稳定BSCB的稳态和功能方面发挥重要作用。在此,我们验证了M2-sEVs来源的基底膜聚糖在体外对暴露于氧糖剥夺和复氧的脊髓微血管内皮细胞通透性具有高水平且显著的治疗效果。我们还用一种融合蛋白修饰了M2-sEVs的表面,该融合蛋白包含Lamp2的N端和精氨酸-甘氨酸-天冬氨酸(RGD)肽,RGD肽对整合素αvβ3具有亲和力,主要存在于新生血管内皮表面。在SCI模型小鼠中,这些RGD-M2-sEVs在损伤部位聚集,促进BSCB的恢复。最后,我们确定M2-sEVs来源的基底膜聚糖是SCI后调节BSCB完整性和功能恢复的关键因素。

结论

我们的结果表明,RGD-M2-sEVs通过将基底膜聚糖转运到新生血管内皮细胞来促进BSCB的恢复,这代表了一种治疗SCI的潜在策略。

关键点

基底膜聚糖是基底膜的关键成分,在稳定BSCB的稳态和功能方面发挥重要作用,被发现在M2-sEVs中上调。用RGD肽修饰的M2-sEVs可以有效地靶向损伤脊髓部位的新生血管内皮表面。RGD-M2-sEVs通过将基底膜聚糖转运到新生血管内皮细胞来促进BSCB的恢复,这代表了一种治疗SCI的潜在策略。

https://cdn.ncbi.nlm.nih.gov/pmc/blobs/ae76/12179339/75e0f1eab3d0/CTM2-15-e70381-g004.jpg

文献AI研究员

20分钟写一篇综述,助力文献阅读效率提升50倍。

立即体验

用中文搜PubMed

大模型驱动的PubMed中文搜索引擎

马上搜索

文档翻译

学术文献翻译模型,支持多种主流文档格式。

立即体验