Suppr超能文献

纳米塑料增强致癌物的跨膜运输和摄取:转录变化及老化影响

Nanoplastics Enhance Transmembrane Transport and Uptake of Carcinogens: Transcriptional Changes and the Effects of Weathering.

作者信息

Schiferle Erik B, Suman Saatwik, Steffen Katherine R, Kundu Koustav, Islam Aniqa N, Reinhard Björn M

机构信息

Division of Materials Science and Engineering, Department of Chemistry, and The Photonics Center, Boston University, Boston, MA, 02215, USA.

Department of Chemistry and The Photonics Center, Boston University, Boston, MA, 02215, USA.

出版信息

Adv Sci (Weinh). 2025 Aug;12(31):e07355. doi: 10.1002/advs.202507355. Epub 2025 Jun 20.

Abstract

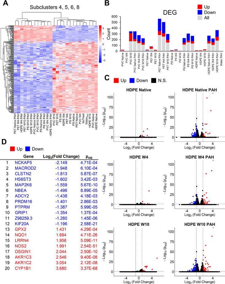
Nanoplastics are generated from common consumer plastics (polyethylene terephthalate, high-density polyethylene, polystyrene, polyvinyl chloride) and exposed to simulated marine weathering for up to 10 weeks. Fourier-transform infrared spectroscopy and ζ-potential measurements reveal continuous changes in the composition of the nanoplastics, consistent with oxidation. Although the chemical composition and oxidation of the nanoplastics influence their ability to sorb polycyclic aromatic hydrocarbons (PAHs), for all investigated conditions, sorption of PAHs to nanoplastics achieves effective PAH concentrations that are orders of magnitude higher than the solubility limit in water. In an intestinal co-culture model membrane consisting of M cells and enterocytes, PAH-loaded nanoplastics enhance the overall PAH transport into and across the membrane, with HDPE achieving the highest intracellular PAH concentration. RNA sequencing of cell membranes exposed to nanoplastics reveals significant transcriptional changes, including upregulation of oxidative stress and detoxification pathways (NQO1, CYP1A1, CYP1B1), especially in response to PAH-loaded nanoplastics, while genes associated with basic cell functions, such as DNA repair (MACROD2) and division (KIF20A), are downregulated. These findings confirm the feasibility of nanoplastics to increase bioaccessibility and bioavailability of hydrophobic carcinogens and enhance cellular stress, which underscores the potential environmental and health impacts associated with nanoplastics as carriers of hydrophobic environmental toxins.

摘要

纳米塑料由常见的消费塑料(聚对苯二甲酸乙二酯、高密度聚乙烯、聚苯乙烯、聚氯乙烯)产生,并在模拟海洋风化环境中暴露长达10周。傅里叶变换红外光谱和ζ电位测量结果显示,纳米塑料的成分持续变化,这与氧化作用相符。尽管纳米塑料的化学成分和氧化作用会影响其吸附多环芳烃(PAH)的能力,但在所有研究条件下,PAH在纳米塑料上的吸附所达到的有效PAH浓度比其在水中的溶解度极限高出几个数量级。在由M细胞和肠上皮细胞组成的肠道共培养模型膜中,负载PAH的纳米塑料会增强PAH整体向膜内的转运以及跨膜转运,其中高密度聚乙烯(HDPE)使细胞内PAH浓度达到最高。对暴露于纳米塑料的细胞膜进行RNA测序,结果显示有显著的转录变化,包括氧化应激和解毒途径(NQO1、CYP1A1、CYP1B1)的上调,尤其是在对负载PAH的纳米塑料作出反应时,而与基本细胞功能相关的基因,如DNA修复(MACROD2)和细胞分裂(KIF20A)相关基因则下调。这些发现证实了纳米塑料增加疏水性致癌物的生物可及性和生物利用度以及增强细胞应激的可行性,这突出了纳米塑料作为疏水性环境毒素载体所带来的潜在环境和健康影响。

https://cdn.ncbi.nlm.nih.gov/pmc/blobs/017c/12376499/385027c6002c/ADVS-12-e07355-g004.jpg

文献AI研究员

20分钟写一篇综述,助力文献阅读效率提升50倍。

立即体验

用中文搜PubMed

大模型驱动的PubMed中文搜索引擎

马上搜索

文档翻译

学术文献翻译模型,支持多种主流文档格式。

立即体验