Suppr超能文献

低剂量放疗联合免疫检查点抑制剂通过Nrf2/HO-1/GPX4轴诱导肺癌细胞发生铁死亡。

Low dose radiotherapy combined with immune checkpoint inhibitors induces ferroptosis in lung cancer via the Nrf2/HO-1/GPX4 axis.

作者信息

Luo Jing, Zhi Qiongjie, Li Dongxia, Xu Yue, Zhu Hui, Zhao Lujun, Ren Guibing, Wang Jian, Liu Ningbo

机构信息

Tianjin Medical University Cancer Institute and Hospital, National Clinical Research Center for Cancer, Tianjin, China.

Tianjin's Clinical Research Center for Cancer, Tianjin, China.

出版信息

Front Immunol. 2025 May 27;16:1558814. doi: 10.3389/fimmu.2025.1558814. eCollection 2025.

Abstract

BACKGROUND

Immune checkpoint inhibitors (ICI) have revolutionized the therapeutic direction for lung cancer, yet their response rates remain unsatisfactory. Recently, the combination of ICI and low dose radiotherapy (LDR), a novel approach that effectively mobilizes innate and adaptive immunity, has gained interest among scientists. However, the underlying molecular mechanisms are not clearly elucidated.

METHODS

The anti-tumor effects of LDR and ICI were measured in murine tumor models. The immune response and alterations in the tumor microenvironment were measured using flow cytometry and enzyme-linked immunosorbent assay (ELISA). Cell viability and death were assessed using CCK-8 assays. Fluorescent probes and ELISA were used to assess ferroptosis induced by the combination therapy and . Western blotting and qPCR were performed to detect alterations in the Nrf2/HO-1/GPX4 pathway. Furthermore, a phase 1 clinical trial with a combined regimen of LDR and anti-PD-1 antibodies in patients with lung cancer was conducted.

RESULTS

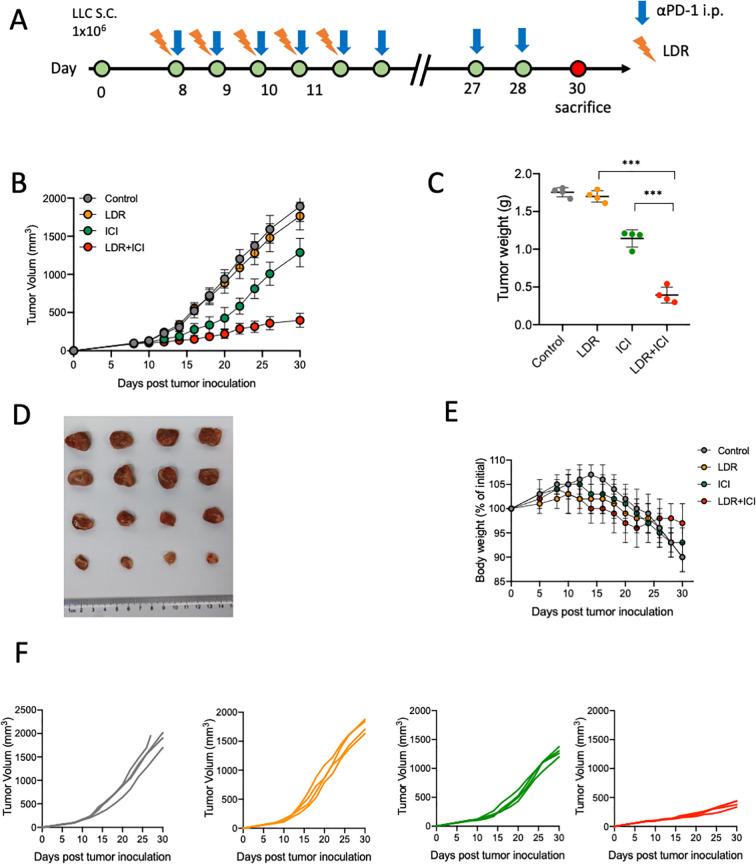
The combined LDR and ICI regimen exhibited considerable anti-tumor effects in murine tumor models, promoting immune response and increasing the IFN-γ levels. data showed that LDR plus ICI induced ferroptosis in cancer cells by increasing reactive oxygen species and MDA levels, promoting Fe2 accumulation, and suppressing GSH. Furthermore, ferroptosis induced by combination therapy was associated with suppression of the Nrf2/HO-1/GPX4 antioxidant axis. Importantly, a phase 1 clinical trial of the combination therapy showed promising efficacy in patients with lung cancer with chemoimmunotherapy resistance.

CONCLUSION

This study demonstrated that LDR plus ICI induces ferroptosis through the Nrf2/HO-1/GPX4 pathway, resulting in a significant anti-tumor effect and providing a combinatorial strategy to overcome lung cancer. However, this combined strategy merits further clinical investigation.

摘要

背景

免疫检查点抑制剂(ICI)彻底改变了肺癌的治疗方向,但其缓解率仍不尽人意。最近,ICI与低剂量放疗(LDR)的联合使用,这一有效调动先天免疫和适应性免疫的新方法,引起了科学家们的关注。然而,其潜在的分子机制尚未明确阐明。

方法

在小鼠肿瘤模型中测量LDR和ICI的抗肿瘤作用。使用流式细胞术和酶联免疫吸附测定(ELISA)测量免疫反应和肿瘤微环境的变化。使用CCK-8测定评估细胞活力和死亡情况。使用荧光探针和ELISA评估联合疗法诱导的铁死亡。进行蛋白质印迹和qPCR检测Nrf2/HO-1/GPX4途径的变化。此外,对肺癌患者进行了LDR与抗PD-1抗体联合方案的1期临床试验。

结果

LDR与ICI联合方案在小鼠肿瘤模型中表现出显著的抗肿瘤作用,促进免疫反应并提高IFN-γ水平。数据显示,LDR加ICI通过增加活性氧和丙二醛水平、促进Fe2积累以及抑制谷胱甘肽来诱导癌细胞发生铁死亡。此外,联合疗法诱导的铁死亡与Nrf2/HO-1/GPX4抗氧化轴的抑制有关。重要的是,联合疗法的1期临床试验显示,对化疗免疫疗法耐药的肺癌患者具有良好的疗效。

结论

本研究表明,LDR加ICI通过Nrf2/HO-1/GPX4途径诱导铁死亡,产生显著的抗肿瘤作用,并提供了一种克服肺癌的联合策略。然而,这种联合策略值得进一步的临床研究。

https://cdn.ncbi.nlm.nih.gov/pmc/blobs/c670/12178237/69af5ce3a395/fimmu-16-1558814-g001.jpg

文献AI研究员

20分钟写一篇综述,助力文献阅读效率提升50倍。

立即体验

用中文搜PubMed

大模型驱动的PubMed中文搜索引擎

马上搜索

文档翻译

学术文献翻译模型,支持多种主流文档格式。

立即体验