Suppr超能文献

剖析肝细胞癌中TEAD1的多组学格局:细胞周期调控与转移潜能

Dissecting the multi-omics landscape of TEAD1 in hepatocellular carcinoma: cycle regulation and metastatic potential.

作者信息

Huai Ruiping, Mao Canquan, Xiong Lili

机构信息

Southwest Jiaotong University, School of Chemistry, Chengdu, China.

Southwest Jiaotong University, School of Life Science and Engineering, Chengdu, China.

出版信息

Front Immunol. 2025 Jun 5;16:1567969. doi: 10.3389/fimmu.2025.1567969. eCollection 2025.

Abstract

BACKGROUND

The effects exerted by the TEA domain transcription factor family genes on tumorigenesis in various cancers have been extensively investigated. Nevertheless, the potential role of TEAD1 in cancer-related epigenetic alterations, immunological characteristics, and prognosis remains ambiguous. This study aims to clarify the function and potential mechanisms of action of TEAD1 in cancer.

METHODS

We assessed pan-cancer expression, methylation, and mutation profiles of TEAD1 to determine its prognostic significance in clinical settings. Furthermore, we analyzed the pan-cancer immunological landscape of TEAD1, with a particular focus on liver hepatocellular carcinoma (LIHC), using correlation analysis. We also performed a subtype-specific analysis of TEAD1 in LIHC to identify its expression patterns, immunological traits, and constructed a prognostic model based on disulfidptosis-related genes. Lastly, we assessed the impact of TEAD1 knockdown on LIHC cell lines HepG2 and Huh-7 by using experiments.

RESULTS

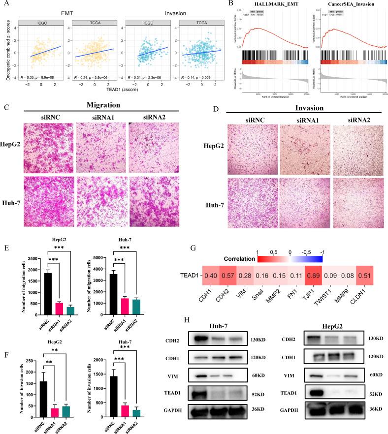
Our findings suggest that TEAD1 is differentially expressed across various cancer types and can act as an independent prognostic factor for multiple cancers. Moreover, we observed that epigenetic changes involving TEAD1 are highly heterogeneous among several cancers; abnormal methylation and copy number variations were associated with a poor prognosis in multiple malignancies, especially in LIHC. Immunoassays demonstrated a significant association between TEAD1 and numerous immune checkpoints in LIHC. Additionally, cellular experiments revealed that knocking down TEAD1 reduced the proliferation, migration, and invasion capabilities of LIHC cells.

CONCLUSIONS

The results of this study imply that TEAD1 may serve as a promising prognostic biomarker for tumors and an immunotherapy target, while playing a crucial role in the proliferation, migration, and invasion processes within LIHC.

摘要

背景

TEA 结构域转录因子家族基因在多种癌症发生发展过程中的作用已得到广泛研究。然而,TEAD1 在癌症相关表观遗传改变、免疫特征及预后方面的潜在作用仍不明确。本研究旨在阐明 TEAD1 在癌症中的功能及潜在作用机制。

方法

我们评估了 TEAD1 的泛癌表达、甲基化和突变谱,以确定其在临床环境中的预后意义。此外,我们通过相关性分析,分析了 TEAD1 的泛癌免疫格局,尤其关注肝细胞癌(LIHC)。我们还对 LIHC 中的 TEAD1 进行了亚型特异性分析,以确定其表达模式、免疫特征,并基于二硫键介导的细胞焦亡相关基因构建了预后模型。最后,我们通过实验评估了 TEAD1 敲低对 LIHC 细胞系 HepG2 和 Huh-7 的影响。

结果

我们的研究结果表明,TEAD1 在多种癌症类型中存在差异表达,并且可作为多种癌症的独立预后因素。此外,我们观察到涉及 TEAD1 的表观遗传变化在几种癌症中高度异质;异常甲基化和拷贝数变异与多种恶性肿瘤的不良预后相关,尤其是在 LIHC 中。免疫分析表明,TEAD1 与 LIHC 中的多种免疫检查点存在显著关联。此外,细胞实验表明,敲低 TEAD1 可降低 LIHC 细胞的增殖、迁移和侵袭能力。

结论

本研究结果表明,TEAD1 可能是一种有前景的肿瘤预后生物标志物和免疫治疗靶点,同时在 LIHC 的增殖、迁移和侵袭过程中发挥关键作用。

https://cdn.ncbi.nlm.nih.gov/pmc/blobs/a912/12177558/dec80ad1e285/fimmu-16-1567969-g001.jpg

文献AI研究员

20分钟写一篇综述,助力文献阅读效率提升50倍。

立即体验

用中文搜PubMed

大模型驱动的PubMed中文搜索引擎

马上搜索

文档翻译

学术文献翻译模型,支持多种主流文档格式。

立即体验