Suppr超能文献

整合机器学习和单细胞RNA测序揭示COL4A2和CXCL6作为牙周炎中氧化应激相关生物标志物。

Integrated machine learning and single-cell RNA sequencing reveal COL4A2 and CXCL6 as oxidative stress-associated biomarkers in periodontitis.

作者信息

Sun Siyu, Ren Jing, Zeng Xiujuan, Chen Yanbin, Zhou Qianbing, Yang Junying, Chen Shan

机构信息

Department of Stomatology, The First Affiliated Hospital of Sun Yat-sen University, Guangzhou, China.

National-Guangdong Joint Engineering Laboratory for Diagnosis and Treatment of Vascular Diseases, Guangzhou, Guangdong, China.

出版信息

Front Immunol. 2025 Jun 5;16:1598642. doi: 10.3389/fimmu.2025.1598642. eCollection 2025.

Abstract

BACKGROUND

Periodontitis, recognized as the second most prevalent oral disease globally, is strongly linked to systemic disorders like diabetes and cardiovascular diseases, highlighting the critical need for effective prevention and treatment strategies. Oxidative stress plays an important role in periodontitis pathogenesis and progression, yet their specific association remains unclear. This study aims to explore the association between oxidative stress and periodontitis pathogenesis while identifying potential diagnostic biomarkers and therapeutic targets for this condition.

METHODS

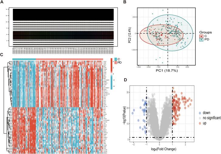
Transcriptomic data from gingival tissues of periodontitis patients and controls were obtained from the Gene Expression Omnibus (GEO) database. Key genes linked to oxidative stress in periodontitis were identified through a comprehensive analytical approach, including differential expression analysis, weighted gene co-expression network analysis (WGCNA), gene set enrichment analysis (GSEA), and functional enrichment analyses (GO and KEGG). Machine learning algorithms were subsequently employed to refine the selection of key genes. The relationship between oxidative stress and the expression of these key genes was validated using external datasets and a periodontitis rat model. Additionally, single-cell RNA sequencing (scRNA-seq) data were interrogated to delineate the cellular subpopulations expressing the key genes, leveraging clustering and annotation approaches.

RESULTS

Comprehensive bioinformatics analysis identified COL4A2, CYR61, and CXCL6 as key genes associated with oxidative stress in periodontitis. Among these genes, COL4A2 and CXCL6 showed elevated expression levels in the gingival tissues of periodontitis rats. Single-cell RNA-seq analysis further demonstrated that COL4A2 exhibited predominant expression within endothelial and stromal cell clusters, whereas CXCL6 was predominantly localized to epithelial cell clusters.

CONCLUSIONS

This study demonstrates a correlation between oxidative stress and the progression of periodontitis. COL4A2 and CXCL6 were identified as potential therapeutic targets for the treatment of periodontitis.

摘要

背景

牙周炎是全球第二大常见口腔疾病,与糖尿病和心血管疾病等全身性疾病密切相关,凸显了有效预防和治疗策略的迫切需求。氧化应激在牙周炎的发病机制和进展中起重要作用,但其具体关联仍不清楚。本研究旨在探讨氧化应激与牙周炎发病机制之间的关联,同时确定该疾病潜在的诊断生物标志物和治疗靶点。

方法

从基因表达综合数据库(GEO)获取牙周炎患者和对照组牙龈组织的转录组数据。通过综合分析方法,包括差异表达分析、加权基因共表达网络分析(WGCNA)、基因集富集分析(GSEA)和功能富集分析(GO和KEGG),确定与牙周炎氧化应激相关的关键基因。随后采用机器学习算法优化关键基因的选择。使用外部数据集和牙周炎大鼠模型验证氧化应激与这些关键基因表达之间的关系。此外,利用聚类和注释方法分析单细胞RNA测序(scRNA-seq)数据,以描绘表达关键基因的细胞亚群。

结果

综合生物信息学分析确定COL4A2、CYR61和CXCL6为与牙周炎氧化应激相关的关键基因。在这些基因中,COL4A2和CXCL6在牙周炎大鼠的牙龈组织中表达水平升高。单细胞RNA测序分析进一步表明,COL4A2在内皮细胞和基质细胞簇中表达占主导,而CXCL6主要定位于上皮细胞簇。

结论

本研究表明氧化应激与牙周炎进展之间存在相关性。COL4A2和CXCL6被确定为治疗牙周炎的潜在治疗靶点。

https://cdn.ncbi.nlm.nih.gov/pmc/blobs/2eb2/12176571/1ce8932f398d/fimmu-16-1598642-g001.jpg

文献AI研究员

20分钟写一篇综述,助力文献阅读效率提升50倍。

立即体验

用中文搜PubMed

大模型驱动的PubMed中文搜索引擎

马上搜索

文档翻译

学术文献翻译模型,支持多种主流文档格式。

立即体验