Suppr超能文献

间歇性禁食通过抑制肠道微生物群衍生的吲哚丙烯酸促进Th17细胞分化,从而加剧结肠炎症。

Intermittent fasting exacerbates colon inflammation by promoting Th17 cell differentiation through inhibition of gut microbiota-derived indoleacrylic acid.

作者信息

Fu Rui, Zhang Peng, Zhang Jia-Wei, Hong Yuan, Chen Bo, Cao Guo-Dong

机构信息

Department of General Surgery, The First Affiliated Hospital of Anhui Medical University, Hefei 230022, Anhui Province, China.

出版信息

World J Gastroenterol. 2025 Jun 14;31(22):108815. doi: 10.3748/wjg.v31.i22.108815.

Abstract

BACKGROUND

Intermittent fasting (IF), particularly time-restricted feeding (TRF), is increasingly popular has gained popularity for weight loss, yet management, but its effects impact on gut health remain unclear. Remains inadequately understood. This study explores how investigated the effects of TRF effects on intestinal health and explored the underlying mechanisms.

AIM

To assess the effects of IF on intestinal health, elucidate the mechanisms involved.

METHODS

Mice were divided into two groups: Normal control (NC) and IF. The IF group underwent TRF, while the NC group had unrestricted access to food. Body weight, fecal characteristics, and intestinal morphology were analyzed. Colon tissue, serum, and fecal samples were collected for histological analysis, enzyme-linked immunosorbent assay, flow cytometry, 16S rRNA sequencing, and metabolomic profiling.

RESULTS

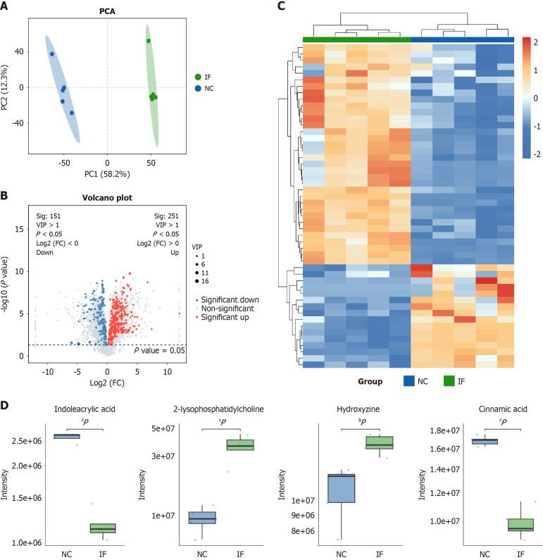
IF significantly affected body weight and intestinal morphology, compromised the intestinal barrier, increased pro-inflammatory cytokines, and heightened gut immune activation ( < 0.05). It also disrupted the gut microbiota, promoting pro-inflammatory bacteria, reducing anti-inflammatory metabolites, and elevating pro-inflammatory metabolites ( < 0.05). Indoleacrylic acid (IAA) supplementation notably alleviated intestinal inflammation and reversed immune dysfunction induced by IF ( < 0.05).

CONCLUSION

Prolonged IF exacerbates intestinal inflammation by impairing gut barrier integrity and disrupting microbial homeostasis. However, IAA supplementation effectively mitigates fasting-induced intestinal inflammation and immune imbalance, suggesting its potential as a therapeutic agent.

摘要

背景

间歇性禁食(IF),尤其是限时进食(TRF),因有助于减肥而越来越受欢迎,但其对肠道健康的影响仍不清楚。本研究探讨了TRF对肠道健康的影响,并探究了其潜在机制。

目的

评估IF对肠道健康的影响,阐明其中涉及的机制。

方法

将小鼠分为两组:正常对照组(NC)和IF组。IF组进行TRF,而NC组可自由获取食物。分析体重、粪便特征和肠道形态。收集结肠组织、血清和粪便样本进行组织学分析、酶联免疫吸附测定、流式细胞术、16S rRNA测序和代谢组学分析。

结果

IF显著影响体重和肠道形态,损害肠道屏障,增加促炎细胞因子,并增强肠道免疫激活(<0.05)。它还破坏肠道微生物群,促进促炎细菌生长,减少抗炎代谢物,并增加促炎代谢物(<0.05)。补充吲哚丙烯酸(IAA)可显著减轻肠道炎症,并逆转IF诱导的免疫功能障碍(<0.05)。

结论

长期IF通过损害肠道屏障完整性和破坏微生物稳态加剧肠道炎症。然而,补充IAA可有效减轻禁食诱导的肠道炎症和免疫失衡,表明其作为治疗剂的潜力。

https://cdn.ncbi.nlm.nih.gov/pmc/blobs/2a42/12175853/3cfb2be69241/wjg-31-22-108815-g001.jpg

文献AI研究员

20分钟写一篇综述,助力文献阅读效率提升50倍。

立即体验

用中文搜PubMed

大模型驱动的PubMed中文搜索引擎

马上搜索

文档翻译

学术文献翻译模型,支持多种主流文档格式。

立即体验