Suppr超能文献

综合外周血多组学分析确定了预测头颈鳞状细胞癌新辅助PD-1阻断疗效的免疫特征。

Integrated peripheral blood multi-omics profiling identifies immune signatures predictive of neoadjuvant PD-1 blockade efficacy in head and neck squamous cell carcinoma.

作者信息

Zhang Hao, Wu Wenjie, Wang Meng, Zhang Jie, Guo Chuanbin, Han Guojun, Wang Lin

机构信息

Institute of Medical Technology, Peking University Health Science Center, Beijing, 100191, China.

Biomedical Engineering Department, Peking University, Beijing, 100191, China.

出版信息

J Transl Med. 2025 Jun 21;23(1):693. doi: 10.1186/s12967-025-06770-2.

Abstract

BACKGROUND

Neoadjuvant PD-1 inhibitor therapy has shown promise in locally advanced head and neck squamous cell carcinoma (HNSCC), but only a subset of patients achieves major pathological responses. Liquid biopsy, the analysis of tumor-derived biomarkers in readily accessible bodily fluids (primarily blood), offers significant advantages over traditional tissue biopsies for predicting cancer treatment outcomes. The aim of this study is to develop a predictive model for neoadjuvant PD-1 therapy response in HNSCC patients using exclusively liquid biopsy approaches-namely, peripheral blood immune profiling (CyTOF) and plasma cytokine panels (Olink).

METHODS

In a prospective trial involving 50 HNSCC patients treated with neoadjuvant tislelizumab plus chemotherapy, peripheral blood samples were collected pre- and post-treatment. Immune cell subsets were analyzed by mass cytometry (CyTOF), and circulating protein markers were quantified via a 92-plex targeted proteomics panel (Olink). Multimodal features were integrated into a predictive model using logistic regression.

RESULTS

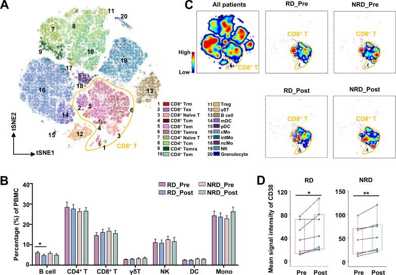
Baseline immune profiles differed significantly between responder (RD) and non-responder (NRD): RD showed higher frequencies of CD103CD8 central memory T cells (Tcm, c03) and elevated plasma interleukins (IL-5, IL-13), whereas NRD had more CD28TIGITcPARPCD8 terminally differentiated effector memory CD45RA T cells (Temra, c17) and higher levels of chemokines (CCL3, CCL4) and MMP7. Neoadjuvant therapy reactivated both subsets, evidenced by downregulation of PD-1 and increased expression of activation markers (e.g., CD38) and cytotoxic mediators (e.g., granzyme B and interferon γ). A multimodal predictive model incorporating CD8T cell subsets (c03, c17) and plasma biomarkers (IL-5, MMP7) demonstrated superior predictive accuracy (AUC = 0.9219).

CONCLUSIONS

Integrated peripheral immune profiling enables robust, noninvasive prediction of neoadjuvant PD-1 blockade efficacy in HNSCC. The identified immune cell subsets and plasma biomarkers provide a clinically applicable framework for early response stratification and personalized immunotherapy, supporting liquid biopsy as a viable platform for clinical decision-making. Trial registration Chinese Clinical Trial Registry, clinical trial number CHiCTR2200056354, 04 February 2022, https://www.chictr.org.cn/showproj.html?proj=151364 .

摘要

背景

新辅助PD-1抑制剂治疗在局部晚期头颈部鳞状细胞癌(HNSCC)中显示出前景,但只有一部分患者能实现主要病理反应。液体活检,即分析易于获取的体液(主要是血液)中肿瘤衍生的生物标志物,与传统组织活检相比,在预测癌症治疗结果方面具有显著优势。本研究的目的是仅使用液体活检方法——即外周血免疫谱分析(质谱流式细胞术)和血浆细胞因子检测板(欧林生物科技公司产品),为HNSCC患者新辅助PD-1治疗反应建立一个预测模型。

方法

在一项前瞻性试验中,50例接受新辅助替雷利珠单抗联合化疗的HNSCC患者在治疗前和治疗后采集外周血样本。通过质谱流式细胞术(CyTOF)分析免疫细胞亚群,并通过92种靶向蛋白质组学检测板(欧林生物科技公司产品)对循环蛋白标志物进行定量。使用逻辑回归将多模态特征整合到一个预测模型中。

结果

反应者(RD)和无反应者(NRD)的基线免疫谱有显著差异:RD显示CD103⁺CD8⁺中央记忆T细胞(Tcm,c03)频率更高,血浆白细胞介素(IL-5、IL-13)升高,而NRD有更多CD28⁻TIGIT⁺cPARP⁺CD8⁺终末分化效应记忆CD45RA T细胞(Temra,c17)以及更高水平的趋化因子(CCL3、CCL4)和基质金属蛋白酶7。新辅助治疗使这两个亚群都重新激活,表现为PD-1下调以及激活标志物(如CD38)和细胞毒性介质(如颗粒酶B和干扰素γ)表达增加。一个包含CD8⁺T细胞亚群(c03、c17)和血浆生物标志物(IL-5、MMP7)的多模态预测模型显示出卓越的预测准确性(曲线下面积=0.9219)。

结论

整合外周免疫谱分析能够对头颈部鳞状细胞癌新辅助PD-1阻断疗效进行可靠的非侵入性预测。所确定的免疫细胞亚群和血浆生物标志物为早期反应分层和个性化免疫治疗提供了一个临床适用框架,支持液体活检作为临床决策的可行平台。试验注册 中国临床试验注册中心,临床试验编号CHiCTR2200056354,2022年2月4日,https://www.chictr.org.cn/showproj.html?proj=151364

https://cdn.ncbi.nlm.nih.gov/pmc/blobs/e1dd/12182656/065c3d14e4cc/12967_2025_6770_Fig1_HTML.jpg

文献AI研究员

20分钟写一篇综述,助力文献阅读效率提升50倍。

立即体验

用中文搜PubMed

大模型驱动的PubMed中文搜索引擎

马上搜索

文档翻译

学术文献翻译模型,支持多种主流文档格式。

立即体验