Suppr超能文献

METTL3介导的m6A修饰通过miR-208a-5p调控D-半乳糖诱导的皮肤成纤维细胞衰老。

METTL3-mediated m6A modification regulates D-galactose-induced skin fibroblast senescence through miR-208a-5p.

作者信息

Huang Gaoxiang, Sun Sainan, Liao Mingde, Wang Jing, Yan Qing, Li Jing, Meng Yi, Wang Qi, Guo Zhen, Tan Jiyong, Li Jing

机构信息

School of Basic Medical, Guangxi Medical University, Nanning, Guangxi, China.

Zhanjiang Institute of Clinical Medicine, Central People's Hospital of Zhanjiang, Zhanjiang, China.

出版信息

Front Immunol. 2025 Jun 6;16:1577783. doi: 10.3389/fimmu.2025.1577783. eCollection 2025.

Abstract

INTRODUCTION

As the most abundant epitranscriptomic modification, N6-methyladenosine (m6A) critically influences aging and age-related pathologies. However, its regulatory interplay with microRNAs (miRNAs) in skin aging remains poorly defined.

METHODS

Aging phenotypes were recapitulated using D-galactose (D-gal)-induced senescence models in mouse skin fibroblasts (MSFs) and mice. Interventions included METTL3 overexpression/knockdown, miR-208a-5p mimic/inhibitor transfection, and pharmacological mitophagy induction (GSK). Molecular analyses assessed m⁶A dynamics, gene regulation, and mitochondrial function.

RESULTS

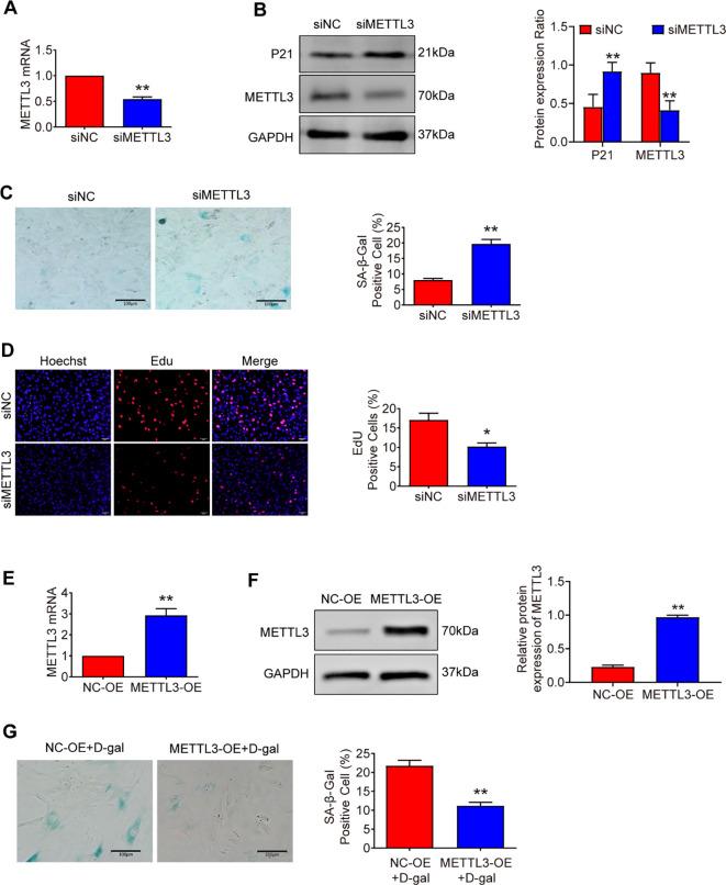
In D-gal-induced aging models, global RNA hypomethylation and reduced METTL3 expression were observed, while METTL3 overexpression attenuated cellular senescence. Mechanistically, METTL3 depletion elevated miR-208a-5p levels via YTHDF2-mediated m⁶A recognition, establishing epitranscriptional control. This upregulated miR-208a-5p directly targeted the 3'-UTR of OPA1 (optic atrophy type 1), suppressing mitophagic activity. Critically, senescent phenotypes induced by METTL3 knockdown or miR-208a-5p mimicry were reversed by pharmacological mitophagy induction (GSK), confirming mitochondrial homeostasis as the pathway's functional nexus.

DISCUSSION

These results establish an m6A-dependent METTL3/miR-208a-5p/OPA1 axis that regulates mitophagy and skin aging. Pharmacological rescue of mitophagy highlights this pathway's therapeutic relevance for age-related dermatopathology.

摘要

引言

作为最丰富的表观转录组修饰,N6-甲基腺苷(m6A)对衰老及与年龄相关的病理过程具有关键影响。然而,其在皮肤衰老过程中与微小RNA(miRNA)的调控相互作用仍不清楚。

方法

利用D-半乳糖(D-gal)诱导的小鼠皮肤成纤维细胞(MSF)和小鼠衰老模型模拟衰老表型。干预措施包括METTL3过表达/敲低、miR-208a-5p模拟物/抑制剂转染以及药理学诱导线粒体自噬(GSK)。分子分析评估m⁶A动态、基因调控和线粒体功能。

结果

在D-gal诱导的衰老模型中,观察到整体RNA低甲基化和METTL3表达降低,而METTL3过表达可减轻细胞衰老。机制上,METTL3缺失通过YTHDF2介导的m⁶A识别提高了miR-208a-5p水平,建立了表观转录调控。这种上调的miR-208a-5p直接靶向OPA1(视神经萎缩1型)的3'-UTR,抑制线粒体自噬活性。至关重要的是,药理学诱导线粒体自噬(GSK)可逆转由METTL3敲低或miR-208a-5p模拟物诱导的衰老表型,证实线粒体稳态是该途径的功能枢纽。

讨论

这些结果建立了一个依赖m6A的METTL3/miR-208a-5p/OPA1轴,该轴调节线粒体自噬和皮肤衰老。线粒体自噬的药理学挽救突出了该途径对年龄相关皮肤病理学的治疗相关性。

https://cdn.ncbi.nlm.nih.gov/pmc/blobs/e4d4/12178846/20c63c6be554/fimmu-16-1577783-g001.jpg

文献AI研究员

20分钟写一篇综述,助力文献阅读效率提升50倍。

立即体验

用中文搜PubMed

大模型驱动的PubMed中文搜索引擎

马上搜索

文档翻译

学术文献翻译模型,支持多种主流文档格式。

立即体验