Suppr超能文献

芯片上流动诱导的肠道通透性机械调节

Flow-induced mechano-modulation of intestinal permeability on chip.

作者信息

Mennella Raffaele, Sibilio Sara, Urciuolo Francesco, Imparato Giorgia, Netti Paolo A

机构信息

Centre for Advanced Biomaterials for Health Care (IIT@CRIB), Istituto Italiano di Tecnologia, Naples, 80125, Italy.

Department of Chemical, Materials and Industrial Production Engineering (DICMAPI), University of Naples Federico II, Naples, 80125, Italy.

出版信息

Mater Today Bio. 2025 Jun 6;33:101951. doi: 10.1016/j.mtbio.2025.101951. eCollection 2025 Aug.

Abstract

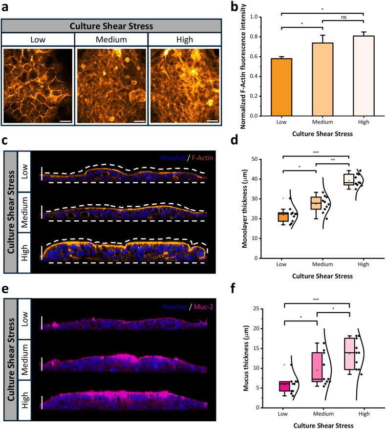
The comprehension of the working principles behind the intestinal transepithelial transport is critical in nutrient and drug development research. Within this framework, microfluidic microphysiological platforms are on the verge of overshadowing traditional systems due to their accuracy in replicating key physiological features of the native tissue. Nevertheless, the effects of fluid mechanical stimuli on the selective permeation characteristics of the gut barrier are still unexplored. This is an indispensable feature for designing more biorelevant organ-on-chip models. Here, an intestine-on-chip platform is conceived to mechanically stimulate cells with three different fluid shear stresses and investigate the relative flow-induced changes of molecule transport alongside the resulting epithelial architecture and barrier functionality. Our results reveal that epithelia grown at lower shears exhibit a ∼1.5 higher and faster paracellular permeability while showing a ∼3 times lower and delayed transcellular uptake compared to layers exposed to higher shear stress. This is corroborated by impedance spectroscopy measurements that display altered tight junctional and bilayer resistance, as well as an increased capacitance of the epithelium in response to variations in mechanical stress within the culture. Taken together, these findings advocate that fluid shear stress can serve as mechano-modulator not only for intestinal transport but also for other epithelial cell lines under physiological circumstances.

摘要

理解肠道跨上皮运输背后的工作原理对于营养和药物开发研究至关重要。在此框架内,微流控微生理平台因其在复制天然组织关键生理特征方面的准确性,正处于超越传统系统的边缘。然而,流体机械刺激对肠道屏障选择性渗透特性的影响仍未得到探索。这是设计更具生物相关性的芯片器官模型不可或缺的特征。在此,构思了一种芯片肠道平台,用三种不同的流体剪切应力对细胞进行机械刺激,并研究分子运输相对流动诱导的变化以及由此产生的上皮结构和屏障功能。我们的结果表明,与暴露于较高剪切应力的层相比,在较低剪切力下生长的上皮细胞表现出约1.5倍更高且更快的细胞旁通透性,同时跨细胞摄取降低约3倍且延迟。这通过阻抗谱测量得到证实,该测量显示紧密连接和双层电阻发生改变,以及上皮细胞电容因培养物中机械应力的变化而增加。综上所述,这些发现表明,流体剪切应力不仅可以作为肠道运输的机械调节因子,而且在生理情况下也可以作为其他上皮细胞系的机械调节因子。

https://cdn.ncbi.nlm.nih.gov/pmc/blobs/c177/12180969/67d5cd15aad1/ga1.jpg

文献AI研究员

20分钟写一篇综述,助力文献阅读效率提升50倍。

立即体验

用中文搜PubMed

大模型驱动的PubMed中文搜索引擎

马上搜索

文档翻译

学术文献翻译模型,支持多种主流文档格式。

立即体验