Wang Han, Zhou Ziling, Zhong Hanyi, Wang Shoutang, Shen Kunwei, Huang Renhong, Wang Ruo, Wang Zheng
Department of General Surgery, Comprehensive Breast Health Center, Ruijin Hospital, Shanghai Jiao Tong University School of Medicine, Shanghai, 200025, China.
School of Biomedical Sciences, Li Ka Shing Faculty of Medicine, University of Hong Kong, Hong Kong, 999077, China.
J Transl Med. 2025 Jun 23;23(1):698. doi: 10.1186/s12967-025-06700-2.
Metabolic reprogramming is a hallmark in cancer. Pyrimidine metabolism (PM), a part of nucleotide metabolism, has been shown to be associated with the progression of various cancers, and the prognostic predictive ability of pyrimidine metabolism-related genes (PMG) in breast cancer has not been elucidated. This paper was designed to identify pyrimidine metabolism-related prognostic marker of breast cancer and potential targeted therapeutic options.
The cohort in the TCGA-BRCA dataset was used for patient information, and 108 pyrimidine metabolism-related genes were identified from the MSigDB KEGG pathways. We identified PM clusters in breast cancer and established a PM risk score model based on 10 pyrimidine metabolism-related genes. The status of immune infiltration was assessed in different groups. Further we identified the relevant hub gene and analyzed its significance for breast cancer metastasis and explored patterns of combination therapy.
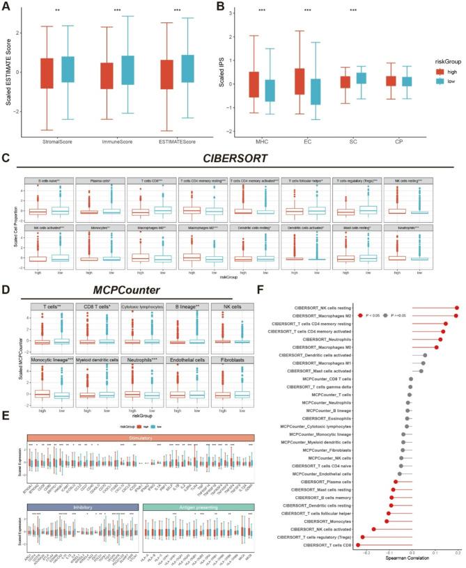
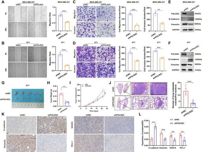
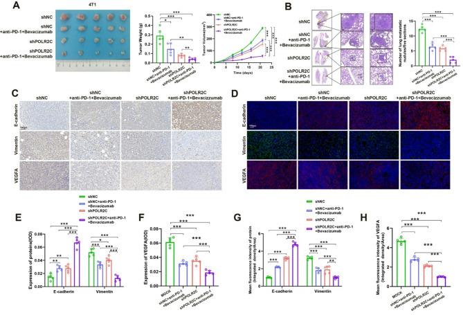
We identified three types of PM clusters in breast cancer and clarified that PM cluster C with inferior prognosis possessed activation of tumor proliferation-associated pathways. The high-risk group in PM risk score model was found to be characterized by an immunosuppressive microenvironment. The hub gene POLR2C (RNA polymerase II subunit C) was further identified and verified as a potential prognostic marker. Furthermore, targeting POLR2C in combination with anti-PD-1 and anti-angiogenic therapies demonstrated a promising tumor suppression effect, suggesting a potential therapeutic direction.
These findings provide additional insights into the link between breast cancer and PMG, offering potential strategies for breast cancer management and treatment.
代谢重编程是癌症的一个标志。嘧啶代谢作为核苷酸代谢的一部分,已被证明与多种癌症的进展相关,而嘧啶代谢相关基因(PMG)在乳腺癌中的预后预测能力尚未阐明。本文旨在确定乳腺癌中与嘧啶代谢相关的预后标志物及潜在的靶向治疗方案。
使用TCGA-BRCA数据集中的队列作为患者信息,并从MSigDB KEGG通路中鉴定出108个与嘧啶代谢相关的基因。我们在乳腺癌中鉴定了嘧啶代谢簇,并基于10个与嘧啶代谢相关的基因建立了嘧啶代谢风险评分模型。评估不同组中的免疫浸润状态。此外,我们鉴定了相关的枢纽基因,分析了其对乳腺癌转移的意义,并探索了联合治疗模式。
我们在乳腺癌中鉴定出三种类型的嘧啶代谢簇,并阐明预后较差的嘧啶代谢簇C具有肿瘤增殖相关通路的激活。发现嘧啶代谢风险评分模型中的高危组具有免疫抑制微环境的特征。进一步鉴定并验证了枢纽基因POLR2C(RNA聚合酶II亚基C)作为潜在的预后标志物。此外,靶向POLR(2C)联合抗PD-1和抗血管生成疗法显示出有前景的肿瘤抑制作用,提示了潜在的治疗方向。
这些发现为乳腺癌与PMG之间的联系提供了更多见解,为乳腺癌的管理和治疗提供了潜在策略。