Suppr超能文献

从紫薯中提取花青素:类风湿性关节炎动物模型中的抗炎作用评估、炎症细胞的机制研究以及基于外泌体递送以增强靶向性的开发

Extraction of anthocyanins from purple sweet potato: evaluation of anti-inflammatory effects in a rheumatoid arthritis animal model, mechanistic studies on inflammatory cells, and development of exosome-based delivery for enhanced targeting.

作者信息

Dong Jingjian, Lv Yuntao, Zhao Cailiang, Shi Yuanrui, Tang Ruiming, He Liheng, Fan Ruiwen, Jia Xiaoyun

机构信息

College of Agriculture, Shanxi Agricultural University, Taigu, Shanxi, China.

College of Medicine, Jiaxing University, Jiaxing, Zhejiang, China.

出版信息

Front Immunol. 2025 Jun 9;16:1559874. doi: 10.3389/fimmu.2025.1559874. eCollection 2025.

Abstract

OBJECTIVE

Rheumatoid arthritis (RA) is a chronic autoimmune disease marked by inflammation and joint damage. Anthocyanins, such as those from purple sweet potato are known for their anti-inflammatory effects.

METHODS

This study evaluated purple sweet potato anthocyanins (PSPA) therapeutic potential in RA using Human RA cells (MH7A) and collagen-induced arthritis (CIA) rat models. Rats were divided into control, CIA model, and three PSPA treatment groups (10, 20, 40 mg/kg) for 14 days. Meanwhile, exosomes were extracted from MH7A cells and loaded with PSPA, then co-incubated with inflammatory cells to observe the targeting capability of the drug-loaded exosomes.

RESULTS

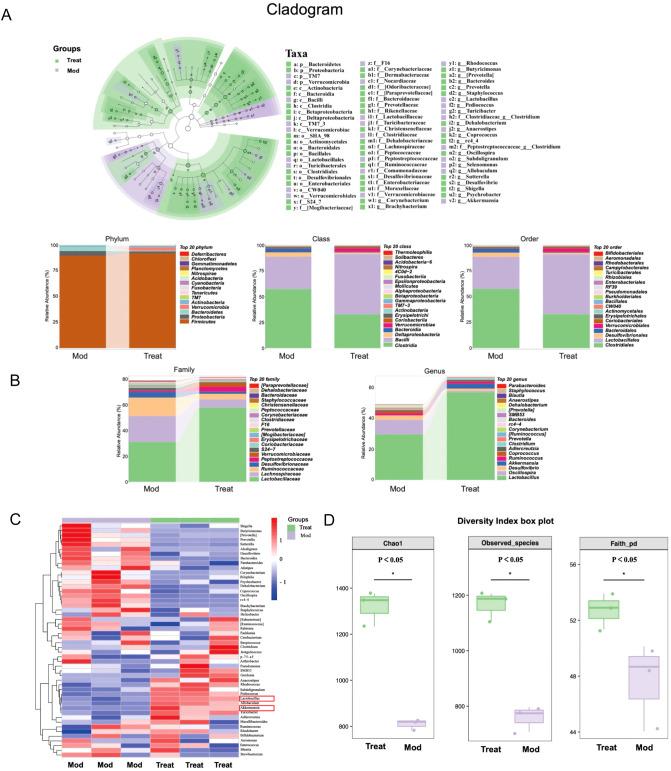
PSPA significantly reduced joint swelling and structural damage in CIA rats, with the highest dose (40 mg/kg) reducing tissue hyperplasia and inflammatory infiltration. PSPA also altered the gut microbiota, increasing beneficial bacteria like and . Molecular analysis showed reduced serum levels of inflammatory cytokines TNF-α, IL-1β, and rheumatoid factor (RF). In MH7A cells, PSPA decreased inflammatory cytokines (IL-1α, IL-6, IL-18), inhibited cell proliferation (IC50 = 1.43 μg/mL), and induced apoptosis by modulating Bcl-2, Bax, Caspase-3, and Caspase-9. PSPA also restored the PI3K/AKT signaling pathway, reversing the suppression seen in CIA models, particularly at 40 mg/kg. Flow cytometry and microscopy confirmed dose-dependent apoptosis and cell cycle modulation. Meanwhile the PSPA-loaded exosomes demonstrated a high targeting capability toward inflammatory cells.

CONCLUSION

These findings indicate that PSPA can alleviate RA symptoms by reducing inflammation, modulating gut microbiota, and promoting apoptosis in synovial fibroblasts, with exosome-encapsulated anthocyanins enhancing its targeting efficiency.

摘要

目的

类风湿性关节炎(RA)是一种以炎症和关节损伤为特征的慢性自身免疫性疾病。花青素,如来自紫薯的花青素,以其抗炎作用而闻名。

方法

本研究使用人RA细胞(MH7A)和胶原诱导的关节炎(CIA)大鼠模型评估紫薯花青素(PSPA)在RA中的治疗潜力。将大鼠分为对照组、CIA模型组和三个PSPA治疗组(10、20、40mg/kg),持续14天。同时,从MH7A细胞中提取外泌体并装载PSPA,然后与炎性细胞共同孵育,观察载药外泌体的靶向能力。

结果

PSPA显著减轻CIA大鼠的关节肿胀和结构损伤,最高剂量(40mg/kg)可减少组织增生和炎性浸润。PSPA还改变了肠道微生物群,增加了有益细菌如 和 。分子分析显示炎性细胞因子TNF-α、IL-1β和类风湿因子(RF)的血清水平降低。在MH7A细胞中,PSPA降低炎性细胞因子(IL-1α、IL-6、IL-18),抑制细胞增殖(IC50 = 1.43μg/mL),并通过调节Bcl-2、Bax、Caspase-3和Caspase-9诱导细胞凋亡。PSPA还恢复了PI3K/AKT信号通路,逆转了CIA模型中所见的抑制作用,特别是在40mg/kg时。流式细胞术和显微镜检查证实了剂量依赖性凋亡和细胞周期调节。同时,载有PSPA的外泌体对炎性细胞具有高靶向能力。

结论

这些发现表明,PSPA可通过减轻炎症、调节肠道微生物群和促进滑膜成纤维细胞凋亡来缓解RA症状,外泌体包裹的花青素可提高其靶向效率。

https://cdn.ncbi.nlm.nih.gov/pmc/blobs/27db/12183040/f2e454f602af/fimmu-16-1559874-g001.jpg

文献AI研究员

20分钟写一篇综述,助力文献阅读效率提升50倍。

立即体验

用中文搜PubMed

大模型驱动的PubMed中文搜索引擎

马上搜索

文档翻译

学术文献翻译模型,支持多种主流文档格式。

立即体验