Suppr超能文献

ELOVL2介导的雄激素受体稳定作用促成前列腺癌对恩杂鲁胺的耐药性。

ELOVL2 mediated stabilization of AR contributes to enzalutamide resistance in prostate cancer.

作者信息

Cen Jinpeng, Guo Jiading, Zeng Xianzi, Song Xianlu, Ge Shengdong, Chen Mingkun, Li Qianyi, Yu Yuzhong, Lv Daojun, Zhao Shanchao

机构信息

Department of Urology, Nanfang Hospital, Southern Medical University, Guangzhou, Guangdong, China.

Department of Urology, Guangzhou Institute of Cancer Research, the Affiliated Cancer Hospital, Guangzhou Medical University, Guangzhou, Guangdong, China.

出版信息

Front Cell Dev Biol. 2025 Jun 9;13:1598400. doi: 10.3389/fcell.2025.1598400. eCollection 2025.

Abstract

INTRODUCTION

To investigate the molecular mechanisms underlying enzalutamide resistance in castration-resistant prostate cancer (CRPC) and explore potential therapeutic strategies to overcome resistance.

METHODS

We conducted comprehensive bioinformatic analysis using LNCaP/enzalutamide-resistant cells to identify key pathways associated with resistance. Functional validation was performed through targeted inhibition of the elongation of very-long chain fatty acid protein 2 (ELOVL2), followed by assays to assess cancer cell proliferation and enzalutamide sensitivity. Mechanistic studies were conducted to evaluate the impact of ELOVL2 on the ubiquitin-proteasome system and AR signaling pathways.

RESULTS

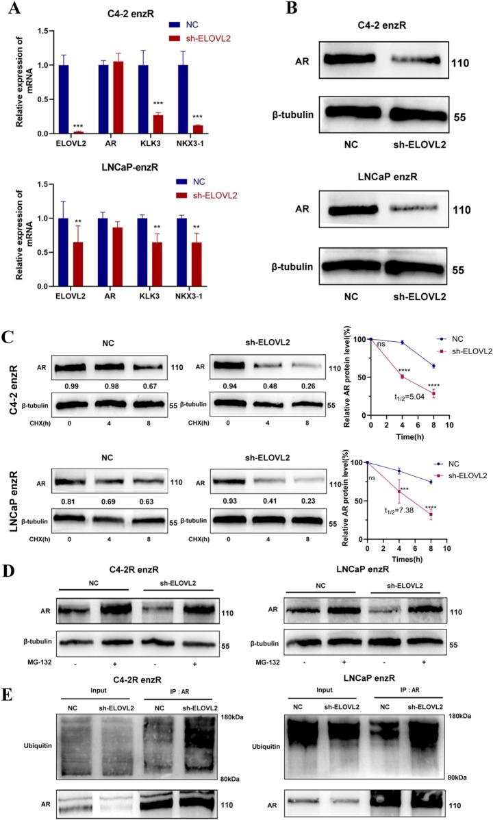
Bioinformatic analysis revealed that activation of fatty acid metabolism, particularly through upregulation of ELOVL2, plays a critical role in driving enzalutamide resistance in PCa. Functional studies demonstrated that targeted inhibition of ELOVL2 significantly suppressed cancer cell proliferation and restored enzalutamide sensitivity in resistant cells. Mechanistically, ELOVL2 facilitates enzalutamide resistance by impairing the ubiquitin-proteasome system, leading to the subsequent activation of AR signaling pathways.

DISCUSSION

Our findings demonstrate that ELOVL2 drives enzalutamide resistance in CRPC by stabilizing AR through inhibition of ubiquitin-proteasome-mediated degradation. Targeting ELOVL2 represents a promising therapeutic strategy to overcome resistance in CRPC, with potential to improve clinical outcomes for patients.

摘要

引言

研究去势抵抗性前列腺癌(CRPC)中恩杂鲁胺耐药的分子机制,并探索克服耐药的潜在治疗策略。

方法

我们使用LNCaP/恩杂鲁胺耐药细胞进行了全面的生物信息学分析,以确定与耐药相关的关键通路。通过靶向抑制超长链脂肪酸蛋白2(ELOVL2)的延伸进行功能验证,随后进行评估癌细胞增殖和恩杂鲁胺敏感性的试验。进行机制研究以评估ELOVL2对泛素-蛋白酶体系统和AR信号通路的影响。

结果

生物信息学分析表明,脂肪酸代谢的激活,特别是通过ELOVL2的上调,在驱动前列腺癌恩杂鲁胺耐药中起关键作用。功能研究表明,靶向抑制ELOVL2可显著抑制癌细胞增殖,并恢复耐药细胞对恩杂鲁胺的敏感性。机制上,ELOVL2通过损害泛素-蛋白酶体系统促进恩杂鲁胺耐药,导致随后AR信号通路的激活。

讨论

我们的研究结果表明,ELOVL2通过抑制泛素-蛋白酶体介导的降解来稳定AR,从而驱动CRPC中的恩杂鲁胺耐药。靶向ELOVL2代表了一种有前景的克服CRPC耐药的治疗策略,有可能改善患者的临床结局。

https://cdn.ncbi.nlm.nih.gov/pmc/blobs/59ae/12183063/2f17968fcdd5/fcell-13-1598400-g001.jpg

文献AI研究员

20分钟写一篇综述,助力文献阅读效率提升50倍。

立即体验

用中文搜PubMed

大模型驱动的PubMed中文搜索引擎

马上搜索

文档翻译

学术文献翻译模型,支持多种主流文档格式。

立即体验