Suppr超能文献

GCN5是疟原虫基因表达的主要调节因子。

GCN5 Is a Master Regulator of Gene Expression in the Malaria Parasite .

作者信息

Lucky Amuza Byaruhanga, Shakri Ahmad Rushdi, Liang Xiaoying, Min Hui, Li Xiao-Lian, Adapa Swamy Rakesh, Jiang Rays H Y, Cui Liwang, Wang Chengqi, Miao Jun

机构信息

Department of Internal Medicine, Morsani College of Medicine, University of South Florida, 3720 Spectrum Blvd, Tampa, FL 33612, USA.

Center for Global Health and Infectious Diseases Research, College of Public Health, University of South Florida, 3720 Spectrum Blvd, Tampa, FL 33612, USA.

出版信息

Cells. 2025 Jun 10;14(12):876. doi: 10.3390/cells14120876.

Abstract

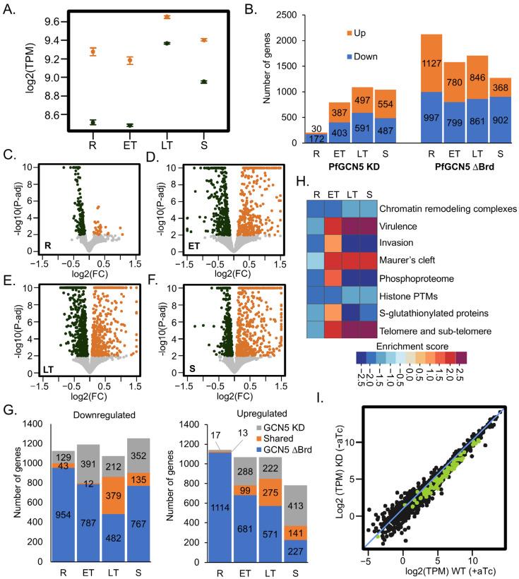
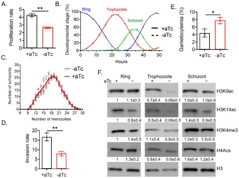
GCN5-containing SAGA complex is evolutionarily conserved across yeast, plants, and humans and acts as a general transcription coactivator in the genome-wide regulation of genes. In , PfGCN5 forms a divergent complex, and the mis-localization of this complex by deleting the PfGCN5 bromodomain (ΔBrd) causes a plethora of growth defects. To directly test the PfGCN5 function, we performed conditional knockdown (KD) of . Whereas KD phenotypically recapitulated the ΔBrd growth defects, it caused fewer transcriptional alterations compared to ΔBrd. To decipher the mechanism by which PfGCN5 regulates gene expression, we applied a new chromatin landscape analysis tool, CUT&Tag-seq, to map the chromatin localization of PfGCN5 and its deposited histone mark H3K9ac. Compared to ChIP-seq, CUT&Tag-seq identified substantially more H3K9ac peaks in the promoters of its target genes, with the peak intensity positively correlated with the levels of gene expression. CUT&Tag-seq analysis was remarkably more sensitive in mapping chromatin positions of PfGCN5, which colocalized with H3K9ac. The genes enriched with PfGCN5/H3K9ac signals at their promoters are involved in broad biological processes. Notably, PfGCN5's positions overlapped with sequence motifs recognized by multiple apetela2 (AP2)-domain-containing transcription factors (AP2 TFs), suggesting that they recruited PfGCN5 to these promoters. Additionally, PfGCN5 was also colocalized with AP2-LT, further validating that AP2-LT is an integral component of the PfGCN5 complex. Collectively, these findings establish PfGCN5 as a master gene regulator in controlling general and parasite-specific cellular processes in this low-branching parasitic protist.

摘要

含GCN5的SAGA复合物在酵母、植物和人类中具有进化保守性,在全基因组范围的基因调控中作为一般转录共激活因子发挥作用。在疟原虫中,PfGCN5形成一种不同的复合物,通过缺失PfGCN5的溴结构域(ΔBrd)导致该复合物的错误定位会引起大量生长缺陷。为了直接测试PfGCN5的功能,我们对PfGCN5进行了条件性敲低(KD)。虽然PfGCN5 KD在表型上重现了ΔBrd的生长缺陷,但与ΔBrd相比,它引起的转录改变较少。为了解析PfGCN5调节基因表达的机制,我们应用了一种新的染色质景观分析工具CUT&Tag-seq,来绘制PfGCN5及其沉积的组蛋白标记H3K9ac的染色质定位。与ChIP-seq相比,CUT&Tag-seq在其靶基因启动子中鉴定出了更多的H3K9ac峰,峰强度与基因表达水平呈正相关。CUT&Tag-seq分析在绘制与H3K9ac共定位的PfGCN5的染色质位置时明显更敏感。在其启动子处富含PfGCN5/H3K9ac信号的基因参与广泛的生物学过程。值得注意的是,PfGCN5的位置与多个含AP2结构域的转录因子(AP2 TFs)识别的序列基序重叠,表明它们将PfGCN5招募到这些启动子上。此外,PfGCN5也与AP2-LT共定位,进一步证实AP2-LT是PfGCN5复合物的一个组成部分。总的来说,这些发现确立了PfGCN5作为一种主要基因调节因子,在控制这种低分支寄生原生生物的一般和寄生虫特异性细胞过程中发挥作用。

https://cdn.ncbi.nlm.nih.gov/pmc/blobs/5b31/12190302/9d97b26e1fe6/cells-14-00876-g001.jpg

文献AI研究员

20分钟写一篇综述,助力文献阅读效率提升50倍。

立即体验

用中文搜PubMed

大模型驱动的PubMed中文搜索引擎

马上搜索

文档翻译

学术文献翻译模型,支持多种主流文档格式。

立即体验