Suppr超能文献

诱导多能干细胞衍生的肝样细胞的转录组分析揭示了它们与原代肝实质细胞的高度相似性。

Transcriptomic Profiling of iPS Cell-Derived Hepatocyte-like Cells Reveals Their Close Similarity to Primary Liver Hepatocytes.

作者信息

Suleman Saqlain, Alhaque Sharmin, Guo Andrew, Zhang Aaron, Fawaz Serena, Perera Stefany, Khalifa Mohammad S, Rashidi Hassan, Hay David C, Themis Michael

机构信息

School of Life Sciences, Faculty of Science and Engineering, Angila Ruskin University, Cambridge CB1 2PU, UK.

Division of Biosciences, Department of Life Sciences, College of Health, Medicine & Life Sciences, Brunel University of London, London UB8 3PH, UK.

出版信息

Cells. 2025 Jun 18;14(12):925. doi: 10.3390/cells14120925.

Abstract

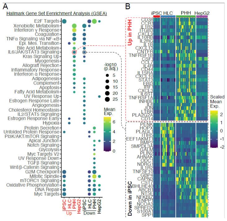
Human-induced pluripotent stem cell (iPSC)-derived hepatocyte-like cells (HLCs) have been shown to be useful for the development of cell-based regenerative strategies and for modelling drug discovery. However, stem cell-derived HLCs are not identical in nature to primary human hepatocytes (PHHs), which could affect the cell phenotype and, potentially, model reliability. Therefore, we employed the in-depth gene expression profiling of HLCs and other important and relevant cell types, which led to the identification of clear similarities and differences between them at the transcriptional level. Through gene set enrichment analysis, we identified that genes that are critical for immune signalling pathways become downregulated upon HLC differentiation. Our analysis also found that TAV.HLCs exhibit a mild gene signature characteristic of acute lymphoblastic leukaemia, but not other selected cancers. Importantly, HLCs present significant similarity to PHHs, making them genuinely valuable for modelling human liver biology in vitro and for the development of prototype cell-based therapies for pre-clinical testing.

摘要

人诱导多能干细胞(iPSC)衍生的肝样细胞(HLC)已被证明可用于基于细胞的再生策略开发和药物发现建模。然而,干细胞衍生的HLC在本质上与原代人肝细胞(PHH)并不相同,这可能会影响细胞表型,并可能影响模型的可靠性。因此,我们对HLC和其他重要相关细胞类型进行了深入的基因表达谱分析,从而在转录水平上明确了它们之间的异同。通过基因集富集分析,我们发现免疫信号通路的关键基因在HLC分化后下调。我们的分析还发现,TAV.HLC表现出急性淋巴细胞白血病的轻微基因特征,但未表现出其他选定癌症的特征。重要的是,HLC与PHH具有显著相似性,这使得它们在体外模拟人类肝脏生物学以及开发用于临床前测试的基于细胞的原型疗法方面具有真正的价值。

https://cdn.ncbi.nlm.nih.gov/pmc/blobs/4160/12190443/5506c946c0bc/cells-14-00925-g001.jpg

文献AI研究员

20分钟写一篇综述,助力文献阅读效率提升50倍。

立即体验

用中文搜PubMed

大模型驱动的PubMed中文搜索引擎

马上搜索

文档翻译

学术文献翻译模型,支持多种主流文档格式。

立即体验