Suppr超能文献

饮食转换和间歇性禁食可改善饮食诱导肥胖小鼠餐后短链脂肪酸反应紊乱的状况。

Dietary switch and intermittent fasting ameliorate the disrupted postprandial short-chain fatty acid response in diet-induced obese mice.

作者信息

Ceperuelo-Mallafré Victòria, Rodríguez-Peña M-Mar, Badia Joan, Villanueva-Carmona Teresa, Cedó Lídia, Marsal-Beltran Anna, Benaiges Ester, Núñez-Roa Catalina, Salmerón-Pelado Laura, Osuna-Prieto Francisco J, Bosch Ramón, Pellitero Silvia, Fernández-Veledo Sonia, Vendrell Joan

机构信息

Universitat Rovira i Virgili (URV), Reus, 43201, Spain; Hospital Universitari Joan XXIII de Tarragona, Institut d'Investigació Sanitària Pere Virgili (IISPV)-CERCA, Tarragona, 43005, Spain; CIBER de Diabetes y Enfermedades Metabólicas Asociadas (CIBERDEM)-Instituto de Salud Carlos III (ISCIII), Madrid, 28029, Spain.

Universitat Rovira i Virgili (URV), Reus, 43201, Spain; Hospital Universitari Joan XXIII de Tarragona, Institut d'Investigació Sanitària Pere Virgili (IISPV)-CERCA, Tarragona, 43005, Spain; CIBER de Diabetes y Enfermedades Metabólicas Asociadas (CIBERDEM)-Instituto de Salud Carlos III (ISCIII), Madrid, 28029, Spain.

出版信息

EBioMedicine. 2025 Jul;117:105827. doi: 10.1016/j.ebiom.2025.105827. Epub 2025 Jun 24.

Abstract

BACKGROUND

Intermittent fasting holds promise as a prevention for obesity, but its effects on established obesity remain uncertain.

METHODS

We examined two intermittent fasting regimens in diet-induced obese mice, either maintained on a hypercaloric diet or switched to normal chow diet, and compared their effects with those of dietary switch alone (12 mice/group). We assessed metabolic parameters, gut microbiota composition, and fasting and postprandial short-chain fatty acids (SCFAs) levels. Additionally, faecal microbiota was analysed before and after diet-induced weight loss in 18 individuals with obesity.

FINDINGS

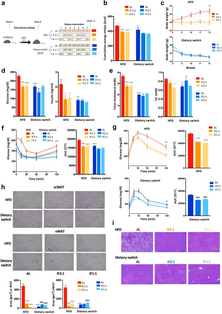
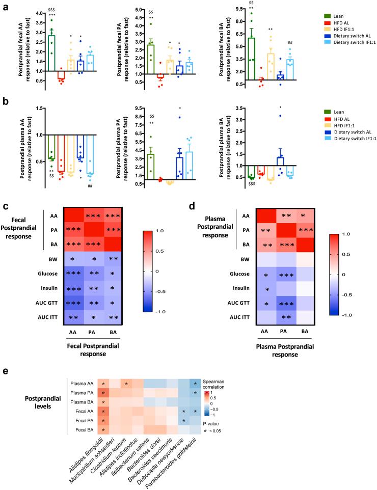
Intermittent fasting with a hypercaloric diet effectively mitigated weight gain and improved metabolic health-glucose, insulin, total cholesterol, triglycerides, and glucose tolerance (p < 0.05) to an extent comparable with dietary switch. Intermittent fasting increased faecal SCFAs levels, especially postprandially (acetate, propionate, and butyrate, p < 0.05), mirroring dietary switch. Combining intermittent fasting with dietary switch yielded the greatest improvement in glucose tolerance (p < 0.01) and exerted a more pronounced effect on gut microbiota composition (28 significant genera), albeit with reduced SCFA changes. The relative abundance of Alistipes finegoldii was associated with postprandial SCFAs levels and/or metabolic parameters in both mice and humans.

INTERPRETATION

Intermittent fasting on a hypercaloric diet protects against obesity, while combining intermittent fasting with dietary switch improves glucose metabolism independently of body weight. Both effects are associated with specific microbiota changes and postprandial SCFA dynamics, highlighting the connection between intermittent fasting, microbiota, and metabolic health.

FUNDING

Supported by the Institute of Health "Carlos III", Ministry of Science and Innovation and "La Caixa" Foundation.

摘要

背景

间歇性禁食有望预防肥胖,但其对已形成的肥胖的影响仍不确定。

方法

我们在饮食诱导的肥胖小鼠中研究了两种间歇性禁食方案,这些小鼠要么维持高热量饮食,要么改为正常饮食,并将它们的效果与单纯饮食转换(每组12只小鼠)的效果进行比较。我们评估了代谢参数、肠道微生物群组成以及空腹和餐后短链脂肪酸(SCFA)水平。此外,还分析了18名肥胖个体在饮食诱导体重减轻前后的粪便微生物群。

研究结果

高热量饮食下的间歇性禁食有效减轻了体重增加,并在一定程度上改善了代谢健康——血糖、胰岛素、总胆固醇、甘油三酯和葡萄糖耐量(p<0.05),效果与饮食转换相当。间歇性禁食增加了粪便SCFA水平,尤其是餐后(乙酸、丙酸和丁酸,p<0.05),这与饮食转换情况相似。将间歇性禁食与饮食转换相结合对葡萄糖耐量的改善最为显著(p<0.叭),并对肠道微生物群组成产生了更明显的影响(28个显著的属),尽管SCFA变化有所减少。在小鼠和人类中,纤细阿利斯杆菌的相对丰度与餐后SCFA水平和/或代谢参数相关。

解读

高热量饮食下的间歇性禁食可预防肥胖,而将间歇性禁食与饮食转换相结合可独立于体重改善葡萄糖代谢。这两种效应均与特定的微生物群变化和餐后SCFA动态有关,突出了间歇性禁食、微生物群和代谢健康之间的联系。

资金支持

由卡洛斯三世健康研究所、科学与创新部以及“la Caixa”基金会资助。

https://cdn.ncbi.nlm.nih.gov/pmc/blobs/0dd6/12240114/0cfc06166127/gr1.jpg

文献AI研究员

20分钟写一篇综述,助力文献阅读效率提升50倍。

立即体验

用中文搜PubMed

大模型驱动的PubMed中文搜索引擎

马上搜索

文档翻译

学术文献翻译模型,支持多种主流文档格式。

立即体验