Suppr超能文献

系统性红斑狼疮中与乳酰化和乙酰化共同相关的生物标志物的鉴定

Identification of Biomarkers Co-Associated with Lactylation and Acetylation in Systemic Lupus Erythematosus.

作者信息

Gao Zhanyan, Feng Yang, Zheng Chenghui, Li Fei, Sun Zhan, Xiang Mengmeng, Zhu Junrong, Chu Mingyu, Xu Jinhua, Liang Jun

机构信息

Department of Dermatology, Huashan Hospital, Fudan University, Shanghai 200040, China.

Department of Dermatology, Shanghai Institute of Dermatology, Huashan Hospital, Fudan University, Shanghai 200040, China.

出版信息

Biomedicines. 2025 May 22;13(6):1274. doi: 10.3390/biomedicines13061274.

Abstract

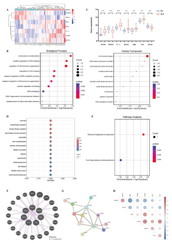
Systemic lupus erythematosus (SLE) is an immune-mediated disease with widespread involvement, and its pathogenesis remains incompletely understood. Recent studies suggest that modifications such as acetylation and lactylation play crucial roles in SLE progression, with potential interrelationships between them. This study aimed to identify biomarker genes co-associated with both lactylation and acetylation and to explore their potential mechanisms in SLE pathogenesis. Microarray data from peripheral blood mononuclear cells (PBMCs) of SLE patients and healthy controls were obtained from the Gene Expression Omnibus (GEO) database. In the training dataset (GSE81622), differential expression analysis was performed to compare SLE samples with healthy controls. Lactate- and acetylation-related genes were used to identify differentially expressed lactate-related genes (LR-DEGs) and acetylation-related genes (AR-DEGs). Genes co-associated with both lactylation and acetylation were further examined. LASSO regression, support vector machine recursive feature elimination (SVM-RFE), and ROC curve analysis were used to identify hub genes. Immune infiltration analysis and a clinical nomogram model were developed for accurate diagnosis and treatment prediction. qPCR was used to validate the hub genes. A total of 1181 differentially expressed genes (DEGs) were identified between SLE and healthy groups. Of these, 33 LR-DEGs and 28 AR-DEGs were identified. Seven genes were found to be co-associated with both lactylation and acetylation. Using LASSO and SVM-RFE, two hub genes, CDCA5 and MCTS1, were identified and validated in the GSE24706 dataset. ROC curve analysis and clinical nomogram revealed significant associations of these biomarkers with SLE pathogenesis. Our study identifies CDCA5 and MCTS1 as potential biomarkers for SLE, potentially influencing its pathogenesis through histone lactylation and acetylation. Experimental validation confirmed their differential expression between SLE patients and healthy controls. These findings underscore the role of epigenetic modifications in SLE, offering new insights into its regulatory mechanisms and immune interactions.

摘要

系统性红斑狼疮(SLE)是一种累及全身的免疫介导性疾病,其发病机制仍未完全明确。近期研究表明,乙酰化和乳酰化等修饰在SLE进展中起关键作用,且它们之间可能存在相互关系。本研究旨在鉴定与乳酰化和乙酰化均相关的生物标志物基因,并探讨其在SLE发病机制中的潜在作用机制。从基因表达综合数据库(GEO)获取SLE患者和健康对照外周血单个核细胞(PBMC)的微阵列数据。在训练数据集(GSE81622)中,进行差异表达分析以比较SLE样本与健康对照。使用与乳酸和乙酰化相关的基因来鉴定差异表达的乳酸相关基因(LR-DEG)和乙酰化相关基因(AR-DEG)。进一步研究与乳酰化和乙酰化均相关的基因。采用套索回归、支持向量机递归特征消除(SVM-RFE)和ROC曲线分析来鉴定关键基因。开展免疫浸润分析和临床列线图模型以进行准确诊断和治疗预测。采用qPCR验证关键基因。在SLE组和健康组之间共鉴定出1181个差异表达基因(DEG)。其中,鉴定出33个LR-DEG和28个AR-DEG。发现7个基因与乳酰化和乙酰化均相关。使用套索回归和SVM-RFE,在GSE24706数据集中鉴定并验证了两个关键基因CDCA5和MCTS1。ROC曲线分析和临床列线图显示这些生物标志物与SLE发病机制存在显著关联。我们的研究将CDCA5和MCTS1鉴定为SLE的潜在生物标志物,它们可能通过组蛋白乳酰化和乙酰化影响SLE发病机制。实验验证证实了它们在SLE患者和健康对照之间的差异表达。这些发现强调了表观遗传修饰在SLE中的作用,为其调控机制和免疫相互作用提供了新见解。

https://cdn.ncbi.nlm.nih.gov/pmc/blobs/01ed/12189252/193416a88da3/biomedicines-13-01274-g001.jpg

文献AI研究员

20分钟写一篇综述,助力文献阅读效率提升50倍。

立即体验

用中文搜PubMed

大模型驱动的PubMed中文搜索引擎

马上搜索

文档翻译

学术文献翻译模型,支持多种主流文档格式。

立即体验