Suppr超能文献

一种基于机器学习的烟雾病诊断列线图:缺氧免疫基因特征的验证

A Machine Learning-Based Diagnostic Nomogram for Moyamoya Disease: The Validation of Hypoxia-Immune Gene Signatures.

作者信息

Tan Cunxin, Wang Xilong, Zhou Zhenyu, Liu Yutong, He Shihao, Zhao Yuanli

机构信息

Department of Neurosurgery, Peking University International Hospital, Beijing 102206, China.

Department of Neurosurgery, Peking Union Medical College Hospital, Peking Union Medical College and Chinese Academy of Medical Sciences, Beijing 100730, China.

出版信息

Bioengineering (Basel). 2025 May 27;12(6):577. doi: 10.3390/bioengineering12060577.

Abstract

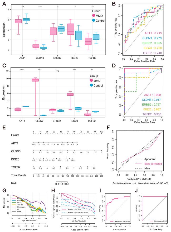
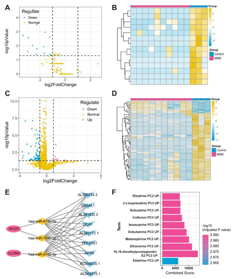
Moyamoya disease (MMD) is a cerebrovascular disease which can result in severe strokes. However, its etiology is still unknown. We analyzed gene expression datasets from 36 MMD patients and 24 controls to identify differentially expressed genes. Using weighted gene co-expression network analysis and databases such as KEGG, we identified hypoxia-immune-related genes. These genes were further refined through machine learning algorithms. The diagnostic value was confirmed using an external dataset, and a diagnostic nomogram was constructed. Additionally, gene set enrichment analysis was conducted, and a competitive endogenous RNA (ceRNA) network was built to predict potential therapeutic targets. Our study identified , , , and as the key hypoxia-immune genes associated with MMD. These genes were implicated in epithelial-mesenchymal transition, angiogenesis, and cell adhesion, suggesting a role in MMD pathogenesis. Further, our study constructed the ceRNA network and predicted potential drug targets for MMD. We obtained the top 10 drugs in the interaction of the four key genes that might serve as potential targets for the treatment of MMD. In conclusion, this study comprehensively analyzes the role of hypoxia-immune genes in MMD, which is conducive to the development of new diagnostic and therapeutic approaches and the exploration of the potential pathogenesis of MMD.

摘要

烟雾病(MMD)是一种可导致严重中风的脑血管疾病。然而,其病因仍不清楚。我们分析了36例烟雾病患者和24例对照的基因表达数据集,以鉴定差异表达基因。使用加权基因共表达网络分析和KEGG等数据库,我们鉴定出了缺氧-免疫相关基因。这些基因通过机器学习算法进一步优化。使用外部数据集确认了诊断价值,并构建了诊断列线图。此外,进行了基因集富集分析,并构建了竞争性内源性RNA(ceRNA)网络以预测潜在的治疗靶点。我们的研究确定了 、 、 和 作为与烟雾病相关的关键缺氧-免疫基因。这些基因与上皮-间质转化、血管生成和细胞黏附有关,提示其在烟雾病发病机制中的作用。此外,我们的研究构建了ceRNA网络并预测了烟雾病的潜在药物靶点。我们获得了四个关键基因相互作用中的前10种药物,它们可能作为烟雾病治疗的潜在靶点。总之,本研究全面分析了缺氧-免疫基因在烟雾病中的作用,有利于开发新的诊断和治疗方法以及探索烟雾病的潜在发病机制。

https://cdn.ncbi.nlm.nih.gov/pmc/blobs/f701/12189474/d6069946098d/bioengineering-12-00577-g001.jpg

文献AI研究员

20分钟写一篇综述,助力文献阅读效率提升50倍。

立即体验

用中文搜PubMed

大模型驱动的PubMed中文搜索引擎

马上搜索

文档翻译

学术文献翻译模型,支持多种主流文档格式。

立即体验