Suppr超能文献

睡茄植物成分镇痛、抗炎和抗关节炎作用分子机制的网络药理学及计算机模拟研究

Network pharmacology and in-silico studies for molecular mechanisms of analgesic, anti-inflammatory and anti-arthritic effects of Withania somnifera (L.) Dunal phytoconstituents.

作者信息

Tambe Mukul S, Shinde Shreyas R, Baheti Akshay M, Nagar Shuchi, Pawar Anil T

机构信息

School of Health Sciences and Technology, Dr. Vishwanath Karad MIT World Peace University, Pune, Maharashtra, India.

Bioinformatics Centre, Dr. D. Y. Patil Biotechnology & Bioinformatics Institute, Dr. D. Y. Patil Vidyapeeth, Pune, Maharashtra, India.

出版信息

J Ayurveda Integr Med. 2025 Jun 26;16(4):101088. doi: 10.1016/j.jaim.2024.101088.

Abstract

BACKGROUND

Withania somnifera (L.) Dunal, commonly known as ashwagandha, is an Ayurvedic herb belonging to the family Solanaceae.

OBJECTIVES

This study aims to explore the analgesic, anti-inflammatory and anti-arthritic potential of phytoconstituents of Withania somnifera (L.) Dunal (W. somnifera) by network pharmacology and in-silico docking studies.

METHODS

Five major phytoconstituents, namely ashwagandhanolide, quercetin, withaferin A, withanone and withanolide A, were selected for the network pharmacology study. All five phytoconstituents were further evaluated for their binding properties using molecular docking (MD) and simulation tools. The compounds that exhibited significant binding affinities were further studied for pharmacokinetic and toxicity (ADMET) predictions.

RESULTS

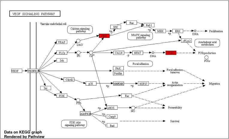
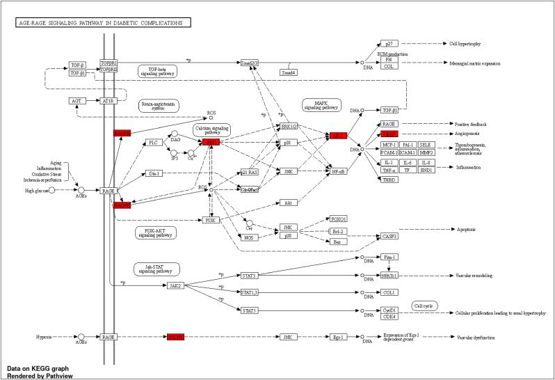
The network pharmacology study showed that out of the five selected constituents, withaferin A, withanolide A and quercetin can interact with various inflammation and pain-related genes. In in-silico studies, all five constituents were found to have significant interactions with inflammatory and nociception proteins cyclooxygenases, lipoxygenase, myeloperoxidase and cathepsin B. Further, ADMET studies predicted that all five phytoconstituents could not cross the blood-brain barrier but have high gastrointestinal absorption and bioavailability. Quercetin was predicted to have mutagenic potential and the other three constituents (withaferin A, withanone and withanolide A) were predicted to have immunotoxicity. The MD simulation studies showed that the complexes lipoxygenase_ashwagandhanolide and cathepsin B_ashwagandhanolide exhibit lower RMSD, RMSF, and higher H-bonding, indicating greater stability of ashwagandhanolide with lipoxygenase and cathepsin B.

CONCLUSION

Ashwagandhanolide, quercetin, withaferin A, withanone, and withanolide A from W. somnifera may show the potential for analgesic, anti-inflammatory, and anti-arthritic activities. These findings provide a foundation for future in-vitro and in-vivo studies to confirm the therapeutic efficacy of these phytoconstituents from W. somnifera.

摘要

背景

睡茄(Withania somnifera (L.) Dunal),俗称南非醉茄,是一种属于茄科的阿育吠陀草药。

目的

本研究旨在通过网络药理学和计算机模拟对接研究,探索睡茄(W. somnifera)植物成分的镇痛、抗炎和抗关节炎潜力。

方法

选择了五种主要植物成分,即南非醉茄内酯、槲皮素、睡茄素A、睡茄酮和睡茄内酯A进行网络药理学研究。使用分子对接(MD)和模拟工具进一步评估所有五种植物成分的结合特性。对表现出显著结合亲和力的化合物进一步进行药代动力学和毒性(ADMET)预测。

结果

网络药理学研究表明,在所选的五种成分中,睡茄素A、睡茄内酯A和槲皮素可与多种炎症和疼痛相关基因相互作用。在计算机模拟研究中,发现所有五种成分都与炎症和伤害感受蛋白环氧化酶、脂氧合酶、髓过氧化物酶和组织蛋白酶B有显著相互作用。此外,ADMET研究预测,所有五种植物成分均不能穿过血脑屏障,但具有高胃肠道吸收和生物利用度。预测槲皮素有诱变潜力,其他三种成分(睡茄素A、睡茄酮和睡茄内酯A)有免疫毒性。MD模拟研究表明,脂氧合酶_南非醉茄内酯和组织蛋白酶B_南非醉茄内酯复合物表现出较低的均方根偏差(RMSD)、均方根波动(RMSF)和较高的氢键,表明南非醉茄内酯与脂氧合酶和组织蛋白酶B具有更高的稳定性。

结论

睡茄中的南非醉茄内酯、槲皮素、睡茄素A、睡茄酮和睡茄内酯A可能具有镇痛、抗炎和抗关节炎活性的潜力。这些发现为未来的体外和体内研究奠定了基础,以证实睡茄中这些植物成分的治疗效果。

https://cdn.ncbi.nlm.nih.gov/pmc/blobs/afaf/12268575/43f7dddc15ac/gr1.jpg

文献AI研究员

20分钟写一篇综述,助力文献阅读效率提升50倍。

立即体验

用中文搜PubMed

大模型驱动的PubMed中文搜索引擎

马上搜索

文档翻译

学术文献翻译模型,支持多种主流文档格式。

立即体验