Suppr超能文献

直肠癌患者的选择性新辅助治疗(SELREC):一项欧洲随机对照、开放、多中心非劣效性试验的研究方案

Selective neoadjuvant therapy of rectal cancer patients (SELREC): study protocol for a European randomised controlled, open, multicentre non-inferiority trial.

作者信息

Klotz Rosa, Engerer Cosima, Tenckhoff Solveig, Uzun-Lang Kristin, Schwab Constantin, Wild Caroline, Sander Anja, Baumann Lukas, Klose Christina, Kauczor Hans-Ulrich, Schirmacher Peter, Jäger Dirk, Debus Jürgen, Al-Saeedi Mohammed, Probst Pascal, Ulrich Alexis, Schneider Martin, Diener Markus K, Kahlert Christoph, Michalski Christoph W, Köhler Bruno C, Büchler Markus W

机构信息

Department of General, Visceral and Transplantation Surgery, University Hospital Heidelberg, Heidelberg, Germany

The Study Center of the German Society of Surgery (SDGC), Heidelberg University, Heidelberg, Germany.

出版信息

BMJ Open. 2025 Jun 26;15(6):e092807. doi: 10.1136/bmjopen-2024-092807.

Abstract

INTRODUCTION

Neoadjuvant (chemo)radiotherapy (n(C)RT) followed by resection with total mesorectal excision (TME) constitutes the standard treatment for patients with locally advanced rectal cancer of the middle and lower third. However, n(C)RT has demonstrated no significant impact on overall survival but is associated with adverse effects, including impaired sphincter and sexual function. We hypothesise that omitting n(C)RT in selected patients with a clear circumferential resection margin (CRM) >1 mm as determined through preoperative MRI is not inferior regarding local recurrence rate within 3 years after surgery. That treatment approach may show fewer adverse effects and be more cost-effective.

METHODS AND ANALYSIS

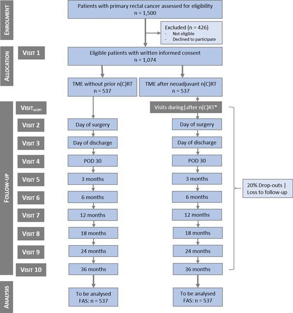
Selective neoadjuvant therapy of rectal cancer patients (SELREC) is a randomised controlled, parallel-group, open, multicentre, non-inferiority trial. The experimental intervention involves performing TME surgery without n(C)RT. In contrast, the control intervention adheres to German S3-guidelines, incorporating neoadjuvant radiotherapy (nRT) with a dosage of 5×5 Gy or a total of 50.4 Gy. Additionally, if applicable, concomitant chemotherapy (CT) based on 5-fluorouracil is administered, followed by TME surgery within less than 12 weeks. Adjuvant treatment according to guidelines is allowed depending on the (y)pTNM stage.The inclusion criteria for this study encompass adult patients with primary adenocarcinoma of the rectum in whom the main tumour mass is located less than 12 cm away from the anal verge, as assessed via proctoscopy. Additionally, eligible participants are required to have a preoperative tumour stage determined by MRI of either T1 or T2 with lymph node involvement (N1) or T3 with no lymph node involvement (N0) or with lymph node involvement (N1) and no distant metastases (M0). The assessment of a clear CRM >1 mm, based on MRI, is another prerequisite for inclusion. A total of 1074 patients in approximately 35 centres are planned to be allocated to the trial.The primary endpoint of the trial is local recurrence within 3 years after surgery. The primary estimand is based on the full analysis set using a logistic mixed model (margin 3%). The first secondary endpoint is no/minor low anterior resection syndrome (LARS) score at 2 years after surgery, and further secondary endpoints include survival outcomes and quality of life. Safety analysis involves describing the frequencies of major intervention-specific complications, such as the acute toxicity of n(C)RT according to CTCAE and perioperative morbidity and mortality according to Clavien-Dindo criteria.SELREC is financially supported by the German Federal Ministry of Education and Research.

ETHICS AND DISSEMINATION

This trial has been prospectively registered in the German Clinical Trials Register.Previously, the study had been approved by the responsible ethics committee of Heidelberg and the local ethics committees of the collaborating institutions before patient enrolment. Any protocol deviation that has an impact on relevant parameters such as study design, endpoints or patient safety will be reported to the responsible ethics committees.The results will be published in a peer-reviewed scientific journal and on institutional websites.

TRIAL REGISTRATION NUMBER

German Clinical Trials Register DRKS00030567.

摘要

引言

新辅助(化疗)放疗(n(C)RT)后行全直肠系膜切除术(TME)是中下段局部晚期直肠癌患者的标准治疗方法。然而,n(C)RT对总生存期无显著影响,但与包括括约肌和性功能受损在内的不良反应相关。我们假设,对于术前MRI确定环周切缘(CRM)>1 mm的特定患者,省略n(C)RT在术后3年内的局部复发率方面并不逊色。该治疗方法可能显示出较少的不良反应且更具成本效益。

方法与分析

直肠癌患者选择性新辅助治疗(SELREC)是一项随机对照、平行组、开放、多中心、非劣效性试验。实验性干预包括不进行n(C)RT而行TME手术。相比之下,对照性干预遵循德国S3指南,采用剂量为5×5 Gy或总计50.4 Gy的新辅助放疗(nRT)。此外,酌情给予基于5-氟尿嘧啶的同步化疗(CT),然后在12周内进行TME手术。根据(y)pTNM分期允许进行指南规定的辅助治疗。本研究的纳入标准包括成年原发性直肠腺癌患者,经直肠镜检查评估主要肿瘤块距肛缘小于12 cm。此外,符合条件的参与者术前肿瘤分期需经MRI确定为T1或T2且有淋巴结转移(N1),或T3且无淋巴结转移(N0)或有淋巴结转移(N1)且无远处转移(M0)。基于MRI评估CRM>1 mm也是纳入的另一前提条件。计划在约35个中心共纳入1074例患者进行试验。试验的主要终点是术后3年内的局部复发。主要估计值基于使用逻辑混合模型的全分析集(界值3%)。第一个次要终点是术后2年无/轻度低位前切除综合征(LARS)评分,其他次要终点包括生存结局和生活质量。安全性分析包括描述主要干预特异性并发症的发生率,如根据CTCAE评估的n(C)RT急性毒性以及根据Clavien-Dindo标准评估的围手术期发病率和死亡率。SELREC由德国联邦教育与研究部提供资金支持。

伦理与传播

本试验已在德国临床试验注册中心进行前瞻性注册。此前,该研究在患者入组前已获得海德堡负责的伦理委员会及合作机构当地伦理委员会的批准。任何对研究设计、终点或患者安全等相关参数有影响的方案偏离都将报告给负责的伦理委员会。结果将发表在同行评审的科学期刊和机构网站上。

试验注册号

德国临床试验注册中心DRKS00030567。

https://cdn.ncbi.nlm.nih.gov/pmc/blobs/7003/12207177/05e548ea9338/bmjopen-15-6-g001.jpg

文献AI研究员

20分钟写一篇综述,助力文献阅读效率提升50倍。

立即体验

用中文搜PubMed

大模型驱动的PubMed中文搜索引擎

马上搜索

文档翻译

学术文献翻译模型,支持多种主流文档格式。

立即体验