Suppr超能文献

累积邻里劣势与表观遗传衰老中的种族和地理差异。

Cumulative neighborhood disadvantage and racial and geographic disparities in epigenetic aging.

作者信息

Xu Wei, Kamis Christina, Clark Joseph, Schultz Amy, Engelman Michal, Malecki Kristen

机构信息

Division of Epidemiology and Social Sciences, Institute for Health and Humanity, Medical College of Wisconsin, Milwaukee, WI, United States.

Department of Sociology, University of Illinois-Urbana Champaign, Champaign, IL, United States.

出版信息

SSM Popul Health. 2025 Jun 10;31:101825. doi: 10.1016/j.ssmph.2025.101825. eCollection 2025 Sep.

Abstract

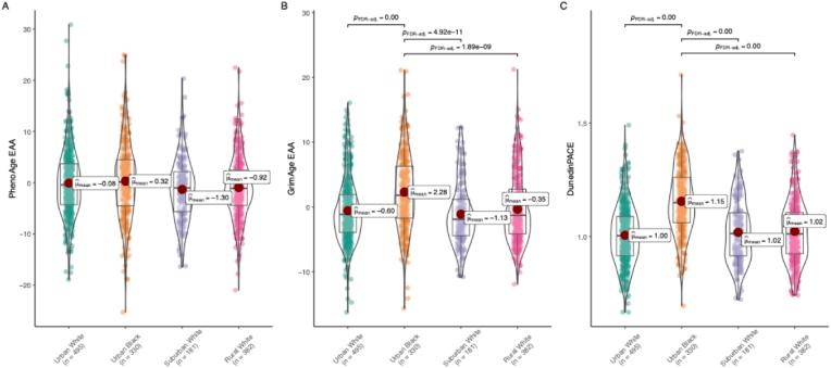
Living in a socioeconomically disadvantaged neighborhood is associated with worse health. However, the biological pathways underpinning this association remain unclear. Using 1388 adults from Researching Epigenetics, Weathering and Residential Disadvantage (REWARD), an ancillary study to the Survey of the Health of Wisconsin (SHOW), we examined the contribution of cumulative neighborhood disadvantage across the life course to racial and geographic disparities in epigenetic markers of biological aging. Results showed that urban Black adults experienced faster epigenetic aging than urban, suburban, and rural White adults across three epigenetic aging clocks. Approximately 37 % (GrimAge), 70 % (DunedinPACE), and 100 % (PhenoAge) of the White-urban Black disparities in epigenetic age acceleration were explained by differential exposure to cumulative neighborhood disadvantage over the life course. Interactions testing differential susceptibility to neighborhood disadvantage by race were not significant. In summary, differential exposure to cumulative neighborhood disadvantage over the life course, rather than differential biological response to these exposures, shapes racial and geographic disparities in epigenetic aging.

摘要

生活在社会经济条件不利的社区与健康状况较差有关。然而,支撑这种关联的生物学途径仍不清楚。我们利用来自“研究表观遗传学、衰老与居住劣势”(REWARD)的1388名成年人进行研究,REWARD是威斯康星州健康调查(SHOW)的一项辅助研究,我们考察了一生中累积的社区劣势对生物衰老表观遗传标记中种族和地理差异的影响。结果显示,在三个表观遗传衰老时钟指标上,城市黑人成年人比城市、郊区和农村白人成年人经历了更快的表观遗传衰老。表观遗传年龄加速方面,白人-城市黑人差异中约37%(GrimAge)、70%(DunedinPACE)和100%(PhenoAge)可由一生中累积社区劣势的不同暴露来解释。按种族对社区劣势的不同易感性进行的交互作用检验不显著。总之,一生中累积社区劣势的不同暴露,而非对这些暴露的不同生物学反应,塑造了表观遗传衰老中的种族和地理差异。

https://cdn.ncbi.nlm.nih.gov/pmc/blobs/626d/12206060/cb74b3f19a12/gr1.jpg

文献AI研究员

20分钟写一篇综述,助力文献阅读效率提升50倍。

立即体验

用中文搜PubMed

大模型驱动的PubMed中文搜索引擎

马上搜索

文档翻译

学术文献翻译模型,支持多种主流文档格式。

立即体验