Suppr超能文献

单细胞肿瘤微环境分析为循环蛋白质组检测提供信息,以拦截1型神经纤维瘤病神经鞘瘤中的恶性转化。

Single-cell tumor microenvironment profiling informs a circulating proteome test for the interception of malignant transformation in NF1 nerve sheath tumors.

作者信息

Shern Jack

机构信息

National Cancer Institute.

出版信息

Res Sq. 2025 Jun 18:rs.3.rs-6865989. doi: 10.21203/rs.3.rs-6865989/v1.

Abstract

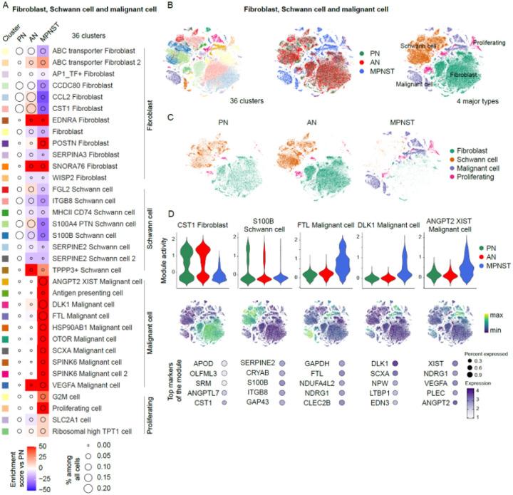
The most common cause of death in neurofibromatosis type 1 (NF1) is the development of malignant peripheral nerve sheath tumor (MPNST), a deadly sarcoma that can transform from benign plexiform neurofibromas (PN) or premalignant atypical neurofibromas (AN). We built a single-cell dataset of 55 NF1-associated PN, AN, and MPNST to define cellular changes in neurofibroma at-risk of malignant transformation. Integrative analysis of changes in the tumor microenvironment revealed the emergence of malignant tumor cells, regulatory T cells, and loss of activated macrophages in MPNST. Using this reference dataset, we validated findings using anchor-based label transfer in an additional 19 NF1 nerve sheath tumors profiled with single cell sequencing, and public datasets. We then defined protein biomarkers of malignant transformation from high-throughput proteomic analysis of plasma samples collected from 45 NF1 patients that correlated to mRNAs specific to MPNST cell populations. Fifty plasma proteins accurately and non-invasively distinguished patients with MPNST from those with premalignant tumors. These markers should improve the ability to identify high-risk neurofibromas for improved cancer surveillance and enable early detection of malignant transformation in NF1.

摘要

1型神经纤维瘤病(NF1)最常见的死因是恶性外周神经鞘瘤(MPNST)的发生,MPNST是一种致命的肉瘤,可由良性丛状神经纤维瘤(PN)或癌前非典型神经纤维瘤(AN)转变而来。我们构建了一个包含55个与NF1相关的PN、AN和MPNST的单细胞数据集,以确定有恶性转化风险的神经纤维瘤中的细胞变化。对肿瘤微环境变化的综合分析揭示了MPNST中恶性肿瘤细胞、调节性T细胞的出现以及活化巨噬细胞的缺失。利用这个参考数据集,我们通过基于锚定的标签转移,在另外19个通过单细胞测序分析的NF1神经鞘瘤以及公共数据集中验证了研究结果。然后,我们通过对45名NF1患者采集的血浆样本进行高通量蛋白质组分析,确定了与MPNST细胞群体特异性mRNA相关的恶性转化蛋白生物标志物。50种血浆蛋白能够准确且无创地区分MPNST患者和癌前肿瘤患者。这些标志物应能提高识别高危神经纤维瘤的能力,以改善癌症监测,并实现NF1恶性转化的早期检测。

https://cdn.ncbi.nlm.nih.gov/pmc/blobs/f74f/12204358/30f5963cab4c/nihpp-rs6865989v1-f0001.jpg

文献AI研究员

20分钟写一篇综述,助力文献阅读效率提升50倍。

立即体验

用中文搜PubMed

大模型驱动的PubMed中文搜索引擎

马上搜索

文档翻译

学术文献翻译模型,支持多种主流文档格式。

立即体验