Suppr超能文献

组织驻留巨噬细胞的功能重塑导致肺腺癌中独特的免疫微环境演变和临床表现。

Functional remodeling of tissue-resident macrophages leads to distinct immune microenvironment evolution and clinical manifestations in lung adenocarcinoma.

作者信息

Li Yanqi, Jiang Li, Liu Xiaobing, Dai Jigang, Liu Quanxing

机构信息

Department of Thoracic Surgery, Xinqiao Hospital, Army (Third Military) Medical University, Chongqing, 400037, China.

出版信息

Clin Exp Med. 2025 Jun 30;25(1):223. doi: 10.1007/s10238-025-01760-6.

Abstract

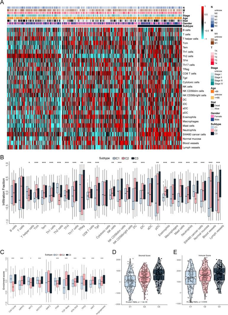
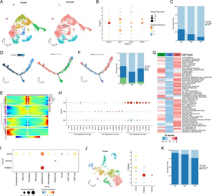
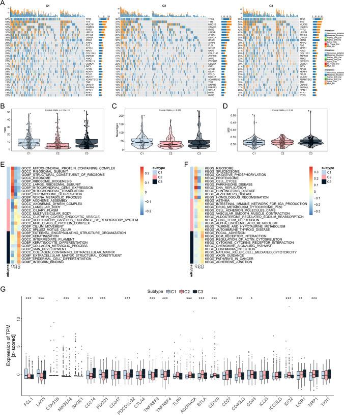
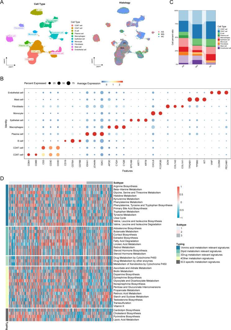
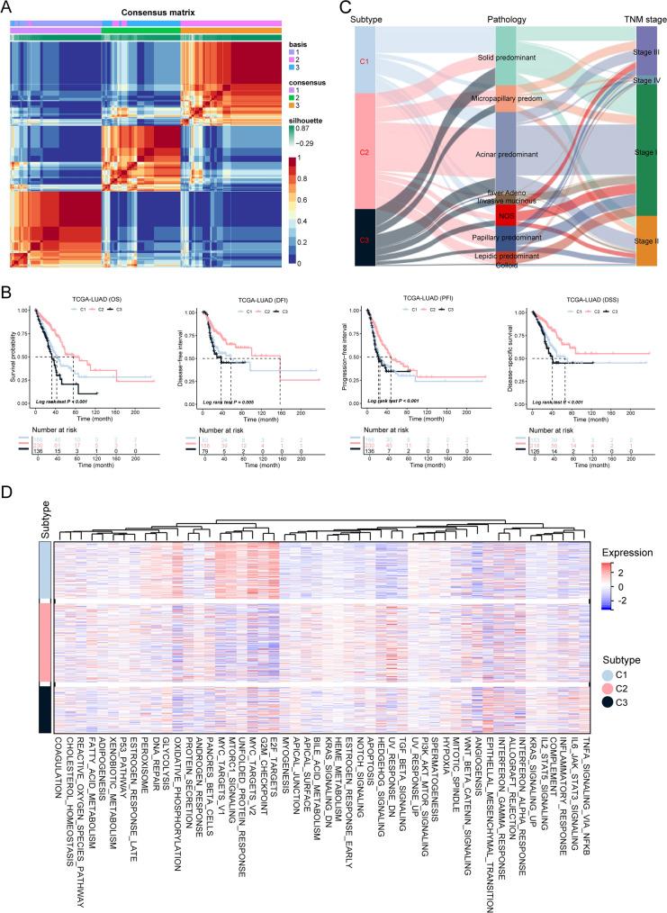
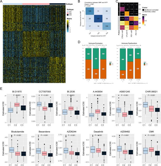
Given the indispensable role in extracellular matrix remodeling and immunosuppressive microenvironment formation, the importance of tissue-resident macrophages (TRM) in the occurrence of early-stage cancer has been constantly mentioned. And it is noteworthy that the widespread application of low-dose CT (LDCT) has resulted in a marked increase in the proportion of early-stage patients for lung cancer in recent years, including plenty adenocarcinoma in situ (AIS) patients with ground-glass nodule (GGN) feature on imaging. The group of GGN-like AIS (AIS with ground-glass nodule feature) patients have gradually become a clinical challenge for thoracic surgeons, as surgically removed considered justified only when there is evident malignant progression risk. However, despite many teams, including ours, have proposed possible strategies for non-invasive and efficient assessing the malignant risk of GGN-like AIS patients, the unclear mechanism of the malignant progression for GGN-like AIS toward early-stage lung adenocarcinoma (LUAD) limits further clinical application and optimization. In this study, utilizing transcriptome, we classified TCGA-LUAD patients into distinct TRM functional states and conducted a comprehensive analysis of the physiological significance behind each subtype. Utilizing single-cell data, we have well mapped the results of transcriptome analysis at the cellular level and ultimately identified that KRT6A Ep may be the key epithelial subpopulation for the functional remodeling of TRM. Our study deepened the understanding of the malignant transformation mechanism of GGN-like AIS, as well as provided referential indicators for more personalized treatment and management of LUAD patients.

摘要

鉴于组织驻留巨噬细胞(TRM)在细胞外基质重塑和免疫抑制微环境形成中不可或缺的作用,其在早期癌症发生中的重要性一直被不断提及。值得注意的是,近年来低剂量CT(LDCT)的广泛应用使得肺癌早期患者的比例显著增加,其中包括大量影像学上具有磨玻璃结节(GGN)特征的原位腺癌(AIS)患者。GGN样AIS(具有磨玻璃结节特征的AIS)患者群体逐渐成为胸外科医生面临的临床挑战,因为只有在存在明显恶性进展风险时,手术切除才被认为是合理的。然而,尽管包括我们团队在内的许多团队都提出了非侵入性且高效评估GGN样AIS患者恶性风险的可能策略,但GGN样AIS向早期肺腺癌(LUAD)恶性进展的机制尚不清楚,这限制了进一步的临床应用和优化。在本研究中,我们利用转录组将TCGA-LUAD患者分为不同的TRM功能状态,并对每个亚型背后的生理意义进行了全面分析。利用单细胞数据,我们在细胞水平上很好地映射了转录组分析的结果,最终确定KRT6A Ep可能是TRM功能重塑的关键上皮亚群。我们的研究加深了对GGN样AIS恶性转化机制的理解,同时也为LUAD患者更个性化的治疗和管理提供了参考指标。

https://cdn.ncbi.nlm.nih.gov/pmc/blobs/6277/12209050/a9fdcf71da0b/10238_2025_1760_Fig1_HTML.jpg

文献AI研究员

20分钟写一篇综述,助力文献阅读效率提升50倍。

立即体验

用中文搜PubMed

大模型驱动的PubMed中文搜索引擎

马上搜索

文档翻译

学术文献翻译模型,支持多种主流文档格式。

立即体验