Suppr超能文献

根据黑色素瘤细胞黑色素含量进行前瞻性分离,这些细胞具有不同的疾病传播潜能。

Prospective Isolation According to Melanin Pigment Content of Melanoma Cells With Heterogeneous Potentials for Disease Propagation.

作者信息

Fedele Clare, Kuser-Abali Gamze, Rossi Ralph, Zhao Peinan, Li Jason, Ameratunga Malaka, Szeto Pacman, Zhang YouFang, Andrews Miles, Shackleton Mark

机构信息

Department of Pathology, University of Melbourne, Parkville, Victoria, Australia.

Sir Peter MacCallum Department of Oncology, University of Melbourne, Parkville, Victoria, Australia.

出版信息

Pigment Cell Melanoma Res. 2025 Jul;38(4):e70011. doi: 10.1111/pcmr.70011.

Abstract

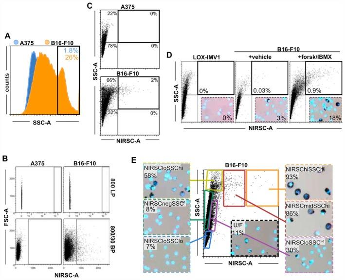
Intra-tumoral heterogeneity poses a major challenge to treating and managing cancer patients. A characteristic feature of melanoma is its composition of cancer cells with typically heterogeneous content of melanin pigment, the production of which is a hallmark of normal melanocytic differentiation but of poorly understood consequence in melanoma cells, as prospective assessment of pigment heterogeneity in melanoma cells has been experimentally challenging. Here, we describe a novel flow cytometric method for high purity separation of viable melanoma cells based on their melanin content, exploiting the light scattering properties of melanin. By fluorescence-activated cell sorting, we show that cells with low-pigment content (LPCs) in melanoma cell lines and patient tumors are usually far more abundant than high-pigment cells (HPCs) and have substantially increased potentials for colony formation in vitro and tumor formation in vivo. In RNAseq analysis, HPCs showed P53 activation and perturbed cell cycling, whereas LPCs displayed upregulation of MYC-associated transcription and activated ribosome biogenesis. In proof-of-concept studies, the latter was targeted by topoisomerase 2 beta targeting with CX-5461, which induced senescent HPC phenotypes and irreversible loss of clonogenic activity. These data indicate an 'inverted pyramid' hierarchical model of melanoma cell propagation wherein abundant LPCs frequently renew their own malignant potential to propagate disease but also infrequently generate HPCs that spontaneously lose this ability in a manner that might be exploited as an anti-melanoma strategy.

摘要

肿瘤内异质性对癌症患者的治疗和管理构成了重大挑战。黑色素瘤的一个特征是其癌细胞组成,黑色素含量通常具有异质性,黑色素的产生是正常黑素细胞分化的标志,但在黑色素瘤细胞中的后果尚不清楚,因为对黑色素瘤细胞中色素异质性的前瞻性评估在实验上具有挑战性。在这里,我们描述了一种基于黑色素含量的新型流式细胞术方法,用于高纯度分离活的黑色素瘤细胞,利用了黑色素的光散射特性。通过荧光激活细胞分选,我们发现黑色素瘤细胞系和患者肿瘤中低色素含量(LPCs)的细胞通常比高色素细胞(HPCs)丰富得多,并且在体外形成集落和体内形成肿瘤的潜力大大增加。在RNAseq分析中,HPCs显示P53激活和细胞周期紊乱,而LPCs显示MYC相关转录上调和核糖体生物合成激活。在概念验证研究中,后者通过用CX-5461靶向拓扑异构酶2β来靶向,这诱导了衰老的HPC表型和克隆活性的不可逆丧失。这些数据表明了一种黑色素瘤细胞增殖的“倒金字塔”分层模型,其中丰富的LPCs经常更新其自身传播疾病的恶性潜能,但也很少产生以一种可被用作抗黑色素瘤策略的方式自发丧失这种能力的HPCs。

https://cdn.ncbi.nlm.nih.gov/pmc/blobs/8cb0/12209049/c248b5329b5a/PCMR-38-0-g001.jpg

文献AI研究员

20分钟写一篇综述,助力文献阅读效率提升50倍。

立即体验

用中文搜PubMed

大模型驱动的PubMed中文搜索引擎

马上搜索

文档翻译

学术文献翻译模型,支持多种主流文档格式。

立即体验