Suppr超能文献

调节性T细胞的转录指纹分析:确保细胞治疗应用的质量。

Transcriptional fingerprinting of regulatory T cells: ensuring quality in cell therapy applications.

作者信息

Cheng Zhang, Wang Li-Jie, Honaker Yuchi, Cincotta Steven A, Page Claire E, Vollhardt Sydney, Yuan Victor, Long S Alice, Xiao Yuanyuan, Beilke Joshua N, Arron Joseph R, Bluestone Jeffrey A

机构信息

Sonoma Biotherapeutics, South San Francisco, CA & Seattle, WA, United States.

Center for Translational Immunology, Benaroya Research Institute, Seattle, WA, United States.

出版信息

Front Immunol. 2025 Jun 16;16:1602172. doi: 10.3389/fimmu.2025.1602172. eCollection 2025.

Abstract

INTRODUCTION

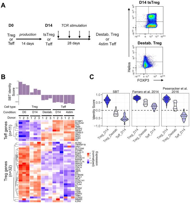
The success of regulatory T cell (Treg) therapies depends on the source of Treg and the quality of the Treg manufacturing product that maintains Treg identity. Commonly used methods to identify Treg, including assessment of FOXP3 expression and demethylation of the Treg-specific demethylated region (TSDR), may not be sufficient on their own to ensure that Treg cell therapy drug products have an optimal identity and phenotype prior to infusion into patients.

METHODS

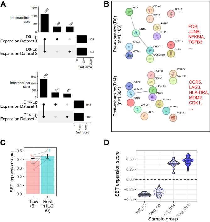
To address this critical need, we developed a robust framework to molecularly characterize Treg products using next-generation sequencing. By systematically profiling Treg and effector T cells (Teff) pre- and post-expansion, we defined the molecular fingerprints for expanded Treg products. We employed a non-parametric algorithm to score Treg manufacturing products for their cell identity and expansion fingerprints.

RESULTS

The identity fingerprint reflects Treg cell identity by effectively distinguishing Treg from Teff cells irrespective of their activation status, with 100% sensitivity and specificity, while the expansion fingerprint discriminates expanded versus endogenous Treg or Teff cells. We also showed that the identity fingerprint predicts Treg stability in in vitro settings and can be used to illustrate differences in drug products generated using distinct strategies. We further applied fingerprinting to bulk RNA sequencing (RNA-seq) data from endogenous and expanded Treg cells in a Phase 2 clinical trial for type 1 diabetes (T1D), demonstrating its ability to capture Treg identity and expansion in an independent study.

DISCUSSION

This Treg fingerprinting method provides a powerful tool to molecularly characterize Treg products, potentially enabling correlative analysis with the safety and efficacy outcomes of Treg-based cell therapies.

摘要

引言

调节性T细胞(Treg)疗法的成功取决于Treg的来源以及维持Treg特性的Treg制造产品的质量。常用的鉴定Treg的方法,包括评估FOXP3表达和Treg特异性去甲基化区域(TSDR)的去甲基化,可能单独不足以确保Treg细胞治疗药物产品在输注给患者之前具有最佳的特性和表型。

方法

为满足这一关键需求,我们开发了一个强大的框架,使用下一代测序对Treg产品进行分子特征分析。通过系统地分析Treg和效应T细胞(Teff)在扩增前后的情况,我们定义了扩增后Treg产品的分子指纹。我们采用非参数算法对Treg制造产品的细胞特性和扩增指纹进行评分。

结果

特性指纹通过有效区分Treg和Teff细胞来反映Treg细胞特性,无论它们的激活状态如何,灵敏度和特异性均为100%,而扩增指纹则区分扩增后的Treg与内源性Treg或Teff细胞。我们还表明,特性指纹可预测体外环境中Treg的稳定性,并可用于说明使用不同策略产生的药物产品之间的差异。我们进一步将指纹分析应用于1型糖尿病(T1D)2期临床试验中内源性和扩增后Treg细胞的批量RNA测序(RNA-seq)数据,证明其在独立研究中捕获Treg特性和扩增情况的能力。

讨论

这种Treg指纹分析方法为分子表征Treg产品提供了一个强大的工具,有可能实现与基于Treg的细胞疗法的安全性和疗效结果的相关性分析。

https://cdn.ncbi.nlm.nih.gov/pmc/blobs/75be/12206644/bab88e302623/fimmu-16-1602172-g001.jpg

文献AI研究员

20分钟写一篇综述,助力文献阅读效率提升50倍。

立即体验

用中文搜PubMed

大模型驱动的PubMed中文搜索引擎

马上搜索

文档翻译

学术文献翻译模型,支持多种主流文档格式。

立即体验