Suppr超能文献

基于下一代测序的临床检测方法用于预测三唑耐药性的开发与验证

Development and validation of next-generation sequencing-based clinical test for triazole resistance prediction in .

作者信息

Caldera J R, Dayo Ashley, Wiederhold Nathan, Yang Shangxin

机构信息

Department of Pathology and Laboratory Medicine, David Geffen School of Medicine, UCLA Health, Los Angeles, California, USA.

Department of Pathology and Laboratory Medicine, University of Texas Health Science Center at San Antonio, San Antonio, Texas, USA.

出版信息

J Clin Microbiol. 2025 Aug 13;63(8):e0029125. doi: 10.1128/jcm.00291-25. Epub 2025 Jul 1.

Abstract

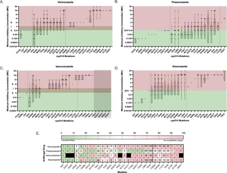
The rising rates of triazole drug resistance in have placed greater reliance on antifungal susceptibility testing (AFST) to guide therapeutic management, particularly in medically complicated patients. Current methods, however, utilize conventional phenotypic assays that may pose significant challenges in performance, result interpretation, and time to reporting. Herein, we developed and validated a next-generation sequencing-based clinical test to predict the AFST phenotype of against voriconazole, posaconazole, isavuconazole, and itraconazole using the genotype as a marker for susceptibility. We sequenced 109 isolates comprising reference and clinical samples from the University of California, Los Angeles, Clinical Microbiology Lab, University of Texas Health Science Center at San Antonio Fungus Testing Laboratory, and the Centers for Disease Control and Prevention and Food and Drug Administration Antimicrobial Resistance Isolate Bank. Additionally, we integrated data from 14 previously published studies to produce comprehensive and robust interpretive criteria for the assay. Despite the complex association between mutations and drug resistance, our triazole resistance assay produced a remarkable negative percent agreement (specificity) of ≥95%, thus offering presumptive, yet clinically actionable identification of triazole-wild-type isolates. Clinically, this allows for the rapid discrimination between acquired microbiological resistance in and observed clinical resistance due to patients' declining health to help guide the most effective therapeutic management.IMPORTANCEThe rising rates of antifungal resistance have been expressed by many as "the silent pandemic," profoundly reshaping the landscape of fungal disease management. Innovations in clinical mycology, however, have remained limited, particularly in comparison to the significant advances seen in the greater field of microbiology. Here, we sought to capitalize upon the expanding utility of next-generation sequencing to address a gap in clinical mycology diagnostics and antifungal susceptibility testing. We developed a whole-genome sequencing protocol to evaluate genotype to predict phenotypic susceptibility to triazole drugs. Our triazole resistance assay offers clinically actionable identification of triazole-wild-type isolates of in a much more expeditious timeline than traditional phenotypic susceptibility testing.

摘要

曲霉属中三唑类药物耐药率的上升使得人们更加依赖抗真菌药敏试验(AFST)来指导治疗管理,尤其是在病情复杂的患者中。然而,目前的方法采用传统的表型检测,这在检测性能、结果解读和报告时间方面可能带来重大挑战。在此,我们开发并验证了一种基于二代测序的临床检测方法,以 曲霉属的基因型作为药敏标记,预测其对伏立康唑、泊沙康唑、艾沙康唑和伊曲康唑的AFST表型。我们对109株分离株进行了测序,这些分离株包括来自加利福尼亚大学洛杉矶分校临床微生物实验室、德克萨斯大学圣安东尼奥健康科学中心真菌检测实验室以及疾病控制与预防中心和食品药品监督管理局抗菌药物耐药性分离株库的参考菌株和临床样本。此外,我们整合了14项先前发表研究的数据,以生成该检测方法全面且可靠的解读标准。尽管曲霉属突变与耐药之间存在复杂的关联,但我们的三唑类耐药检测方法产生了显著的阴性百分一致性(特异性)≥95%,从而能够对三唑野生型分离株进行推定但临床上可采取行动的鉴定。在临床上,这有助于快速区分曲霉属获得性微生物耐药与因患者健康状况下降导致的临床耐药,从而指导最有效的治疗管理。重要性许多人将抗真菌耐药率的上升称为“无声的大流行”,这深刻地重塑了真菌病管理的格局。然而,临床真菌学的创新仍然有限,特别是与微生物学更广泛领域取得的重大进展相比。在此,我们试图利用二代测序不断扩大的应用范围来填补临床真菌学诊断和抗真菌药敏试验的空白。我们开发了一种全基因组测序方案,以评估曲霉属基因型,预测其对三唑类药物的表型药敏。我们的三唑类耐药检测方法能够在比传统表型药敏检测更快的时间内,对曲霉属三唑野生型分离株进行临床上可采取行动的鉴定。

https://cdn.ncbi.nlm.nih.gov/pmc/blobs/9f71/12345187/a5efc7539ec0/jcm.00291-25.f001.jpg

文献AI研究员

20分钟写一篇综述,助力文献阅读效率提升50倍。

立即体验

用中文搜PubMed

大模型驱动的PubMed中文搜索引擎

马上搜索

文档翻译

学术文献翻译模型,支持多种主流文档格式。

立即体验