Suppr超能文献

产前雄激素暴露后,KNDy神经元在雄性后代青春期启动中的作用。

Role of KNDy neurons in puberty onset in male offspring following prenatal androgen exposure.

作者信息

Ge Runfei, Zhang Yun, Yuan Yongting, Li Tingting, Qiu Guiyu, Guo Shuaijun, Fu Lianguo

机构信息

R Ge, Department of Child and Adolescent Health, School of Public Health, Bengbu Medical University, Bengbu, China.

Y Zhang, Department of Child and Adolescent Health, School of Public Health, Bengbu Medical University, Bengbu, China.

出版信息

Endocr Connect. 2025 Jul 1;14(7). doi: 10.1530/EC-25-0209.

Abstract

OBJECTIVE

Emerging evidence links prenatal androgen excess to altered pubertal timing, yet the neuroendocrine mechanisms mediating this effect in male offspring remain poorly characterized. This study aimed to investigate the effects of prenatal androgen exposure on the timing of puberty onset in male offspring and the role of KNDy neurons in this process.

METHODS

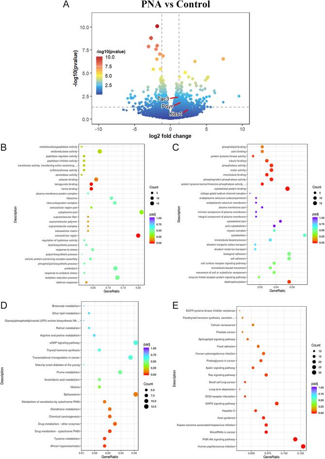
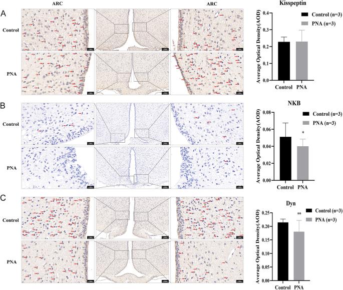
Eight-week-old pregnant Sprague-Dawley rats (n=16) were randomized into control (olive oil) and prenatal androgen (PNA, testosterone injection) groups (n=8 per group). Hypothalamic samples of 6 male offspring rats at postnatal day (PND) 21 (n=3 per group) were collected for transcriptome analysis. The time of puberty onset was recorded in 36 male offspring (n=18 per group). Serum samples and hypothalamic tissue from 12 male offspring rats (n=6 per group) were collected and GnRH, LH, FSH, and Kisspeptin 1 protein levels were measured by ELISA. mRNA levels of Kiss1, Tac3, and Pdyn were measured by real-time qPCR. In the brains of 6 male offspring rats (n=3 per group), protein levels of Kisspeptin, Neurokinin B (NKB), and Dynorphin (Dyn) in the arcuate nucleus (ARC) were measured using immunohistochemistry.

RESULTS

Compared to controls, PNA male offspring rats showed significantly earlier puberty onset (P < 0.001). At PND21, Tac3 (P < 0.01) and Pdyn (P < 0.05) expression levels increased significantly in PNA male offspring rats. At puberty, ARC Kisspeptin protein levels increased (P < 0.01), while Dynorphin protein levels decreased (P < 0.01) in PNA male offspring rats.

CONCLUSION

Prenatal androgen exposure accelerates puberty onset of male offspring rats, likely by activating Tac3 expression in early life and reducing ARC Dynorphin inhibition of Kisspeptin neurons at puberty.

摘要

目的

新出现的证据表明,产前雄激素过量与青春期时间改变有关,但介导雄性后代这一效应的神经内分泌机制仍未得到充分描述。本研究旨在探讨产前雄激素暴露对雄性后代青春期开始时间的影响以及KNDy神经元在此过程中的作用。

方法

将8周龄的怀孕斯普拉格-道利大鼠(n = 16)随机分为对照组(橄榄油)和产前雄激素(PNA,注射睾酮)组(每组n = 8)。在出生后第21天(PND21)收集6只雄性后代大鼠(每组n = 3)的下丘脑样本进行转录组分析。记录36只雄性后代(每组n = 18)的青春期开始时间。收集12只雄性后代大鼠(每组n = 6)的血清样本和下丘脑组织,通过酶联免疫吸附测定法测量促性腺激素释放激素(GnRH)、促黄体生成素(LH)、促卵泡生成素(FSH)和亲吻素1蛋白水平。通过实时定量聚合酶链反应测量Kiss1、Tac3和Pdyn的mRNA水平。在6只雄性后代大鼠(每组n = 3)的大脑中,使用免疫组织化学法测量弓状核(ARC)中亲吻素、神经激肽B(NKB)和强啡肽(Dyn)的蛋白水平。

结果

与对照组相比,PNA雄性后代大鼠青春期开始明显更早(P < 0.001)。在PND21时,PNA雄性后代大鼠中Tac3(P < 0.01)和Pdyn(P < 0.05)的表达水平显著增加。在青春期,PNA雄性后代大鼠ARC中的亲吻素蛋白水平升高(P < 0.01),而强啡肽蛋白水平降低(P < 0.01)。

结论

产前雄激素暴露加速雄性后代大鼠的青春期开始,可能是通过在生命早期激活Tac3表达以及在青春期减少ARC中强啡肽对亲吻素神经元的抑制作用。

https://cdn.ncbi.nlm.nih.gov/pmc/blobs/bf9c/12278364/d75ca7b054e4/EC-25-0209fig1.jpg

文献AI研究员

20分钟写一篇综述,助力文献阅读效率提升50倍。

立即体验

用中文搜PubMed

大模型驱动的PubMed中文搜索引擎

马上搜索

文档翻译

学术文献翻译模型,支持多种主流文档格式。

立即体验