Suppr超能文献

利用电子健康记录和单细胞分析对新冠病毒患者的短期纵向严重程度进展及相关基因进行分析。

Profiling short-term longitudinal severity progression and associated genes in COVID-19 patients using EHR and single-cell analysis.

作者信息

Bae Seung Hwan, Kim Donghee, Jang Jaeyeon, Kim A-Sol, Hwang Soyoon, Nam Eunkyung, Bae Sohyun, Lee Ji Yeon, Kim Ji Sun, Kim Sang Cheol, Jo Hye-Yeong, Kim Kwangsoo, Jung Inuk, Kwon Ki Tae

机构信息

School of Computer Science and Engineering, Kyungpook National University, Daegu, 41566, Republic of Korea.

Seoul National University Hospital Biomedical Research Institute, Seoul, 03082, Republic of Korea.

出版信息

Sci Rep. 2025 Jul 1;15(1):21098. doi: 10.1038/s41598-025-07793-x.

Abstract

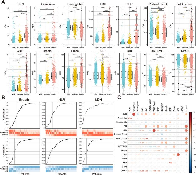
Here we propose CovSF, a deep learning model designed to track and forecast short-term severity progression of COVID-19 patients using longitudinal clinical records. The motivation stems from the need for timely medical resource allocation, improved treatment decisions during pandemics, and the understanding of severity progression related immunology. The COVID-19 Severity Forecasting model, CovSF, utilizes 15 clinical features to profile the severity levels of hospital admitted patients and also forecast their severity levels of up to three days ahead. CovSF was trained on a large COVID-19 cohort (n=4,509), achieving an AUROC of 0.92 with 0.85 and 0.89 sensitivity and specificity on an external validation dataset (n=443). The type of oxygen therapy administered was utilized as the target predictive label, which is often used as the severity index. This approach enables the inclusion of a more comprehensive dataset encompassing patients across the full spectrum of severity, rather than restricting the analysis to more narrowly defined outcomes such as ICU admission or mortality. We focused on profiling deteriorating and recovering health conditions, which were validated using patient matched single-cell transcriptomes. Especially, we showed that the immunology significantly differed between the samples during deterioration and recovery, whose severity levels were the same, and thus presenting the importance of longitudinal analysis. We believe that the framework of CovSF can be extended to other respiratory infectious diseases to alleviate the strain of allocating hospital resources, especially in pandemics.

摘要

在此,我们提出了CovSF,这是一种深度学习模型,旨在利用纵向临床记录来跟踪和预测新冠肺炎患者的短期病情严重程度进展。其动机源于及时进行医疗资源分配的需求、在疫情期间改善治疗决策以及对与病情严重程度进展相关的免疫学的理解。新冠肺炎严重程度预测模型CovSF利用15种临床特征来描绘住院患者的严重程度水平,并预测他们未来三天内的严重程度水平。CovSF在一个大型新冠肺炎队列(n = 4509)上进行了训练,在外部验证数据集(n = 443)上实现了0.92的曲线下面积,灵敏度和特异性分别为0.85和0.89。所采用的氧疗类型被用作目标预测标签,这通常被用作严重程度指标。这种方法能够纳入一个更全面的数据集,涵盖了不同严重程度的患者,而不是将分析局限于更狭义定义的结果,如入住重症监护病房或死亡率。我们专注于描绘病情恶化和康复的健康状况,并使用患者匹配的单细胞转录组进行了验证。特别是,我们表明,在病情恶化和康复期间,样本之间的免疫学存在显著差异,尽管它们的严重程度相同,从而凸显了纵向分析的重要性。我们相信,CovSF的框架可以扩展到其他呼吸道传染病,以减轻医院资源分配的压力,尤其是在疫情期间。

https://cdn.ncbi.nlm.nih.gov/pmc/blobs/5554/12219752/f7d5fe76f47a/41598_2025_7793_Fig1_HTML.jpg

文献AI研究员

20分钟写一篇综述,助力文献阅读效率提升50倍。

立即体验

用中文搜PubMed

大模型驱动的PubMed中文搜索引擎

马上搜索

文档翻译

学术文献翻译模型,支持多种主流文档格式。

立即体验