Suppr超能文献

一种基于噬菌体的病毒样颗粒疫苗可诱导针对猪流行性腹泻病毒(PEDV)的交叉反应性中和抗体。

A bacteriophage-based virus-like particle vaccine induces cross-reactive neutralising antibodies against porcine epidemic diarrhoea viruses (PEDV).

作者信息

Gu Jixiang, Zheng Xu, Li Chunhui, Wang Shipeng, Xie Xiangyu, Bachmann Martin F, Nan Yuchen, Li Liang, Sun Pei, Zha Lisha, Chang Xinyue

机构信息

College of Veterinary Medicine, Anhui Agricultural University, Hefei, Anhui, China.

Department of Preventive Veterinary Medicine, College of Veterinary Medicine, Northwest Agriculture and Forestry University, Yangling, Shanxi, China.

出版信息

Vet Res. 2025 Jul 1;56(1):128. doi: 10.1186/s13567-025-01559-z.

Abstract

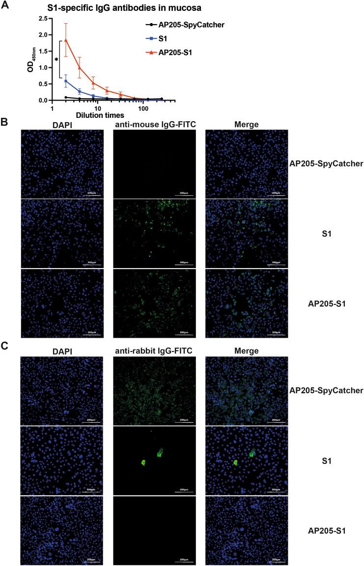
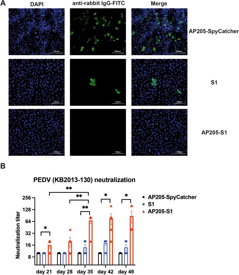
Although vaccines against porcine epidemic diarrhoea viruses (PEDV) are available, PED outbreaks continue to occur in many countries due to the emergence of new variants. Therefore, further endeavours are necessary to develop efficient and broadly protective vaccines. In this context, we present a nanoparticle vaccine candidate, referred to as AP205-S1, which successfully elicited antibody responses in mice and pigs. The vaccine was created by coupling the S1 protein of PEDV-KB2013, a G-II strain, to a bacterially expressed AP205-VLP using the SpyCatcher/SpyTag system. The AP205-S1 vaccine demonstrated an intact and homogenous viral particle structure, incorporating E. coli-derived ssRNA. Upon administration in mice, AP205-S1 induced high levels of S1-specific IgG antibodies in both serum and the gastrointestinal tract, particularly following a booster dose. Importantly, these antibodies were capable of neutralising PEDV in vitro, suggesting that the vaccine can generate protective antibodies against PEDV infection. Notably, the antibodies elicited by AP205-S1 exhibited cross-neutralising potential against a G-I strain, PEDV-AH2018-HF1, which was preserved in our lab. Additionally, S1-specific IgG antibodies were stimulated in piglets following immunisation with AP205-S1, and these antibodies could neutralise PEDV in vitro. Interestingly, piglets immunised with AP205-S1 exhibited lower viral loads compared to control piglets following a viral challenge. In conclusion, we developed a VLP-based vaccine candidate against PEDV, which demonstrated excellent immunogenicity in both mice and piglets, potentially providing protection against viral infection. Our work offers an effective option for preventing future PEDV epidemics.

摘要

尽管已有针对猪流行性腹泻病毒(PEDV)的疫苗,但由于新变种的出现,PED疫情仍在许多国家持续发生。因此,有必要进一步努力开发高效且具有广泛保护作用的疫苗。在此背景下,我们提出了一种纳米颗粒候选疫苗,称为AP205-S1,它在小鼠和猪身上成功引发了抗体反应。该疫苗是通过使用SpyCatcher/SpyTag系统将G-II毒株PEDV-KB2013的S1蛋白与细菌表达的AP205-VLP偶联而制成的。AP205-S1疫苗展示出完整且均匀的病毒颗粒结构,并包含大肠杆菌来源的单链RNA。在小鼠体内接种后,AP205-S1在血清和胃肠道中均诱导产生了高水平的S1特异性IgG抗体,尤其是在加强免疫后。重要的是,这些抗体能够在体外中和PEDV,表明该疫苗可以产生针对PEDV感染的保护性抗体。值得注意的是,AP205-S1引发的抗体对保存在我们实验室的G-I毒株PEDV-AH2018-HF1具有交叉中和潜力。此外,用AP205-S1免疫仔猪后可刺激产生S1特异性IgG抗体,并且这些抗体能够在体外中和PEDV。有趣的是,与病毒攻击后的对照仔猪相比,用AP205-S1免疫的仔猪病毒载量更低。总之,我们开发了一种基于VLP的PEDV候选疫苗,它在小鼠和仔猪中均表现出优异的免疫原性,有可能提供针对病毒感染的保护。我们的工作为预防未来的PEDV疫情提供了一个有效的选择。

https://cdn.ncbi.nlm.nih.gov/pmc/blobs/e464/12210915/f4e6f5ae5017/13567_2025_1559_Fig1_HTML.jpg

文献AI研究员

20分钟写一篇综述,助力文献阅读效率提升50倍。

立即体验

用中文搜PubMed

大模型驱动的PubMed中文搜索引擎

马上搜索

文档翻译

学术文献翻译模型,支持多种主流文档格式。

立即体验