Suppr超能文献

海枣(Phoenix dactylifera)中PdWRKY转录因子的全基因组和转录组分析揭示了对耐热和耐旱性的见解。

Genome-wide and transcriptome analysis of PdWRKY transcription factors in date palm (Phoenix dactylifera) revealing insights into heat and drought stress tolerance.

作者信息

Khan Ibrahim, Bilal Saqib, Abdelbacki Ashraf M M, Kang Sang-Mo, Al-Harrasi Ahmed, Asaf Sajjad, Lee In-Jung

机构信息

Natural and Medical Science Research Center, University of Nizwa, 616, Nizwa, Oman.

Department of Applied Biosciences, Kyungpook National University, Daegu, 41566, Republic of Korea.

出版信息

BMC Genomics. 2025 Jul 1;26(1):589. doi: 10.1186/s12864-025-11715-6.

Abstract

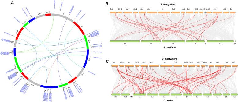
Genomic and transcriptomic studies on date palm (Phoenix dactylifera) are still inadequate, but several studies have contributed to understanding its genetic makeup, especially in the Khalas cultivar. Looking at the extensive importance of WRKY transcription factors (TFs) in plant growth, development and defense responses to various biotic and abiotic stresses, we conducted a study to identify and functionally annotate the WRKY TFs of P. dactylifera, with a particular focus on their involvement in drought and heat stress. A total of 73 PdWRKY TFs were curated and classified into 7 and 17 clades through comparative phylogenetic analysis and orthologous comparison of the WRKY TFs from the extensively studied genomes of Arabidopsis thaliana and Oryza sativa, respectively. Our findings show that 52% of PdWRKYs have strong homology with OsWRKYs, while only 9 PdWRKYs have orthologous relationships with AtWRKYs. This indicates a divergence in evolutionary patterns, likely due to gene duplications and losses in rice, Arabidopsis, and date palm, that occurred both before and after the last common ancestor of these species. Our comprehensive analysis of gene structures, conserved motifs, and protein-protein interactions confirmed functional similarities among many PdWRKYs. The GO and KEGG pathway enrichment analyses validate that PdWRKY genes have significant functional roles in various molecular, cellular, and biological processes. The transcriptomics analysis revealed that heat stress resulted in upregulating 7 genes (12.2%) and downregulating 10 PdWRKY genes (17.5%). With combined drought and heat stress, 15 genes (26.3%) were upregulated, and 9 genes (15.78%) were downregulated. Notably PdWRKYs genes such as LOC103723396 (WRKY35) and LOC103718774 (WRKY1) showed significantly higher while LOC103713231(WRKY28), LOC103721327(WRKY72, LOC103721580 (WRKY50), LOC120110335 (WRKY70), and LOC103707788 (WRKY71) showed significantly lower expression under drought and heat stress conditions compared to control plants, indicating their vital role in adaptation and tolerance mechanisms against these environmental stresses. The current study will highlight the essential role of comprehensive genomic and transcriptomic studies for developing innovative approaches to promote plant growth in adverse conditions. Further studies on these PdWRKY genes could provide insights into their specific roles and mechanisms in stress response pathways in date palms, potentially leading to strategies for improving stress resilience in this important crop species.

摘要

对海枣(Phoenix dactylifera)的基因组和转录组研究仍然不足,但已有多项研究有助于了解其基因组成,尤其是在哈利斯品种方面。鉴于WRKY转录因子(TFs)在植物生长、发育以及对各种生物和非生物胁迫的防御反应中具有广泛的重要性,我们开展了一项研究,旨在鉴定海枣的WRKY TFs并对其进行功能注释,特别关注它们在干旱和热胁迫中的作用。通过比较系统发育分析以及与拟南芥和水稻等已广泛研究的基因组中的WRKY TFs进行直系同源比较,共筛选出73个PdWRKY TFs,并分别将其分为7个和17个进化枝。我们的研究结果表明,52%的PdWRKYs与OsWRKYs具有高度同源性,而只有9个PdWRKYs与AtWRKYs具有直系同源关系。这表明进化模式存在差异,可能是由于在这些物种的最后一个共同祖先之前和之后,水稻、拟南芥和海枣中发生了基因重复和丢失。我们对基因结构、保守基序和蛋白质-蛋白质相互作用的综合分析证实了许多PdWRKYs之间的功能相似性。基因本体(GO)和京都基因与基因组百科全书(KEGG)通路富集分析验证了PdWRKY基因在各种分子、细胞和生物学过程中具有重要的功能作用。转录组分析显示,热胁迫导致7个基因(12.2%)上调,10个PdWRKY基因(17.5%)下调。在干旱和热胁迫共同作用下,15个基因(26.3%)上调,9个基因(15.78%)下调。值得注意的是,LOC103723396(WRKY35)和LOC103718774(WRKY1)等PdWRKYs基因在干旱和热胁迫条件下的表达明显高于对照植物,而LOC103713231(WRKY28)、LOC103721327(WRKY72)、LOC103721580(WRKY50)、LOC120110335(WRKY70)和LOC103707788(WRKY71)等基因的表达则明显低于对照植物,这表明它们在应对这些环境胁迫的适应和耐受机制中起着至关重要的作用。当前的研究将突出全面的基因组和转录组研究对于开发创新方法以促进植物在不利条件下生长的重要作用。对这些PdWRKY基因的进一步研究可能有助于深入了解它们在海枣胁迫反应途径中的具体作用和机制,从而有可能为提高这种重要作物品种的胁迫恢复力提供策略。

https://cdn.ncbi.nlm.nih.gov/pmc/blobs/a489/12211173/eddb989015ff/12864_2025_11715_Fig1_HTML.jpg

文献AI研究员

20分钟写一篇综述,助力文献阅读效率提升50倍。

立即体验

用中文搜PubMed

大模型驱动的PubMed中文搜索引擎

马上搜索

文档翻译

学术文献翻译模型,支持多种主流文档格式。

立即体验