Suppr超能文献

利用生物信息学和系统生物学来识别糖尿病肾病和动静脉内瘘狭窄潜在的共同发病机制。

Bioinformatics and systems biology to identify underlying common pathogenesis of diabetic kidney disease and stenosis of arteriovenous fistula.

作者信息

Fu Mengru, Liu Fei, Ren Chengfa, Wu Qian, Xiao Jun, Wang Ying, Zeng Yan, Yang YuJuan, Yan Yan

机构信息

Department of Nephrology, The First Affiliated Hospital, Jiangxi Medical College, Nanchang University, Nanchang, China.

Jiangxi Provincial Key Laboratory of Urinary System Diseases, Department of Urology, The First Affiliated Hospital, Jiangxi Medical College, Nanchang University, Nanchang, China.

出版信息

BMC Nephrol. 2025 Jul 1;26(1):299. doi: 10.1186/s12882-025-04239-4.

Abstract

BACKGROUND

Diabetic nephropathy is an important cause of end-stage renal disease. Arteriovenous fistula (AVF) stenosis is closely associated with hyperglycemia. However, studies exploring biomarkers linking these two diseases are lacking, which may provide insight into the mechanisms underlying Diabetic kidney disease (DKD) comorbid AVF stenosis.

OBJECTIVE

This study investigated the common pathogenesis of DKD and AVF stenosis.

METHODS

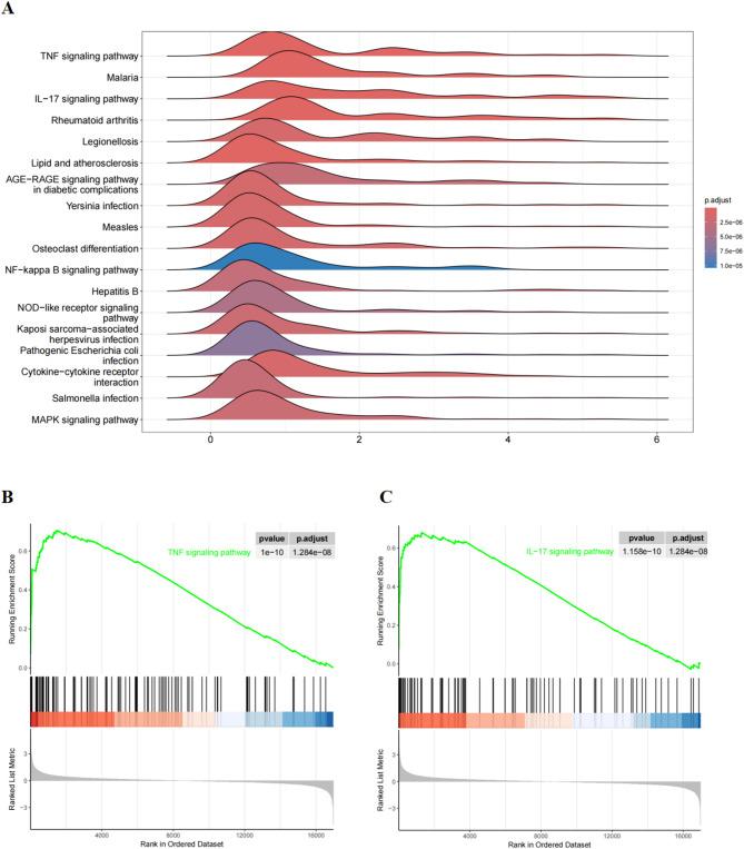
Biomarkers were screened by identifying key genes common between DKD and AVF stenosis through differential gene analysis. GO, KEGG and GSEA enrichment analysis of DEGs were performed by cluster profiler. Immuno-infiltration analysis was performed by CIBERSORT. The predictive value of HPGD to distinguish DKD comorbid AVF stenosis was determined by ROC curves. Upstream miRNAs and transcription factors (TFs) of HPGD were predicted using hTFtarget and mirtarbase databases. After specifically knockdown six upstream miRNAs of HPGD in vascular smooth muscle cells (VSMCs), the expression levels of HPGD in each group were analyzed by quantitative reverse transcription PCR (qRT-PCR), and the empty vector was used as the control group. Clinical patient samples were collected to validate HPGD expression in DKD patients with AVF stenosis via qRT-PCR and immunofluorescence. Subsequently, the proliferation ability and the release level of inflammatory cytokines of VSMCs under high glucose culture conditions were evaluated by regulating the expression of HPGD.

RESULTS

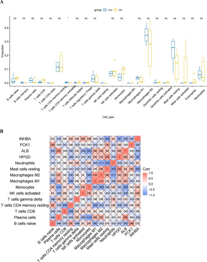
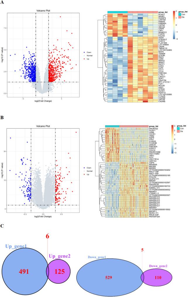
Eleven shared DEGs were identified between DKD and AVF stenosis. Diagnostic efficacy of four hub genes (INHBA, PCK1, ALB, HPGD) was validated through receiver operating characteristic (ROC) curve analysis. qRT-PCR and immunofluorescence analyses showed that HPGD expression in the veins of patients with DKD combined with AVF stenosis was significantly decreased compared to the control group. Regulatory network analysis identified 691 TFs and 72 miRNAs modulating hub gene expression. Specific knockdown of six predicted upstream miRNAs of HPGD resulted in a significant increase in HPGD expression, with the hsa-miR-486-5p knockdown group showing the most pronounced effect. Overexpression of HPGD inhibited the proliferation of VSMCs and the release of inflammatory factors under high-glucose culture conditions. Significantly reduced infiltration of memory activated CD4 T cells was observed in AVF stenosis compared to normal veins. Pearson correlation analysis indicated that HPGD is positively correlated with resting mast cells, M1 macrophages, and M2 macrophages, while it is negatively correlated with naïve B cells and resting CD4 memory T cells.

CONCLUSION

HPGD may be a biomarker of DKD comorbid AVF stenosis. The targeted therapy of HPGD may prevent the occurrence of AVF stenosis in DKD patients, which is worthy of further study.

摘要

背景

糖尿病肾病是终末期肾病的重要病因。动静脉内瘘(AVF)狭窄与高血糖密切相关。然而,缺乏探索连接这两种疾病的生物标志物的研究,这可能有助于深入了解糖尿病肾病(DKD)合并AVF狭窄的潜在机制。

目的

本研究探讨DKD和AVF狭窄的共同发病机制。

方法

通过差异基因分析鉴定DKD和AVF狭窄之间的关键共同基因来筛选生物标志物。使用cluster profiler对差异表达基因(DEGs)进行GO、KEGG和GSEA富集分析。通过CIBERSORT进行免疫浸润分析。通过ROC曲线确定HPGD区分DKD合并AVF狭窄的预测价值。使用hTFtarget和mirtarbase数据库预测HPGD的上游miRNA和转录因子(TFs)。在血管平滑肌细胞(VSMCs)中特异性敲低HPGD的六个上游miRNA后,通过定量逆转录PCR(qRT-PCR)分析每组中HPGD的表达水平,并将空载体用作对照组。收集临床患者样本,通过qRT-PCR和免疫荧光验证DKD合并AVF狭窄患者中HPGD的表达。随后,通过调节HPGD的表达来评估高糖培养条件下VSMCs的增殖能力和炎性细胞因子的释放水平。

结果

在DKD和AVF狭窄之间鉴定出11个共同的差异表达基因。通过受试者工作特征(ROC)曲线分析验证了四个枢纽基因(INHBA、PCK1、ALB、HPGD)的诊断效能。qRT-PCR和免疫荧光分析表明,与对照组相比,DKD合并AVF狭窄患者静脉中HPGD的表达显著降低。调控网络分析确定了691个调节枢纽基因表达的转录因子和72个miRNA。特异性敲低HPGD的六个预测上游miRNA导致HPGD表达显著增加,其中hsa-miR-486-5p敲低组效果最明显。HPGD的过表达在高糖培养条件下抑制了VSMCs的增殖和炎性因子的释放。与正常静脉相比,在AVF狭窄中观察到记忆活化CD4 T细胞的浸润显著减少。Pearson相关性分析表明,HPGD与静息肥大细胞、M1巨噬细胞和M2巨噬细胞呈正相关,而与未成熟B细胞和静息CD4记忆T细胞呈负相关。

结论

HPGD可能是DKD合并AVF狭窄的生物标志物。HPGD的靶向治疗可能预防DKD患者发生AVF狭窄,值得进一步研究。

https://cdn.ncbi.nlm.nih.gov/pmc/blobs/fad9/12211224/460ee1238d95/12882_2025_4239_Fig1_HTML.jpg

文献AI研究员

20分钟写一篇综述,助力文献阅读效率提升50倍。

立即体验

用中文搜PubMed

大模型驱动的PubMed中文搜索引擎

马上搜索

文档翻译

学术文献翻译模型,支持多种主流文档格式。

立即体验