Suppr超能文献

橙钝叶决明素在乳腺肿瘤微环境中调节威尔姆斯瘤蛋白1,减少免疫抑制和肿瘤生长。

Aurantio-obtusin modulates Wilms Tumour 1 within the breast tumour microenvironment reducing immunosuppression and tumour growth.

作者信息

Li Rui, O'Connor Dómhnall J, Digby Barry, Broin Pilib Ó, Hu Xiao, Ge Ning, Loftus Paul G, Kumar Vatsal, McEvoy Eoin, Elliman Stephen J, Kerin Michael J, Barkley Laura R

机构信息

Lambe Institute for Translational Research, University of Galway, Galway, Ireland.

School of Mathematical & Statistical Sciences, University of Galway, Galway, Ireland.

出版信息

Cell Commun Signal. 2025 Jul 1;23(1):309. doi: 10.1186/s12964-025-02292-y.

Abstract

INTRODUCTION

Cancer associated fibroblasts (CAFs) contribute to tumourigenesis and immune tolerance within the tumour microenvironment (TME). Therefore, inhibiting the pro-tumourigenic function of CAFs can be a viable therapeutic approach. However, targeting CAFs is challenging due to the lack of specific markers. The objective of this study is to identify CAF specific therapeutic targets that have the potential to enhance tumour immunity and reduce tumour growth.

METHODS

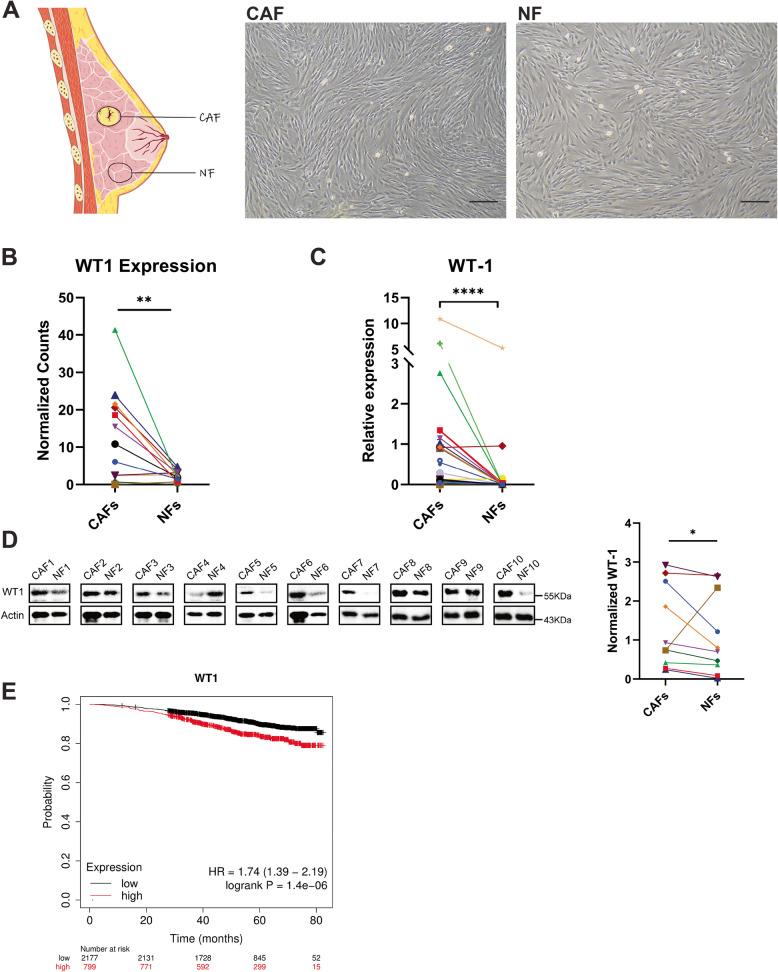
RNA sequencing was performed on CAFs and normal fibroblasts (NFs) from the same breast cancer patient. Wilms tumour-1 (WT1) was identified as a gene upregulated in CAFs. WT1 levels in CAFs were manipulated using plasmid overexpression of-or siRNA downregulation of WT1. Co-culture assays were performed to evaluate the role of CAF-derived WT1 in T cell proliferation and differentiation using flow cytometry. Western blot and ELISA were performed to interrogate the mechanism of action of WT1 within CAFs. Three-dimensional patient-derived organoids (PDOs) that encompassed the tumour immune-microenvironment were established to determine the therapeutic potential of targeting CAF-derived WT1.

RESULTS

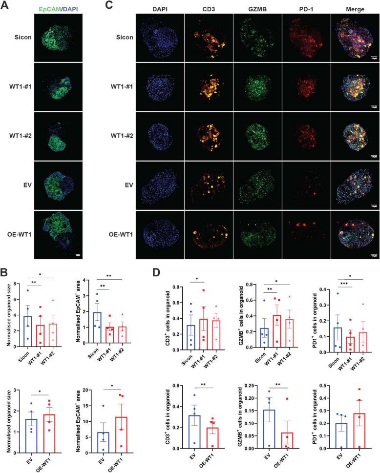
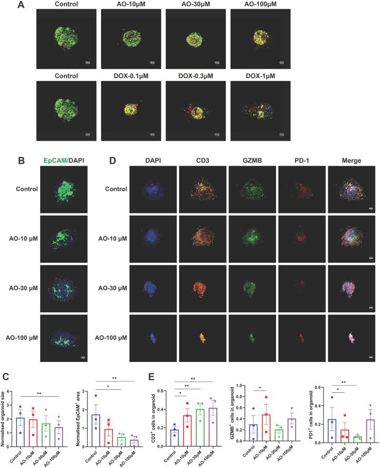
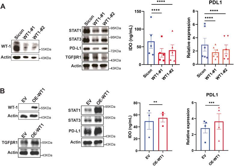
WT1, a transcription factor, regulates signal transducer and activator of transcription (STAT) 1/3 levels, promotes programmed death ligand 1 (PD-L1) expression and indoleamine 2,3-dioxygenase (IDO) expression in CAFs. CAF-derived WT1 reduces the proliferation of CD4 and CD8 T cells and enhances the differentiation of naïve T cells into regulatory T cells (Tregs), thus producing an immunosuppressive TME. Reducing CAF WT1 levels results in less immunosuppressive CAFs, smaller PDOs and increased levels of cytotoxic granzyme B (GZMB) T cells within the TME. Standard chemotherapeutic agents, paclitaxel (PTX) and doxorubicin (DOX), increase WT1 levels in CAFs enhancing their ability to suppress T cell proliferation. However, Aurantio-obtusin (AO, a DOX analogue) decreases WT1 expression in CAFs reducing their ability to suppress T cell proliferation. AO causes decreased PDO size which correlates with increased levels of T cells within the TME.

CONCLUSIONS

Therapeutic targeting of the WT1/STAT1/3/PD-L1/IDO axis in CAFs with AO has the potential to enhance T cell activity and reduce Treg percentage within the TME, thereby enhancing tumour immunity and reducing tumourigenesis.

摘要

引言

癌症相关成纤维细胞(CAFs)在肿瘤微环境(TME)中促进肿瘤发生和免疫耐受。因此,抑制CAFs的促肿瘤功能可能是一种可行的治疗方法。然而,由于缺乏特异性标志物,靶向CAFs具有挑战性。本研究的目的是确定具有增强肿瘤免疫和减少肿瘤生长潜力的CAF特异性治疗靶点。

方法

对来自同一乳腺癌患者的CAFs和正常成纤维细胞(NFs)进行RNA测序。威尔姆斯瘤1(WT1)被鉴定为在CAFs中上调的基因。通过WT1的质粒过表达或siRNA下调来调控CAFs中WT1的水平。使用流式细胞术进行共培养试验,以评估CAF来源的WT1在T细胞增殖和分化中的作用。进行蛋白质免疫印迹和酶联免疫吸附测定以探究WT1在CAFs中的作用机制。建立包含肿瘤免疫微环境的三维患者来源类器官(PDOs),以确定靶向CAF来源的WT1的治疗潜力。

结果

WT1作为一种转录因子,调节信号转导和转录激活因子(STAT)1/3水平,促进CAFs中程序性死亡配体1(PD-L1)和吲哚胺2,3-双加氧酶(IDO)的表达。CAF来源的WT1减少CD4和CD8 T细胞的增殖,并增强幼稚T细胞向调节性T细胞(Tregs)的分化,从而产生免疫抑制性TME。降低CAF中WT1的水平会导致免疫抑制性较低的CAFs、较小的PDOs以及TME中细胞毒性颗粒酶B(GZMB)T细胞水平的增加。标准化疗药物紫杉醇(PTX)和阿霉素(DOX)会增加CAFs中WT1的水平,增强其抑制T细胞增殖的能力。然而,橙黄决明素(AO,一种DOX类似物)会降低CAFs中WT1的表达,降低其抑制T细胞增殖的能力。AO导致PDO尺寸减小,这与TME中T细胞水平的增加相关。

结论

用AO对CAFs中的WT1/STAT1/3/PD-L1/IDO轴进行治疗性靶向有可能增强T细胞活性并降低TME中Tregs的百分比,从而增强肿瘤免疫并减少肿瘤发生。

https://cdn.ncbi.nlm.nih.gov/pmc/blobs/5577/12211983/bd30a1bdcebe/12964_2025_2292_Fig1_HTML.jpg

文献AI研究员

20分钟写一篇综述,助力文献阅读效率提升50倍。

立即体验

用中文搜PubMed

大模型驱动的PubMed中文搜索引擎

马上搜索

文档翻译

学术文献翻译模型,支持多种主流文档格式。

立即体验