Suppr超能文献

Gasdermin D通过促进趋化因子分泌和中性粒细胞募集加重辐射诱导的肝病小鼠模型。

Gasdermin D aggravates a mouse model of radiation-induced liver disease by promoting chemokine secretion and neutrophil recruitment.

作者信息

Dong Aoran, Wei Guangyan, Liang Zhou, Di Yuqin, Tang Yuhao, Ling Yunyan, Li Shuping, Chen Yong, Zhou Yi, Wang Xiongjun, Peng Zhenwei

机构信息

Department of Radiation Oncology, The First Affiliated Hospital, Sun Yat-sen University, Guangzhou, 510080, China.

Digestive Diseases Center, Guangdong Provincial Key Laboratory of Digestive Cancer Research, The Seventh Affiliated Hospital, Sun Yat-Sen University, Shenzhen, 518000, China.

出版信息

Nat Commun. 2025 Jul 2;16(1):6064. doi: 10.1038/s41467-025-61397-7.

Abstract

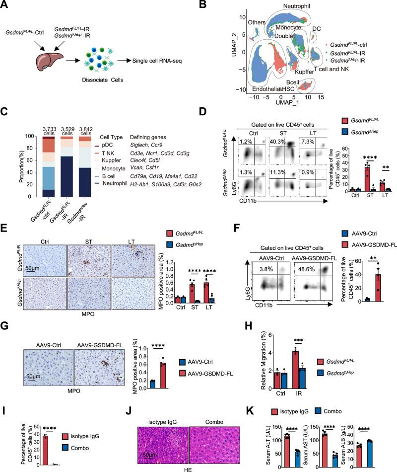
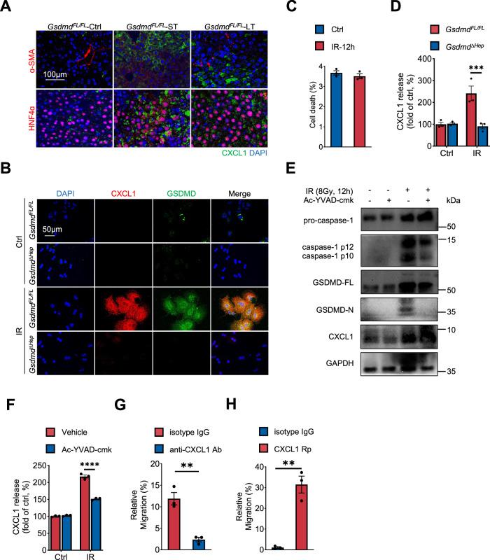
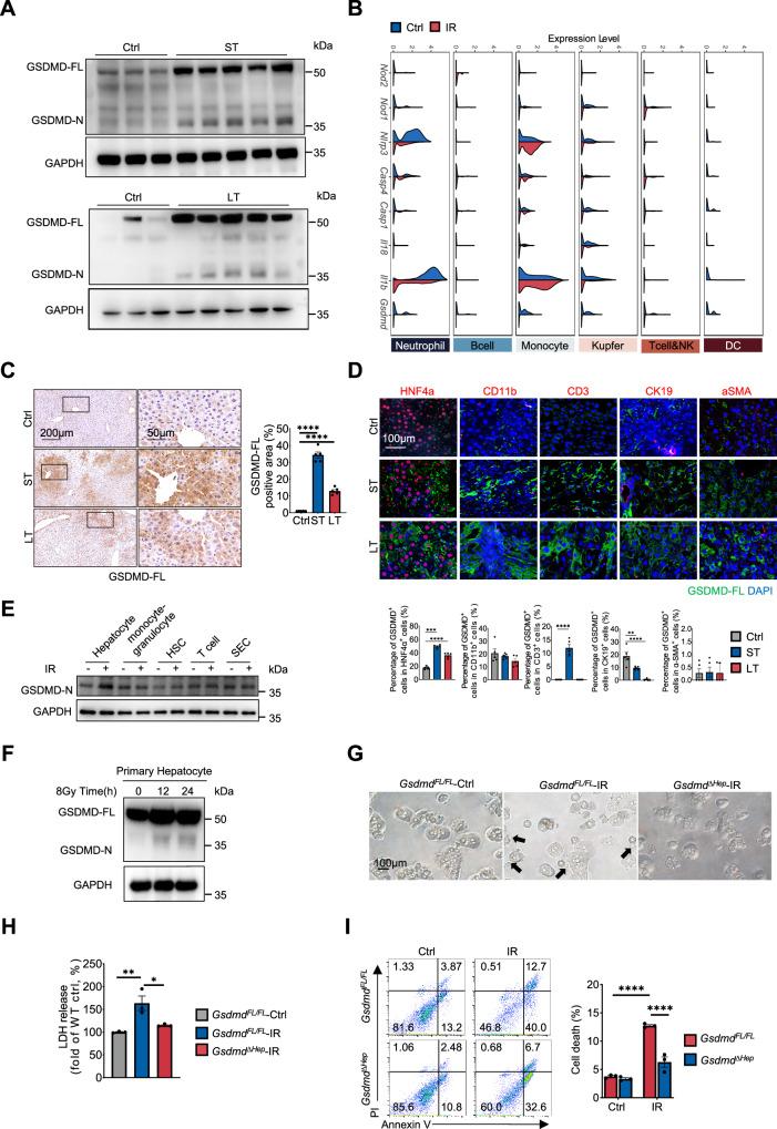
Radiation-induced liver disease (RILD) severely impairs the outcome of patients receiving irradiation (IR); however, its underlying mechanism remains unknown. GSDMD drives the progression of pyroptosis, and can be induced by IR in the gut and bone marrow, but its role in RILD remains unknown. Here we show that GSDMD is significantly upregulated and positively correlated with RILD severity in a mouse model. Hepatocytes are identified as critical pyroptotic cells in RILD thorough scRNA-seq, immunofluorescence and fluorescence-activated cell sorting analysis. Functional and mechanistic analysis using Gsdmd knockout (Gsdmd) mice and cell models. Mechanistically, GSDMD is indispensable for triggering hepatocyte pyroptosis and initiating the activation of transcription factor STAT5A, which subsequently promoted CXCL1 expression to recruit neutrophil into liver to accelerate the severity of RILD. We also discovered that pharmacological targeting GSDMD and its downstream CXCL1 effectively alleviated RILD. Together, our study demonstrates that GSDMD as therapeutic targets to improve RILD.

摘要

放射性肝病(RILD)严重影响接受放疗(IR)患者的预后;然而,其潜在机制仍不清楚。Gasdermin D(GSDMD)驱动细胞焦亡进程,可被肠道和骨髓中的IR诱导,但它在RILD中的作用仍不清楚。在此我们表明,在小鼠模型中,GSDMD显著上调且与RILD严重程度呈正相关。通过单细胞RNA测序(scRNA-seq)、免疫荧光和荧光激活细胞分选分析,肝细胞被确定为RILD中关键的焦亡细胞。使用Gsdmd基因敲除(Gsdmd-/-)小鼠和细胞模型进行功能及机制分析。机制上,GSDMD对于触发肝细胞焦亡和启动转录因子信号转导及转录激活因子5A(STAT5A)的激活不可或缺,STAT5A随后促进CXC趋化因子配体1(CXCL1)表达,将中性粒细胞募集到肝脏中,加速RILD的严重程度。我们还发现,靶向GSDMD及其下游CXCL1的药物可有效缓解RILD。总之,我们的研究表明GSDMD可作为改善RILD的治疗靶点。

https://cdn.ncbi.nlm.nih.gov/pmc/blobs/37c9/12222797/412c1eacc1b9/41467_2025_61397_Fig1_HTML.jpg

文献AI研究员

20分钟写一篇综述,助力文献阅读效率提升50倍。

立即体验

用中文搜PubMed

大模型驱动的PubMed中文搜索引擎

马上搜索

文档翻译

学术文献翻译模型,支持多种主流文档格式。

立即体验