Suppr超能文献

通过多组学数据探索甲状腺癌和乳腺癌共病的分子机制。

Exploring the molecular mechanisms of comorbidity between thyroid cancer and breast cancer through multi-omics data.

作者信息

Yang Rui, Li Jiayi, Zhang Hongyang, Liu Huan, Lian Bin, Li Jinping

机构信息

Ningxia Medical University, Yinchuan, 750004, Ningxia, China.

Department of Surgical Oncology, General Hospital of Ningxia Medical University, Yinchuan, 750004, Ningxia, China.

出版信息

Sci Rep. 2025 Jul 2;15(1):23309. doi: 10.1038/s41598-025-06566-w.

Abstract

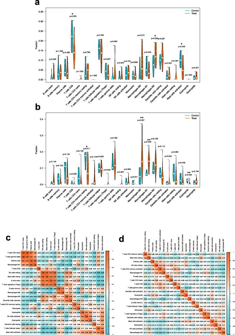
Thyroid Cancer (TC) and Breast Cancer (BC) are highly prevalent malignancies in women, and studies have shown that they may be related by molecular mechanisms. However, the molecular regulatory networks and key genes involved in the co-occurrence of the two tumors are still unclear. This study aims to explore potential diagnostic markers and therapeutic targets using bioinformatics. The TC (GSE3467) and BC (GSE61304) datasets were downloaded from the NCBI GEO database, and the data were analyzed for differentially expressed genes (DEGs) using the limma package of the R language. Disease-related gene modules were screened by weighted gene co-expression network analysis (WGCNA), and the hub genes were further screened by computational ranking by semantic similarity. Gene ontology (GO) and Kyoto Encyclopedia of Genes and Genomes (KEGG) analyzed the biological functions of hub genes. Immune infiltration analysis was performed to reveal the association and expression correlation between the hub genes and immune cells and to explore the relationship between the hub genes and genes related to immunity, autophagy, and ferroptosis. In addition, mRNA-miRNA regulatory networks were constructed, and key regulatory miRNAs were screened by network topology analysis. Potential therapeutic drugs were screened using online tools, and drug molecules were docked in parallel. A total of 58 overlapping differential genes associated with TC and BC were identified, 27 common genes were obtained by intersection with 133 common genes identified by WGCNA, and seven hub genes were obtained by screening. We found that hub genes in both diseases are associated with autophagy, and ferroptosis. Six key regulatory miRNAs were screened, and six potential therapeutic agents were identified using Enrichr and PubChem databases. This bioinformatics study elucidated the possible co-occurrence mechanisms of TC and BC, providing new insights into their underlying pathogenesis and exploring new targets for medical intervention.

摘要

甲状腺癌(TC)和乳腺癌(BC)是女性中高度常见的恶性肿瘤,研究表明它们可能通过分子机制相关联。然而,两种肿瘤共发生所涉及的分子调控网络和关键基因仍不清楚。本研究旨在利用生物信息学探索潜在的诊断标志物和治疗靶点。从NCBI GEO数据库下载了TC(GSE3467)和BC(GSE61304)数据集,并使用R语言的limma软件包对数据进行差异表达基因(DEG)分析。通过加权基因共表达网络分析(WGCNA)筛选疾病相关基因模块,并通过语义相似性计算排名进一步筛选枢纽基因。基因本体(GO)和京都基因与基因组百科全书(KEGG)分析了枢纽基因的生物学功能。进行免疫浸润分析以揭示枢纽基因与免疫细胞之间的关联和表达相关性,并探索枢纽基因与免疫、自噬和铁死亡相关基因之间的关系。此外,构建了mRNA-miRNA调控网络,并通过网络拓扑分析筛选关键调控miRNA。使用在线工具筛选潜在治疗药物,并并行进行药物分子对接。共鉴定出58个与TC和BC相关的重叠差异基因,与WGCNA鉴定的133个共同基因相交获得27个共同基因,并筛选出7个枢纽基因。我们发现两种疾病中的枢纽基因都与自噬和铁死亡相关。筛选出6个关键调控miRNA,并使用Enrichr和PubChem数据库鉴定出6种潜在治疗药物。这项生物信息学研究阐明了TC和BC可能的共发生机制,为其潜在发病机制提供了新见解,并探索了医学干预的新靶点。

https://cdn.ncbi.nlm.nih.gov/pmc/blobs/0ea2/12222956/6add81d10b43/41598_2025_6566_Fig1_HTML.jpg

文献AI研究员

20分钟写一篇综述,助力文献阅读效率提升50倍。

立即体验

用中文搜PubMed

大模型驱动的PubMed中文搜索引擎

马上搜索

文档翻译

学术文献翻译模型,支持多种主流文档格式。

立即体验