Suppr超能文献

STK3是YAP1的转录靶点,也是胃癌发生过程中Hippo信号通路与Wnt信号通路相互作用的核心组成部分。

STK3 is a transcriptional target of YAP1 and a hub component in the crosstalk between Hippo and Wnt signaling pathways during gastric carcinogenesis.

作者信息

Xie Fuda, Lyu Yang, Chen Bonan, Leung Hoi Wing, Yu Peiyao, Feng Tiejun, Fang Canbin, Cheung Alvin H K, Zhou Bin, Jiang Jianhui, Zhang Ge, Xu Dazhi, Li Liang, Jiang Chen, Chen Jianwu, Zhou Zhaocai, An Liwei, Huang Bing, Zhuang Kangmin, Luo Xiaobei, Leung Kam Tong, To Ching Hei, Ma Brigette By, Wong Chi Chun, Wu William Kk, Yu Jun, To Ka Fai, Kang Wei

机构信息

Department of Anatomical and Cellular Pathology, State Key Laboratory of Translational Oncology, Prince of Wales Hospital, Sir Y.K. Pao Cancer Center, The Chinese University of Hong Kong, Hong Kong, China.

Institute of Digestive Disease, State Key Laboratory of Digestive Disease, Li Ka Shing Institute of Health Science, The Chinese University of Hong Kong, Hong Kong, China.

出版信息

Mol Cancer. 2025 Jul 2;24(1):186. doi: 10.1186/s12943-025-02391-x.

Abstract

BACKGROUND

Serine/threonine kinase 3 (STK3) is recognized as a key regulator in Hippo pathway and a tumor-suppressing gene in various cancer types. However, its non-canonical role has been gradually revealed in cancer development.

METHODS

Our objective is to elucidate the upregulation pattern and molecular mechanisms of STK3 in advancing gastric cancer (GC) progression. The regulation of YAP1 on STK3 was assessed through a combination of bulk and single-cell RNA-sequencing, Western blot, ChIP-qPCR, gene knockout mouse models, and functional rescue assays. The oncogenic roles of STK3 were confirmed through subcutaneous xenograft formation models and functional assays including spheroid formation and organoid growth. The phosphorylated target of STK3 was revealed by co-immunoprecipitation and in vitro kinase assays. STK3-targeted drugs were screened out by molecular docking and cellular thermal shift assay (CETSA).

RESULTS

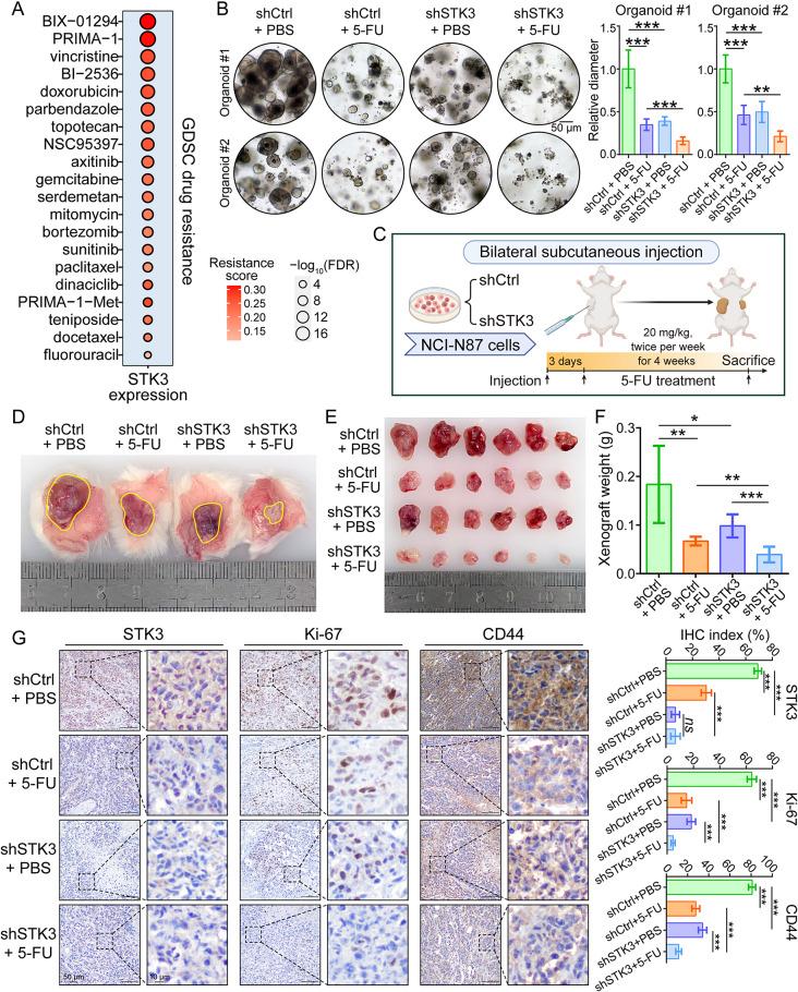
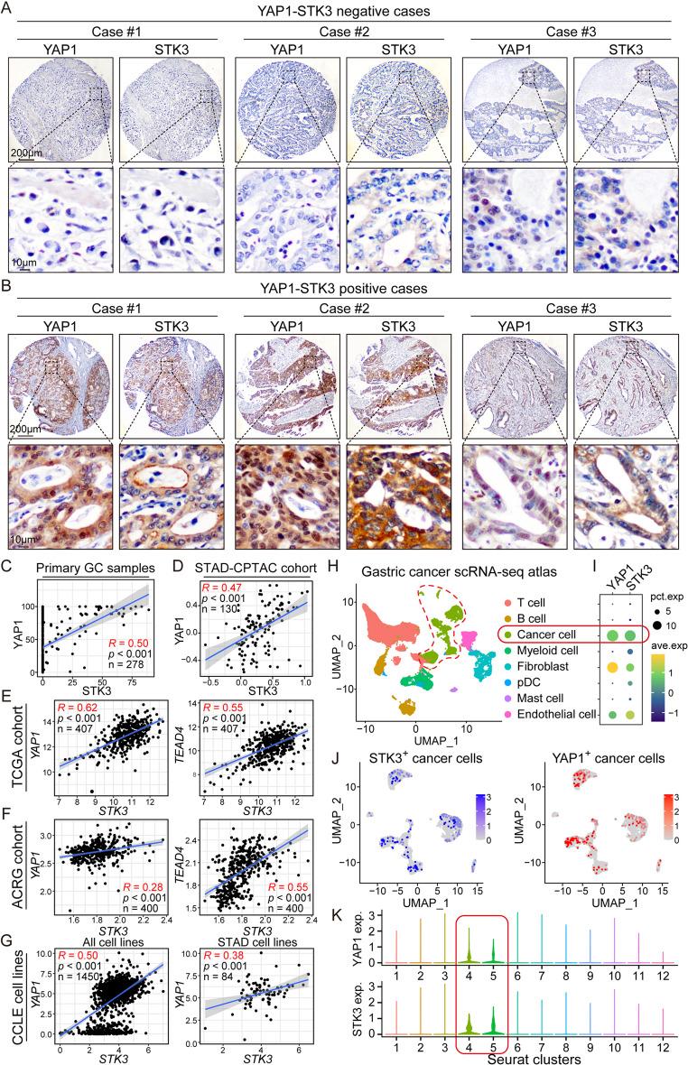
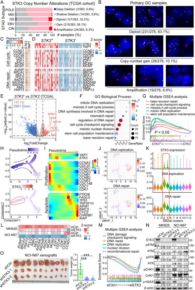
Reduction of YAP1 significantly impaired STK3 expression at both mRNA and protein levels, and deletion of STK3 partially attenuated the oncogenic activity of YAP1. Notably, MNNG-induced tumors in Yap1Taz mice exhibited decreased STK3 expression. Knockdown of STK3 led to reduced expression of stemness markers and xenograft growth, while sensitizing GC organoids and xenografts to 5-fluorouracil treatment. Mechanistically, the direct interaction between STK3 and GSK-3β promoted GSK-3β phosphorylation and β-catenin nuclear accumulation, and thus the activation of Wnt signaling. Furthermore, aminopterin demonstrates as a promising STK3-targeted small molecule with remarkable effectiveness in inhibiting GC cell malignance and xenograft growth.

CONCLUSIONS

STK3 was identified as a transcriptional target of YAP1, leading to enhanced DNA repair ability and stemness acquisition during GC progression by activating Wnt/β-catenin activity through GSK-3β degradation. Moreover, STK3-targeted therapy offered a novel approach to concur acquired chemo-resistance in GC patients.

摘要

背景

丝氨酸/苏氨酸激酶3(STK3)被认为是Hippo信号通路中的关键调节因子,也是多种癌症类型中的肿瘤抑制基因。然而,其在癌症发展中的非经典作用已逐渐被揭示。

方法

我们的目的是阐明STK3在促进胃癌(GC)进展中的上调模式和分子机制。通过批量和单细胞RNA测序、蛋白质印迹、染色质免疫沉淀定量PCR、基因敲除小鼠模型和功能挽救试验相结合的方法,评估YAP1对STK3的调控作用。通过皮下异种移植瘤形成模型和包括球体形成及类器官生长在内的功能试验,证实STK3的致癌作用。通过免疫共沉淀和体外激酶试验揭示STK3的磷酸化靶点。通过分子对接和细胞热位移分析(CETSA)筛选出靶向STK3的药物。

结果

YAP1的减少在mRNA和蛋白质水平上均显著损害STK3的表达,而STK3的缺失部分减弱了YAP1的致癌活性。值得注意的是,Yap1Taz小鼠中MNNG诱导的肿瘤表现出STK3表达降低。敲低STK3导致干性标志物表达减少和异种移植瘤生长减缓,同时使GC类器官和异种移植瘤对5-氟尿嘧啶治疗敏感。机制上,STK3与GSK-3β之间的直接相互作用促进了GSK-3β的磷酸化和β-连环蛋白的核积累,从而激活Wnt信号通路。此外,氨蝶呤被证明是一种有前景的靶向STK3的小分子,在抑制GC细胞恶性和异种移植瘤生长方面具有显著效果。

结论

STK3被确定为YAP1的转录靶点,通过GSK-3β降解激活Wnt/β-连环蛋白活性,从而在GC进展过程中增强DNA修复能力并获得干性。此外,靶向STK3的治疗为克服GC患者获得性化疗耐药提供了一种新方法。

https://cdn.ncbi.nlm.nih.gov/pmc/blobs/30fe/12220525/7cc164acc51c/12943_2025_2391_Fig1_HTML.jpg

文献AI研究员

20分钟写一篇综述,助力文献阅读效率提升50倍。

立即体验

用中文搜PubMed

大模型驱动的PubMed中文搜索引擎

马上搜索

文档翻译

学术文献翻译模型,支持多种主流文档格式。

立即体验