Suppr超能文献

用于共递送靶向miR-21和miR-210的反义寡核苷酸以治疗胶质母细胞瘤的超小纳米颗粒。

Ultrasmall nanoparticles for co-delivery of antisense oligonucleotides targeting miR-21 and miR-210 to treat glioblastoma.

作者信息

Singh Ravi Raj, Kulshreshtha Ritu, Popat Amirali

机构信息

School of Pharmacy and Pharmaceutical Sciences, The University of Queensland, Woolloongabba, QLD, 4102, Australia.

Department of Biochemical Engineering and Biotechnology, Indian Institute of Technology, Delhi, New Delhi, India.

出版信息

J Nanobiotechnology. 2025 Jul 2;23(1):482. doi: 10.1186/s12951-025-03529-1.

Abstract

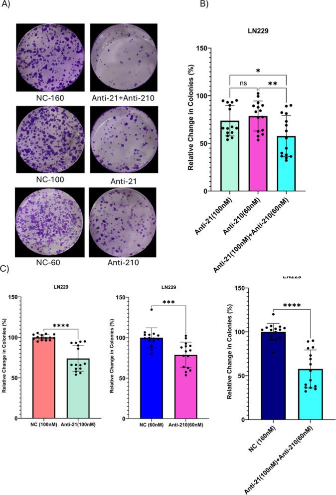
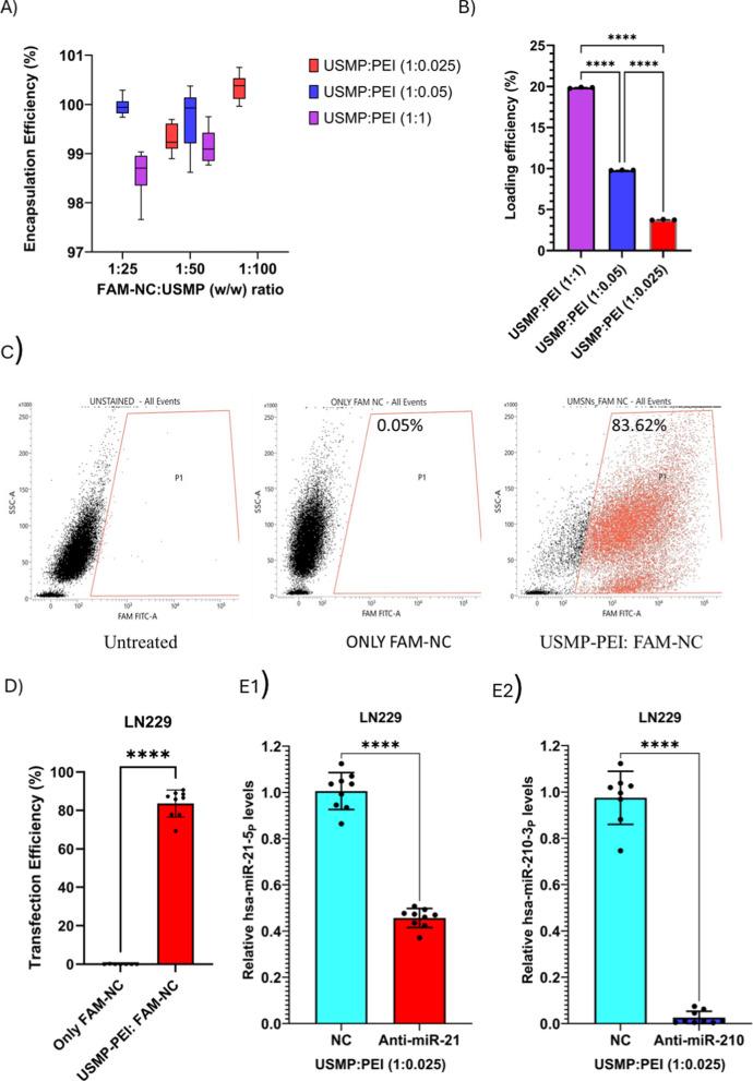
Glioblastoma (GBM) is the most common and aggressive type of brain tumour, with less than 5% of patients surviving more than 5 years. Despite decades of research to understand the underlying pathophysiological causes, it has witnessed very slow progress in terms of clinical translation of therapies. This is partially due to the lack of effective delivery strategies for overcoming major obstacles such as blood-brain barrier (BBB) and blood tumour barrier (BTB). Out of the pool of the oncogenic microRNAs, miR-21 and miR-210 are known to regulate several hallmarks of GBM tumorigenesis. Targeting these dysregulated microRNAs using antisense oligonucleotides has a huge therapeutic potential for GBM therapy. However, such microRNAs cannot be delivered without an effective delivery system, which is one of the biggest hurdles in developing RNA-based therapeutics for GBM. Herein, we have developed ultra-small mesoporous silica nanoparticles (USMP) of ~ 40 nm size and modified with Polyethyleneimine (PEI) in a w/w ratio ranging from 1:1 to 1:0.01 (USMP-PEI). We have successfully demonstrated that by optimizing the PEI ratio with close to neutral surface charge, we were able to reduce PEI-induced cytotoxicity without compromising the transfection efficiency. Using the optimized USMP-PEI (1:0.025) w/w ratio and using it to further complex with different (w/w) ratios with antisense oligonucleotides (miR-21 and miR-210), we report a slow and sustained release of antisense oligonucleotides at pH 7.4. With the current strategy, we report significant cellular uptake of microRNAs in the 2D cellular model (LN229 cells) 1 h post-transfection as well as significant penetration of oligonucleotides deep within the hypoxic core of 3D GBM spheroids. The modified USMP complexed with antisense oligonucleotides possesses the inherent ability to transiently penetrate the BBB validated by transwell assay. Simultaneously, they were also able to significantly reduce the tumor spheroid size generated by LN229 GBM cells by around 30% and colony count by around 40% when anti-miRs were delivered in combination for effective GBM therapy. Taken together, these promising data will pave the way for further pre-clinical assessment of this newly developed nanomedicine for the delivery of microRNAs across the brain.

摘要

胶质母细胞瘤(GBM)是最常见且侵袭性最强的脑肿瘤类型,存活超过5年的患者不到5%。尽管经过数十年的研究来了解其潜在的病理生理原因,但在治疗的临床转化方面进展非常缓慢。部分原因是缺乏有效的递送策略来克服诸如血脑屏障(BBB)和血肿瘤屏障(BTB)等主要障碍。在致癌性微小RNA中,已知miR - 21和miR - 210可调节GBM肿瘤发生的几个特征。使用反义寡核苷酸靶向这些失调的微小RNA对GBM治疗具有巨大的治疗潜力。然而,没有有效的递送系统就无法递送此类微小RNA,这是开发用于GBM的基于RNA的疗法的最大障碍之一。在此,我们开发了尺寸约为40纳米的超小介孔二氧化硅纳米颗粒(USMP),并用重量比为1:1至1:0.01的聚乙烯亚胺(PEI)进行修饰(USMP - PEI)。我们成功证明,通过优化具有接近中性表面电荷的PEI比例,能够在不影响转染效率的情况下降低PEI诱导的细胞毒性。使用优化后的USMP - PEI(1:0.025)重量比,并将其与不同(重量比)的反义寡核苷酸(miR - 21和miR - 210)进一步复合,我们报告了在pH 7.4时反义寡核苷酸的缓慢且持续释放。采用当前策略,我们报告在转染后1小时,2D细胞模型(LN229细胞)中微小RNA有显著的细胞摄取,以及寡核苷酸在3D GBM球体的缺氧核心内有显著的深入渗透。与反义寡核苷酸复合的修饰后的USMP具有通过transwell测定验证的瞬时穿透血脑屏障的内在能力。同时,当联合递送抗miR用于有效的GBM治疗时,它们还能够使LN229 GBM细胞产生的肿瘤球体大小显著减小约30%,集落数减少约40%。综上所述,这些有前景的数据将为这种新开发的纳米药物在脑内递送微小RNA的进一步临床前评估铺平道路。

https://cdn.ncbi.nlm.nih.gov/pmc/blobs/d684/12225093/ebe643d436c1/12951_2025_3529_Fig1_HTML.jpg

相似文献

2
Lactate-coated polyurea-siRNA dendriplex: a gene therapy-directed and metabolism-based strategy to impair glioblastoma (GBM).
Cancer Gene Ther. 2025 Jun;32(6):690-705. doi: 10.1038/s41417-025-00906-8. Epub 2025 Apr 27.
3
Systemic pharmacological treatments for chronic plaque psoriasis: a network meta-analysis.
Cochrane Database Syst Rev. 2017 Dec 22;12(12):CD011535. doi: 10.1002/14651858.CD011535.pub2.
4
Systemic pharmacological treatments for chronic plaque psoriasis: a network meta-analysis.
Cochrane Database Syst Rev. 2020 Jan 9;1(1):CD011535. doi: 10.1002/14651858.CD011535.pub3.
5
Treatment options for progression or recurrence of glioblastoma: a network meta-analysis.
Cochrane Database Syst Rev. 2021 May 4;5(1):CD013579. doi: 10.1002/14651858.CD013579.pub2.
7
Systemic pharmacological treatments for chronic plaque psoriasis: a network meta-analysis.
Cochrane Database Syst Rev. 2021 Apr 19;4(4):CD011535. doi: 10.1002/14651858.CD011535.pub4.
8
Systemic treatments for metastatic cutaneous melanoma.
Cochrane Database Syst Rev. 2018 Feb 6;2(2):CD011123. doi: 10.1002/14651858.CD011123.pub2.
10
Drugs for preventing postoperative nausea and vomiting in adults after general anaesthesia: a network meta-analysis.
Cochrane Database Syst Rev. 2020 Oct 19;10(10):CD012859. doi: 10.1002/14651858.CD012859.pub2.

本文引用的文献

1
A vascularized tumors-on-a-chip model for studying tumor-angiogenesis interplay, heterogeneity and drug responses.
Mater Today Bio. 2025 Apr 8;32:101741. doi: 10.1016/j.mtbio.2025.101741. eCollection 2025 Jun.
2
A translational framework to DELIVER nanomedicines to the clinic.
Nat Nanotechnol. 2024 Nov;19(11):1597-1611. doi: 10.1038/s41565-024-01754-7. Epub 2024 Sep 6.
4
Preclinical and clinical advances to overcome hypoxia in glioblastoma multiforme.
Cell Death Dis. 2024 Jul 13;15(7):503. doi: 10.1038/s41419-024-06904-2.
6
Functionalized nanowires for miRNA-mediated therapeutic programming of naïve T cells.
Nat Nanotechnol. 2024 Aug;19(8):1190-1202. doi: 10.1038/s41565-024-01649-7. Epub 2024 Apr 29.
8
Hypoxia drives shared and distinct transcriptomic changes in two invasive glioma stem cell lines.
Sci Rep. 2024 Mar 27;14(1):7246. doi: 10.1038/s41598-024-56102-5.
9
2D and 3D in vitro angiogenesis assays highlight different aspects of angiogenesis.
Biochim Biophys Acta Mol Basis Dis. 2024 Mar;1870(3):167028. doi: 10.1016/j.bbadis.2024.167028. Epub 2024 Jan 18.
10
Engineered smart materials for RNA based molecular therapy to treat Glioblastoma.
Bioact Mater. 2023 Nov 27;33:396-423. doi: 10.1016/j.bioactmat.2023.11.007. eCollection 2024 Mar.

文献AI研究员

20分钟写一篇综述,助力文献阅读效率提升50倍。

立即体验

用中文搜PubMed

大模型驱动的PubMed中文搜索引擎

马上搜索

文档翻译

学术文献翻译模型,支持多种主流文档格式。

立即体验