Suppr超能文献

晚期胆道闭锁中CD103CD69CD8细胞毒性肝组织驻留记忆T细胞和炎性单核细胞的扩增

Expansion of CD103CD69CD8 cytotoxic liver tissue resident memory T cells and inflammatory monocytes in advanced biliary atresia.

作者信息

Sibbertsen Freya, Dress Regine J, Weidemann Sören Alexander, Möller Katharina, Herden Uta, Fischer Lutz, Paul Kevin, Oh Jun, Tolosa Eva, Schulz-Jürgensen Sebastian, Gersting Søren W, Muntau Ania C, Dunay Gábor A

机构信息

University Children's Research, University Medical Center Hamburg-Eppendorf, Hamburg, Germany.

Institute of Systems Immunology, Hamburg Center for Translational Immunology (HCTI), University Medical Center Hamburg-Eppendorf, Hamburg, Germany.

出版信息

Front Immunol. 2025 Jun 18;16:1567645. doi: 10.3389/fimmu.2025.1567645. eCollection 2025.

Abstract

INTRODUCTION

The pathogenesis of biliary atresia (BA) is unclear to date and no therapies targeting immune regulatory pathways exist. Here we characterized potent effector liver tissue resident memory CD8 T cells (Trm) and monocytic cells in children with advanced BA and an age-matched control group to gain insight into BA pathogenesis and immunologic regulation.

METHODS

Liver explants from 18 children with biliary atresia and 10 with metabolic disease and normal histology were analyzed by multicolor flow-cytometry and immunohistochemistry. Cytokines and cytotoxic mediators were quantified by intracellular staining and bead-based arrays in culture supernatant.

RESULTS

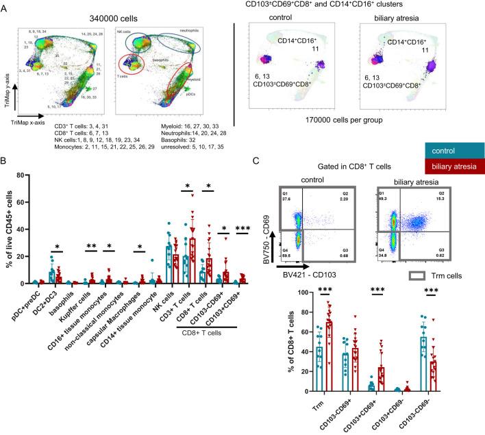
The frequency of CD103CD69CD8 Trm cells and CD14CD16 monocytes was significantly higher in BA than in the control group. In BA, T cells showed elevated expression of CD103, CD69, CD39 and production of TNF-α and Granzyme-B , which could be reproduced by allowing cell-contact with monocytes.

CONCLUSIONS

Cytotoxic CD8 Trm cells and intrahepatic monocytes might contribute to tissue destruction in BA. Therapies targeting Trm cells or the TNF-α signaling pathway could be explored to delay progression to cirrhosis in BA.

摘要

引言

迄今为止,胆道闭锁(BA)的发病机制尚不清楚,且不存在针对免疫调节途径的治疗方法。在此,我们对晚期BA患儿及年龄匹配的对照组中的强效效应肝脏组织驻留记忆CD8 T细胞(Trm)和单核细胞进行了特征分析,以深入了解BA的发病机制和免疫调节。

方法

采用多色流式细胞术和免疫组织化学分析了18例胆道闭锁患儿以及10例患有代谢性疾病且组织学正常的患儿的肝脏外植体。通过细胞内染色和培养上清液中的基于微珠的阵列对细胞因子和细胞毒性介质进行定量。

结果

BA组中CD103CD69CD8 Trm细胞和CD14CD16单核细胞的频率显著高于对照组。在BA中,T细胞显示出CD103、CD69、CD39表达升高以及TNF-α和颗粒酶B的产生,这可以通过使细胞与单核细胞接触来重现。

结论

细胞毒性CD8 Trm细胞和肝内单核细胞可能导致BA中的组织破坏。可以探索针对Trm细胞或TNF-α信号通路的治疗方法,以延缓BA进展为肝硬化。

https://cdn.ncbi.nlm.nih.gov/pmc/blobs/b14f/12213756/dd2bf402ee1a/fimmu-16-1567645-g001.jpg

文献AI研究员

20分钟写一篇综述,助力文献阅读效率提升50倍。

立即体验

用中文搜PubMed

大模型驱动的PubMed中文搜索引擎

马上搜索

文档翻译

学术文献翻译模型,支持多种主流文档格式。

立即体验