Suppr超能文献

GM2神经节苷脂沉积症中的质膜重塑导致突触功能障碍。

Plasma membrane remodeling in GM2 gangliosidoses drives synaptic dysfunction.

作者信息

Nicholson Alex S, Priestman David A, Antrobus Robin, Williamson James C, Bush Reuben, McKie Shannon J, Barrow Henry G, Smith Emily, Dobrenis Kostantin, Bright Nicholas A, Platt Frances M, Deane Janet E

机构信息

Cambridge Institute for Medical Research, University of Cambridge, Cambridge, United Kingdom.

Department of Pharmacology, University of Oxford, Oxford, United Kingdom.

出版信息

PLoS Biol. 2025 Jul 3;23(7):e3003265. doi: 10.1371/journal.pbio.3003265. eCollection 2025 Jul.

Abstract

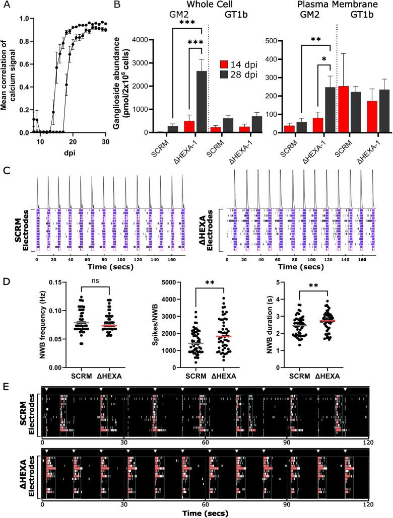
Glycosphingolipids (GSL) are important bioactive membrane components. GSLs containing sialic acids, known as gangliosides, are highly abundant in the brain and diseases of ganglioside metabolism cause severe early-onset neurodegeneration. The ganglioside GM2 is processed by β-hexosaminidase A and when non-functional GM2 accumulates causing Tay-Sachs and Sandhoff diseases. We have developed i3Neuron-based disease models demonstrating storage of GM2 and severe endolysosomal dysfunction. Additionally, the plasma membrane (PM) is significantly altered in its lipid and protein composition. These changes are driven in part by lysosomal exocytosis causing inappropriate accumulation of lysosomal proteins on the cell surface. There are also significant changes in synaptic protein abundances with direct functional impact on neuronal activity. Lysosomal proteins are also enriched at the PM in GM1 gangliosidosis supporting that lysosomal exocytosis is a conserved mechanism of PM proteome change in these diseases. This work provides mechanistic insights into neuronal dysfunction in gangliosidoses highlighting that these are severe PM disorders with implications for other lysosomal and neurodegenerative diseases.

摘要

糖鞘脂(GSL)是重要的生物活性膜成分。含有唾液酸的GSL,即神经节苷脂,在大脑中高度丰富,神经节苷脂代谢疾病会导致严重的早发性神经退行性变。神经节苷脂GM2由β-己糖胺酶A加工处理,当GM2功能异常积累时会导致泰-萨克斯病和桑德霍夫病。我们已经开发了基于i3神经元的疾病模型,证明了GM2的蓄积和严重的内溶酶体功能障碍。此外,质膜(PM)的脂质和蛋白质组成发生了显著变化。这些变化部分是由溶酶体胞吐作用驱动的,导致溶酶体蛋白在细胞表面不适当积累。突触蛋白丰度也有显著变化,对神经元活动有直接功能影响。溶酶体蛋白在GM1神经节苷脂病的质膜中也富集,这支持溶酶体胞吐作用是这些疾病中质膜蛋白质组变化的保守机制。这项工作为神经节苷脂病中的神经元功能障碍提供了机制性见解,突出表明这些是严重的质膜疾病,对其他溶酶体和神经退行性疾病有影响。

https://cdn.ncbi.nlm.nih.gov/pmc/blobs/0a61/12251256/11079597bdff/pbio.3003265.g001.jpg

文献AI研究员

20分钟写一篇综述,助力文献阅读效率提升50倍。

立即体验

用中文搜PubMed

大模型驱动的PubMed中文搜索引擎

马上搜索

文档翻译

学术文献翻译模型,支持多种主流文档格式。

立即体验