Suppr超能文献

鉴定在感染过程中抑制从头核苷酸合成的小核糖核酸病毒蛋白。

Identification of picornavirus proteins that inhibit de novo nucleotide synthesis during infection.

作者信息

Nouwen Lonneke V, Zaal Esther A, Buitendijk Inge, Zwaagstra Marleen, Aloise Chiara, van Vliet Arno L W, Schipper Jelle G, van Mil Alain, Berkers Celia R, van Kuppeveld Frank J M

机构信息

Section of Virology, Division of Infectious Diseases & Immunology, Department of Biomolecular Health Sciences, Faculty of Veterinary Medicine, Utrecht University, Utrecht, The Netherlands.

Division Cell Biology, Metabolism & Cancer, Department of Biomolecular Health Sciences, Faculty of Veterinary Medicine, Utrecht University, Utrecht, The Netherlands.

出版信息

PLoS Pathog. 2025 Jul 3;21(7):e1013293. doi: 10.1371/journal.ppat.1013293. eCollection 2025 Jul.

Abstract

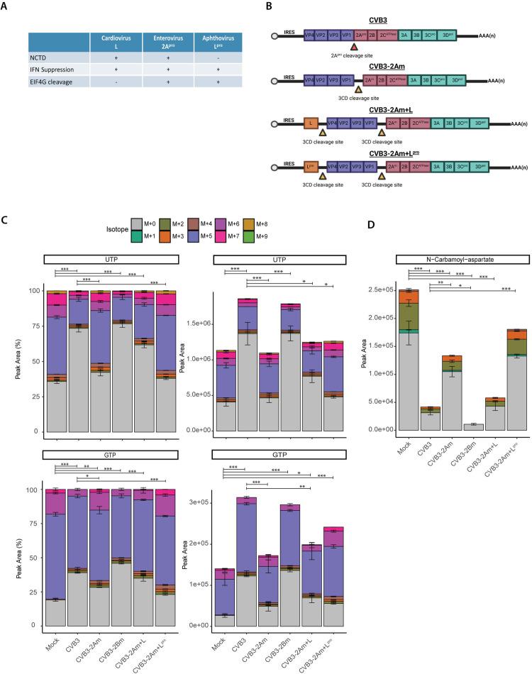
Viruses, including picornaviruses, modulate cellular metabolism to generate sufficient building blocks for virus replication and dissemination. Previously, we showed that two picornaviruses, coxsackievirus B3 (CVB3) and EMCV, remodel nucleotide metabolism during infection. Here, we investigated whether this modulation is attributable to specific viral proteins. For this, we studied the modulation of metabolism by several recombinant CVB3 and EMCV viruses in HeLa cells. Using isotope tracing metabolomics with three distinct labels, 13C6-glucose or 13C5/15N2-glutamine, we reveal that the 2A protease of CVB3 and the Leader protein of EMCV inhibit de novo nucleotide synthesis. Furthermore, we show that nucleotide metabolism is also reprogrammed by CVB3 and EMCV in human induced pluripotent stem cell-derived cardiomyocytes. Our insights are important to increase understanding of picornavirus-host interactions and may lead to novel therapeutic strategies.

摘要

包括小核糖核酸病毒在内的病毒会调节细胞代谢,以产生足够的病毒复制和传播所需的构件。此前,我们发现两种小核糖核酸病毒,柯萨奇病毒B3(CVB3)和脑心肌炎病毒(EMCV),在感染过程中重塑核苷酸代谢。在此,我们研究了这种调节是否归因于特定的病毒蛋白。为此,我们研究了几种重组CVB3和EMCV病毒在HeLa细胞中对代谢的调节作用。使用带有三种不同标记(13C6-葡萄糖或13C5/15N2-谷氨酰胺)的同位素示踪代谢组学,我们发现CVB3的2A蛋白酶和EMCV的前导蛋白抑制从头合成核苷酸。此外,我们表明CVB3和EMCV在人诱导多能干细胞衍生的心肌细胞中也会对核苷酸代谢进行重新编程。我们的见解对于增进对小核糖核酸病毒与宿主相互作用的理解很重要,并且可能会带来新的治疗策略。

https://cdn.ncbi.nlm.nih.gov/pmc/blobs/b946/12244537/d93e991b6a21/ppat.1013293.g001.jpg

文献AI研究员

20分钟写一篇综述,助力文献阅读效率提升50倍。

立即体验

用中文搜PubMed

大模型驱动的PubMed中文搜索引擎

马上搜索

文档翻译

学术文献翻译模型,支持多种主流文档格式。

立即体验