Suppr超能文献

白细胞介素-35损害人类自然杀伤细胞的效应功能,并诱导其向具有组织驻留特征的1型固有淋巴细胞样转化。

Interleukin-35 impairs human NK cell effector functions and induces their ILC1-like conversion with tissue residency features.

作者信息

Picant Valentin, Revol-Bauz Lara, Tonon Laurie, Casini Timothée, Voissière Aurélien, Poujol Dominique, Picard Emilie, Rodriguez Céline, Degletagne Cyril, Sible Emily, Hasan Uzma, Ferrari Anthony, Caux Christophe, Bendriss-Vermare Nathalie

机构信息

CISTAR team, Cancer Research Center of Lyon, INSERM U1052, CNRS UMR5286, Université de Lyon, Université Lyon 1, Centre Léon Bérard, Lyon, France.

Synergie-Lyon-Cancer Fundation, Centre Léon Bérard, Lyon, France.

出版信息

Nat Commun. 2025 Jul 3;16(1):6135. doi: 10.1038/s41467-025-61196-0.

Abstract

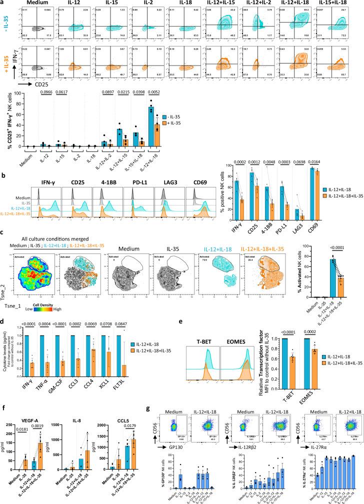
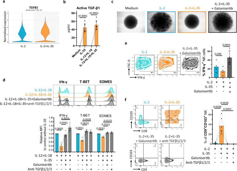
Natural Killer (NK) cells play pivotal immunological roles including direct cytotoxic effector function and secretion of inflammatory and immunomodulating cytokines. In the context of chronic inflammation, NK cell fitness decreases during disease progression through currently unknown mechanisms. Here, we demonstrate that Interleukin-35 (IL-35) inhibits human NK cell proliferation, pro-inflammatory, and cytotoxic functions, while promoting secretion of TGF-β and proangiogenic factors in vitro. We show prolonged exposure to IL-35 converts both conventional and adaptive NK cells into CD9CD103CD49a ILC1-like cells via autocrine TGF-β. We assess cancer patient-derived public datasets and reveal the presence of IL-35-producing cells and IL-35-receptor-expressing NK/ILC1-like cells within the tumor microenvironment and associate IL-35 with poor prognosis. Collectively, our findings identify and implicate IL-35 as a key driver of NK cell plasticity, promoting the acquisition of features associated with tissue residency and weakened effector functions, and could be relevant in pathophysiological contexts, highlighting IL-35 as an attractive target for future immunotherapies aimed at enhancing NK cell clinical activity.

摘要

自然杀伤(NK)细胞发挥着关键的免疫作用,包括直接的细胞毒性效应功能以及炎症和免疫调节细胞因子的分泌。在慢性炎症的背景下,NK细胞的健康状况在疾病进展过程中会通过目前未知的机制而下降。在此,我们证明白细胞介素-35(IL-35)在体外抑制人类NK细胞的增殖、促炎和细胞毒性功能,同时促进转化生长因子-β(TGF-β)和促血管生成因子的分泌。我们表明,长时间暴露于IL-35会通过自分泌TGF-β将传统NK细胞和适应性NK细胞都转化为CD9⁺CD103⁺CD49a⁺ ILC1样细胞。我们评估了癌症患者来源的公共数据集,发现在肿瘤微环境中存在产生IL-35的细胞和表达IL-35受体的NK/ILC1样细胞,并将IL-35与不良预后相关联。总体而言,我们的研究结果确定并表明IL-35是NK细胞可塑性的关键驱动因素,促进了与组织驻留和减弱的效应功能相关特征的获得,并且可能与病理生理背景相关,突出了IL-35作为未来旨在增强NK细胞临床活性的免疫疗法的有吸引力的靶点。

https://cdn.ncbi.nlm.nih.gov/pmc/blobs/e501/12229632/49b80f3fabf7/41467_2025_61196_Fig1_HTML.jpg

文献AI研究员

20分钟写一篇综述,助力文献阅读效率提升50倍。

立即体验

用中文搜PubMed

大模型驱动的PubMed中文搜索引擎

马上搜索

文档翻译

学术文献翻译模型,支持多种主流文档格式。

立即体验