Suppr超能文献

IFITM3通过主要组织相容性复合体I类(MHC-I)调控增强免疫敏感性,并与小细胞肺癌(SCLC)中抗程序性死亡蛋白1(PD-1)/程序性死亡配体1(PD-L1)治疗的疗效相关。

IFITM3 enhances immunosensitivity via MHC-I regulation and is associated with the efficacy of anti-PD-1/-L1 therapy in SCLC.

作者信息

Cui Yanan, Qiu Tianyu, Wang Jiale, Liu Xinyu, Luo Libo, Yin Jizhong, Zhi Xinxin, Wang Wanying, Feng Gaohua, Wu Chunyan, Zhao Zhikai, Zhang Hua, Li Fei, Wu Fengying, Ren Shengxiang

机构信息

Department of Medical Oncology, Shanghai Pulmonary Hospital, Tongji University School of Medicine, Shanghai, 200433, China.

Department of Pulmonary and Critical Care Medicine, Zhangjiagang Hospital of Traditional Chinese Medicine, Suzhou, China.

出版信息

Mol Cancer. 2025 Jul 3;24(1):187. doi: 10.1186/s12943-025-02383-x.

Abstract

BACKGROUND

Most small cell lung cancer (SCLC) patients exhibit resistance to immune checkpoint inhibitors (ICIs) and demonstrate downregulation of major histocompatibility complex class I (MHC-I) molecules. This study aimed to elucidate the regulatory mechanisms underlying MHC-I expression and potential combination strategies.

METHODS

Single-cell and bulk RNA sequencing data from SCLC patients were analyzed. Clinical data from SCLC patients treated with PD-1/PD-L1 inhibitors were used to investigate the associations between treatment efficacy and IFITM3 expression. In vitro and in vivo functional studies were conducted to evaluate the role and mechanisms of IFITM3 in modulating tumor sensitivity to PD-1 inhibitors.

RESULTS

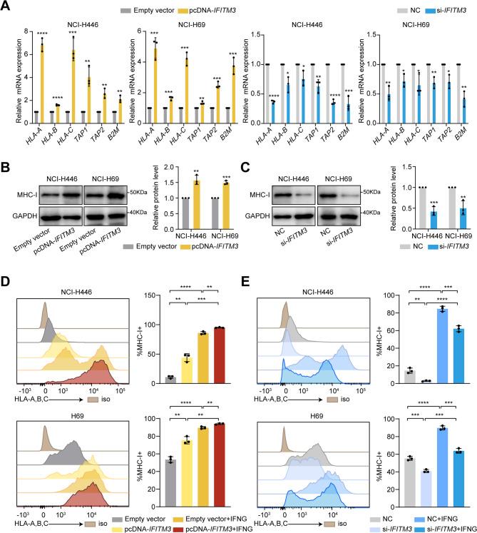
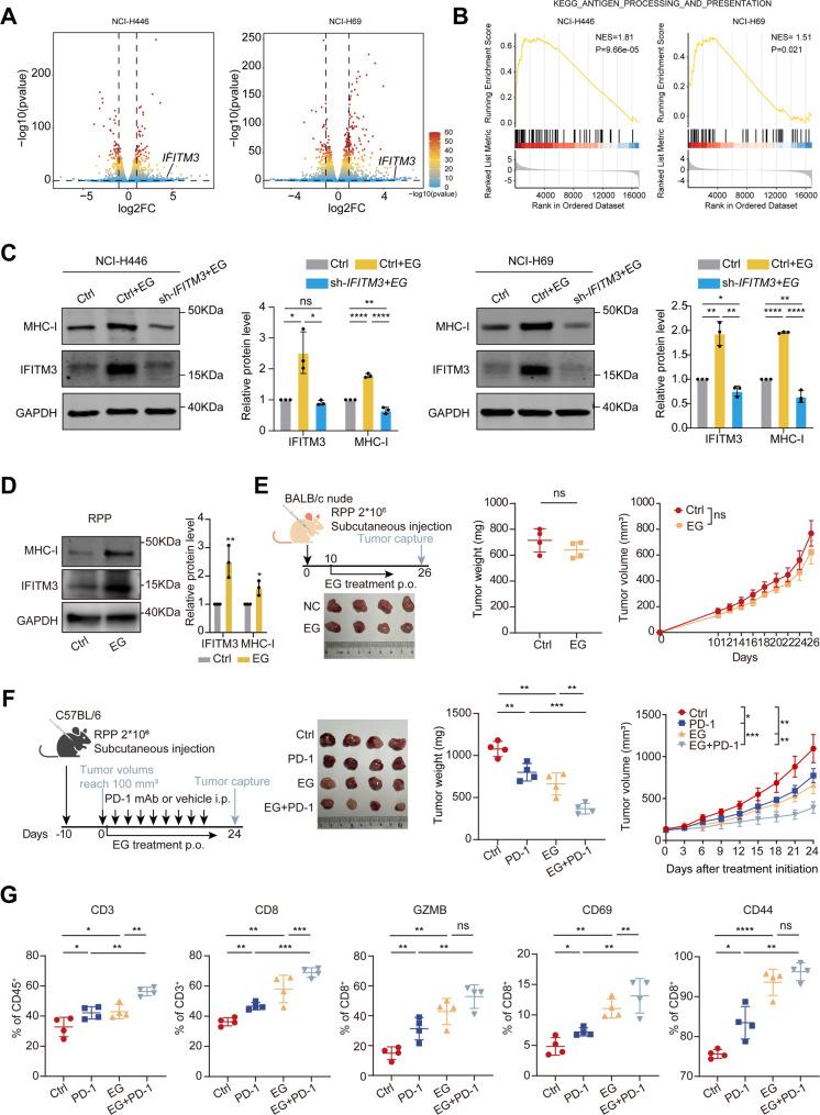
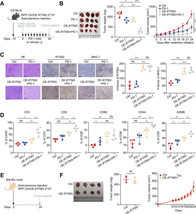
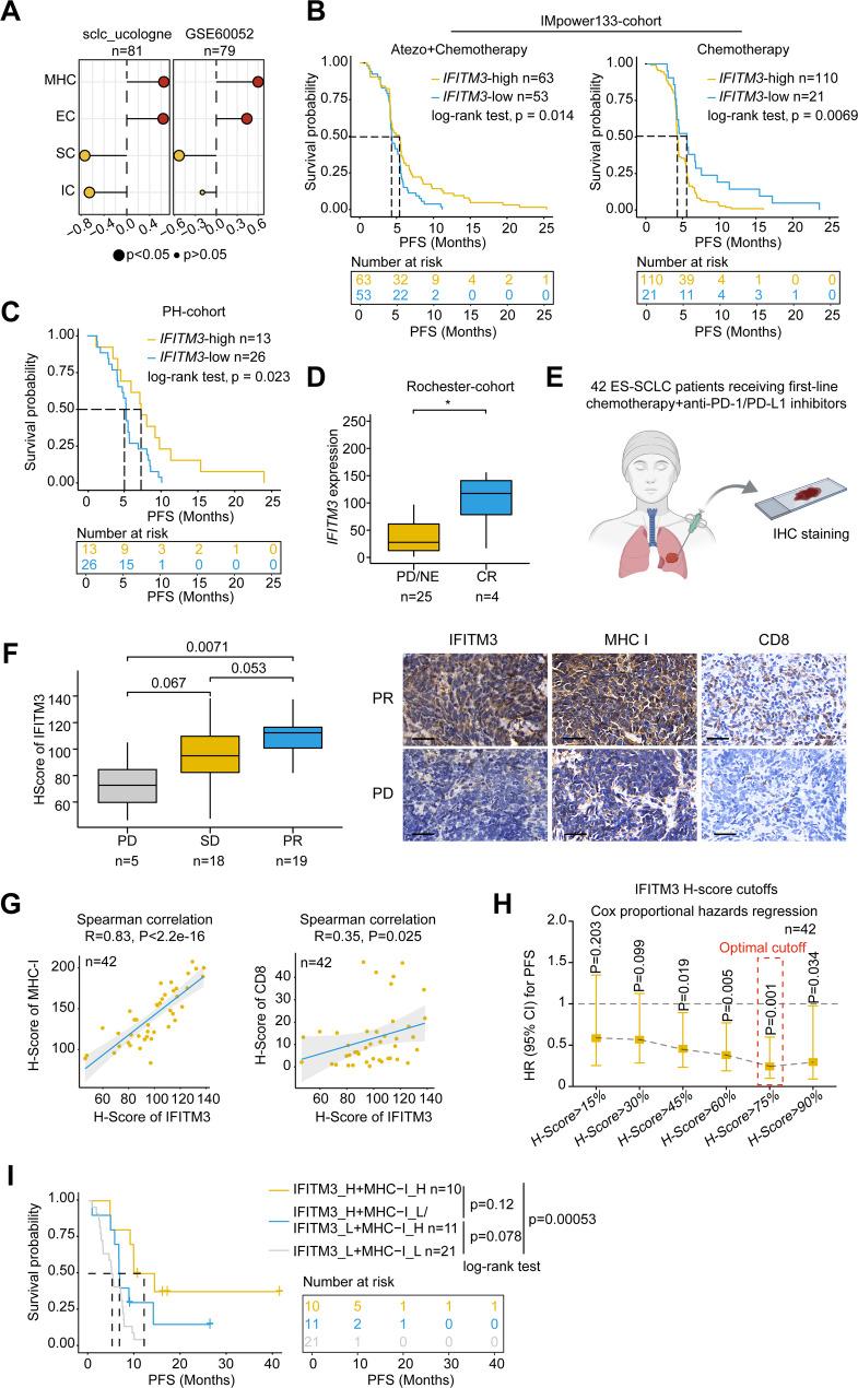
Integrative analysis of multiple real-world SCLC cohorts confirmed a significant positive association between IFITM3 expression and MHCI. IFITM3 overexpression upregulated MHC-I-related genes, enriched antigen presentation pathways, and increased CD8 T-cell infiltration and cytotoxicity. Elevated IFITM3 expression was significantly associated with prolonged progression-free survival (PFS) in patients receiving chemoimmunotherapy but not in those treated with chemotherapy alone. Additionally, patients with high H-scores for IFITM3, as determined by immunohistochemistry, demonstrated better clinical outcomes with chemoimmunotherapy. Inducing IFITM3 expression directly or through treatment with ethyl gallate (EG), an IFITM3 inducer, effectively sensitized tumors to PD-1 blockade in SCLC mouse models. Mechanistic studies revealed that IFITM3 upregulates NLRC5, a key transcriptional activator of MHC-I, facilitating its nuclear translocation and thereby increasing MHC-I levels.

CONCLUSIONS

IFITM3 is associated with MHC-I expression and can predict the efficacy of anti-PD-1/-L1 therapy in SCLC patients. IFITM3 inducers potently improved the efficacy of anti-PD1 monotherapy in SCLC.

SUPPLEMENTARY INFORMATION

The online version contains supplementary material available at 10.1186/s12943-025-02383-x.

摘要

背景

大多数小细胞肺癌(SCLC)患者对免疫检查点抑制剂(ICI)表现出耐药性,并显示出主要组织相容性复合体I类(MHC-I)分子的下调。本研究旨在阐明MHC-I表达的调控机制及潜在的联合策略。

方法

分析了SCLC患者的单细胞和批量RNA测序数据。使用接受PD-1/PD-L1抑制剂治疗的SCLC患者的临床数据来研究治疗效果与IFITM3表达之间的关联。进行了体外和体内功能研究,以评估IFITM3在调节肿瘤对PD-1抑制剂敏感性中的作用和机制。

结果

对多个真实世界SCLC队列的综合分析证实了IFITM3表达与MHC-I之间存在显著正相关。IFITM3过表达上调了MHC-I相关基因,富集了抗原呈递途径,并增加了CD8 T细胞浸润和细胞毒性。IFITM3表达升高与接受化疗免疫治疗的患者无进展生存期(PFS)延长显著相关,但与单独接受化疗的患者无关。此外,通过免疫组织化学确定的IFITM3高H评分患者在化疗免疫治疗中表现出更好的临床结果。在SCLC小鼠模型中,直接诱导IFITM3表达或通过用IFITM3诱导剂没食子酸乙酯(EG)治疗,可有效使肿瘤对PD-1阻断敏感。机制研究表明,IFITM3上调MHC-I的关键转录激活因子NLRC5,促进其核转位,从而增加MHC-I水平。

结论

IFITM3与MHC-I表达相关,可预测SCLC患者抗PD-1/-L1治疗的疗效。IFITM3诱导剂显著提高了SCLC抗PD1单药治疗的疗效。

补充信息

在线版本包含可在10.1186/s12943-025-02383-x获取的补充材料。

https://cdn.ncbi.nlm.nih.gov/pmc/blobs/f544/12225533/c9a6b8adb4e7/12943_2025_2383_Fig1_HTML.jpg

文献AI研究员

20分钟写一篇综述,助力文献阅读效率提升50倍。

立即体验

用中文搜PubMed

大模型驱动的PubMed中文搜索引擎

马上搜索

文档翻译

学术文献翻译模型,支持多种主流文档格式。

立即体验