Suppr超能文献

高基质金属蛋白酶-2表达预示着结肠腺癌的预后不良,并与程序性死亡受体配体1(PD-L1)表达及淋巴细胞浸润相关。

High matrix metalloproteinase-2 expression predicts poor prognosis of colon adenocarcinoma and is associated with PD-L1 expression and lymphocyte infiltration.

作者信息

Xiao Yiyi, Li Guangming, Xie Yongjie, Shao Bo, Hao Jingpeng, Zhu Yanglin, Kong Dejun, Qin Yafei, Qin Hong, Ren Shaohua, Wang Hongda, Sun Chenglu, Wang Hao

机构信息

Department of General Surgery, Tianjin Medical University General Hospital, Tianjin, China.

Tianjin General Surgery Institute, Tianjin Medical University General Hospital, Tianjin, China.

出版信息

PeerJ. 2025 Jun 30;13:e19550. doi: 10.7717/peerj.19550. eCollection 2025.

Abstract

BACKGROUND

Colon adenocarcinoma (COAD) is a prevalent and aggressive malignancy with limited treatment options, particularly for advanced stages. While programmed death-ligand 1 (PD-L1) inhibition, has emerged as an appealing therapeutic approach for COAD, its effectiveness as a monotherapy is hindered by high tumor heterogeneity. Identifying novel therapeutic targets to boost the efficacy of PD-L1-based immunotherapy in COAD is crucial to improving clinical outcomes. Matrix metalloproteinase-2 (MMP-2), traditionally known for its role in tumor invasion, metastasis, and angiogenesis, has not been thoroughly investigated in the relationship to immunotherapy for COAD. This work aims to investigate the potential involvement of MMP-2 in the immune microenvironment of COAD and explore its possible role as a target to enhance the therapeutic efficacy of anti-PD-L1-based immunotherapy.

METHODS

This study employed a comprehensive bioinformatics analysis of publicly available datasets to investigate the correlation between MMP-2 expression and PD-L1 levels in COAD. Additionally, we evaluated the impact of MMP-2 expression on patient survival and prognosis. To validate these findings, experiments were conducted to assess the effect of MMP-2 inhibition on PD-L1 expression in colon cancer cell lines. We also analyzed the association between MMP-2 expression and tumor-infiltrating lymphocytes (TILs) to elucidate the immunological landscape of COAD.

RESULTS

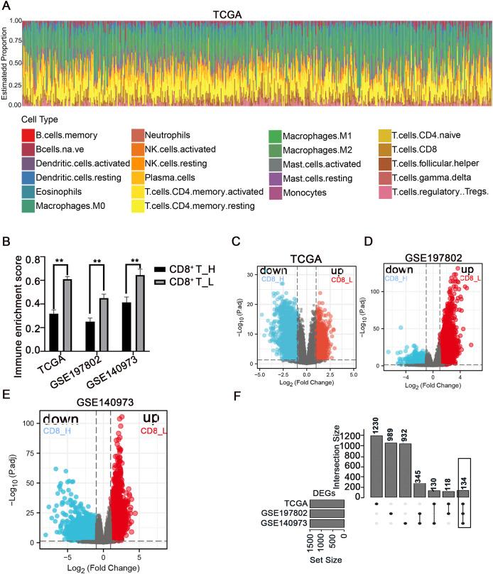
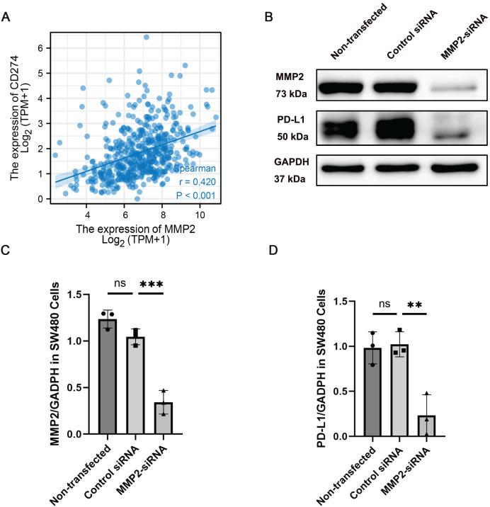
Our bioinformatic analysis revealed a novel positive correlation between MMP-2 expression and PD-L1 level in COAD, indicating that higher MMP-2 level is associated with increased PD-L1 expression. Furthermore, in COAD patients, elevated MMP-2 expression was linked to poor overall survival and prognosis. experiments demonstrated that inhibiting MMP-2 significantly reduced PD-L1 expression in SW480 cells, suggesting that MMP-2 plays a regulatory function in immune evasion. In addition, a novel negative relationship between MMP-2 expression and the presence of TILs was identified, underscoring MMP-2's potential role in modifying the COAD immunological landscape.

CONCLUSION

This work shows for the first time that MMP-2 not only contributes to tumor progression but also plays a critical role in the immunosuppressive microenvironment of COAD. The demonstrated association between MMP-2 and PD-L1 expression, along with its effect on TILs, indicates that MMP-2 is a promising alternative target for improving the efficacy of anti-PD-L1 immunotherapy. Targeting MMP-2 may offer a novel avenue for overcoming resistance to conventional immunotherapies, potentially improving treatment outcomes in COAD patients.

摘要

背景

结肠腺癌(COAD)是一种常见且侵袭性强的恶性肿瘤,治疗选择有限,尤其是对于晚期患者。虽然程序性死亡配体1(PD-L1)抑制已成为COAD一种有吸引力的治疗方法,但其作为单一疗法的有效性受到高肿瘤异质性的阻碍。确定新的治疗靶点以提高基于PD-L1的免疫疗法在COAD中的疗效对于改善临床结果至关重要。基质金属蛋白酶-2(MMP-2)传统上因其在肿瘤侵袭、转移和血管生成中的作用而闻名,但尚未对其与COAD免疫疗法的关系进行深入研究。这项工作旨在研究MMP-2在COAD免疫微环境中的潜在作用,并探索其作为增强基于抗PD-L1免疫疗法治疗效果靶点的可能作用。

方法

本研究对公开可用数据集进行了全面的生物信息学分析,以研究COAD中MMP-2表达与PD-L1水平之间的相关性。此外,我们评估了MMP-2表达对患者生存和预后的影响。为了验证这些发现,进行了实验以评估MMP-2抑制对结肠癌细胞系中PD-L1表达的影响。我们还分析了MMP-2表达与肿瘤浸润淋巴细胞(TILs)之间的关联,以阐明COAD的免疫格局。

结果

我们的生物信息学分析揭示了COAD中MMP-2表达与PD-L1水平之间存在新的正相关,表明较高的MMP-2水平与PD-L1表达增加相关。此外,在COAD患者中,MMP-2表达升高与总体生存率低和预后不良有关。实验表明,抑制MMP-2可显著降低SW480细胞中PD-L1的表达,这表明MMP-2在免疫逃逸中起调节作用。此外,还发现了MMP-2表达与TILs存在之间的新的负相关关系,强调了MMP-2在改变COAD免疫格局中的潜在作用。

结论

这项工作首次表明,MMP-2不仅有助于肿瘤进展,而且在COAD的免疫抑制微环境中起关键作用。MMP-2与PD-L1表达之间已证明的关联及其对TILs的影响表明,MMP-2是提高抗PD-L1免疫疗法疗效的有希望的替代靶点。靶向MMP-2可能为克服对传统免疫疗法的耐药性提供一条新途径,有可能改善COAD患者的治疗结果。

https://cdn.ncbi.nlm.nih.gov/pmc/blobs/b3ac/12225630/89e905f5acca/peerj-13-19550-g001.jpg

文献AI研究员

20分钟写一篇综述,助力文献阅读效率提升50倍。

立即体验

用中文搜PubMed

大模型驱动的PubMed中文搜索引擎

马上搜索

文档翻译

学术文献翻译模型,支持多种主流文档格式。

立即体验