Suppr超能文献

SNRPB2通过稳定E2F4促进食管鳞状细胞癌的发生和发展。

SNRPB2 facilitates esophageal squamous cell carcinoma oncogenesis and progression via E2F4 stabilization.

作者信息

Xu Feng, Zhu Chen-Cheng, Lu Chen, Ning Guang-Yao, Zhang Ren-Quan

机构信息

Department of Thoracic Surgery, the First Affiliated Hospital of Anhui Medical University, Hefei, Anhui, China.

出版信息

Front Immunol. 2025 Jun 19;16:1610721. doi: 10.3389/fimmu.2025.1610721. eCollection 2025.

Abstract

INTRODUCTION

Esophageal cancer (ESCA) is a highly aggressive malignancy with poor prognosis. Small nuclear ribonucleoprotein polypeptide B2 (SNRPB2) is a core component of the spliceosome involved in pre-mRNA splicing. However, its role in tumor development and progression remains largely unclear. This study aimed to evaluate the clinical relevance and prognostic value of SNRPB2 in ESCA.

METHODS

SNRPB2 mRNA expression and genetic alterations were analyzed using GEPIA2 and cBioPortal. Protein expression was assessed by immunohistochemistry in paraffin-embedded esophageal squamous cell carcinoma (ESCC) tissues. Functional assays in ESCC cell lines were conducted to determine the biological role of SNRPB2. Immune-related and functional analyses were performed using TIMER, TISIDB, TISCH, Gene Ontology (GO), and Gene Set Enrichment Analysis (GSEA). Cycloheximide (CHX) chase assays were used to assess protein stability.

RESULTS

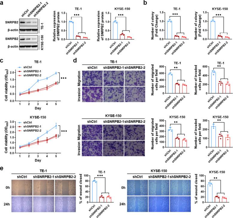
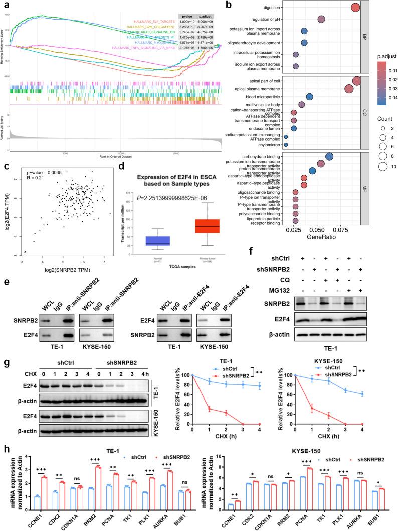
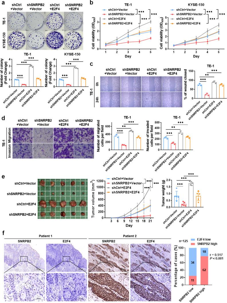
SNRPB2 mRNA was upregulated in ESCA and associated with tumor progression and poor prognosis. Immunohistochemistry confirmed high SNRPB2 protein expression in ESCC, correlating with vessel carcinoma embolus, lymph node metastasis, clinical stage, and tumor grade. SNRPB2 knockdown significantly inhibited ESCC cell proliferation, migration, and invasion and . GSEA indicated that SNRPB2 suppresses the Rb/E2F pathway. Mechanistically, SNRPB2 stabilized E2F4 protein by preventing its proteasomal degradation, and E2F4 overexpression reversed the tumor-suppressive effects of SNRPB2 silencing. Immune analyses showed that SNRPB2 expression correlated with increased infiltration of activated CD8 T cells, γδ T cells, dendritic cells, and monocytes, as well as immune-related genes including , , , , and . These findings suggest a dual role for SNRPB2 in promoting tumor progression and modulating the immune microenvironment in ESCA.

CONCLUSION

SNRPB2 promotes ESCC progression by stabilizing E2F4 and regulating cell cycle genes. It is also associated with immune infiltration and gene expression in ESCA. SNRPB2 may serve as a prognostic biomarker and potential therapeutic target in esophageal cancer.

摘要

引言

食管癌(ESCA)是一种侵袭性很强的恶性肿瘤,预后较差。小核核糖核蛋白多肽B2(SNRPB2)是参与前体mRNA剪接的剪接体的核心成分。然而,其在肿瘤发生发展中的作用仍在很大程度上不清楚。本研究旨在评估SNRPB2在食管癌中的临床相关性和预后价值。

方法

使用GEPIA2和cBioPortal分析SNRPB2 mRNA表达和基因改变。通过免疫组织化学评估石蜡包埋的食管鳞状细胞癌(ESCC)组织中的蛋白表达。在ESCC细胞系中进行功能试验以确定SNRPB2的生物学作用。使用TIMER、TISIDB、TISCH、基因本体(GO)和基因集富集分析(GSEA)进行免疫相关和功能分析。使用环己酰亚胺(CHX)追踪试验评估蛋白稳定性。

结果

SNRPB2 mRNA在食管癌中上调,并与肿瘤进展和不良预后相关。免疫组织化学证实ESCC中SNRPB2蛋白高表达,与血管癌栓、淋巴结转移、临床分期和肿瘤分级相关。SNRPB2基因敲低显著抑制ESCC细胞增殖、迁移和侵袭。GSEA表明SNRPB2抑制Rb/E2F通路。机制上,SNRPB2通过防止E2F4蛋白被蛋白酶体降解而使其稳定,E2F4过表达逆转了SNRPB2沉默的肿瘤抑制作用。免疫分析表明,SNRPB2表达与活化的CD8 T细胞、γδ T细胞、树突状细胞和单核细胞的浸润增加以及包括 、 、 、 和 在内的免疫相关基因相关。这些发现表明SNRPB2在促进食管癌进展和调节免疫微环境中具有双重作用。

结论

SNRPB2通过稳定E2F4和调节细胞周期基因促进ESCC进展。它还与食管癌中的免疫浸润和基因表达相关。SNRPB2可能作为食管癌的预后生物标志物和潜在治疗靶点。

https://cdn.ncbi.nlm.nih.gov/pmc/blobs/f4b1/12222229/966c053fbf5d/fimmu-16-1610721-g001.jpg

文献AI研究员

20分钟写一篇综述,助力文献阅读效率提升50倍。

立即体验

用中文搜PubMed

大模型驱动的PubMed中文搜索引擎

马上搜索

文档翻译

学术文献翻译模型,支持多种主流文档格式。

立即体验