Suppr超能文献

以及在精准肿瘤学中:与同源重组缺陷(HRD)相关的乳腺癌和卵巢癌的临床意义(综述)

and in precision oncology: Clinical implications for HRD associated breast and ovarian cancers (Review).

作者信息

Kausar Mohd Adnan, Alshammari Khalid Farhan, Alenazi Fahaad, Anwar Sadaf, Khalifa Amany Mohammed, Ginawi Tarig, Asiri Abdulaziz, Najm Mohammad Zeeshan, Rabbani Syed Arman, El-Tanani Mohamed, Gantayat Saumyatika

机构信息

Department of Biochemistry, College of Medicine, University of Ha'il, Hail 2440, Saudi Arabia.

Department of Internal Medicine, College of Medicine, University of Ha'il, Hail 2440, Saudi Arabia.

出版信息

Int J Oncol. 2025 Aug;67(2). doi: 10.3892/ijo.2025.5771. Epub 2025 Jul 4.

Abstract

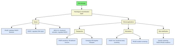
Maintaining genomic stability is essential for reducing the risk of carcinogenesis. Homologous recombination (HR) is a high‑fidelity DNA repair mechanism that addresses double‑strand breaks and interstrand crosslinks. The present review examined two key components of HR: , the eukaryotic recombinase and , a scaffolding protein. Their structural and functional roles are explored in the context of breast and ovarian cancer. facilitates homology search and strand invasion, while links and , stabilizing filaments. Mutations in these genes compromise HR, increasing susceptibility to various cancers and impacting treatment efficacy by impairing DNA repair. The present review discussed the clinical implications of and mutations, focusing on risk stratification, PARP inhibitor efficacy and emerging therapies. Additionally, it highlighted the potential of and as biomarkers and therapeutic targets, contributing to advances in personalized cancer management.

摘要

维持基因组稳定性对于降低致癌风险至关重要。同源重组(HR)是一种高保真DNA修复机制,可修复双链断裂和链间交联。本综述研究了HR的两个关键组成部分:真核重组酶和支架蛋白。在乳腺癌和卵巢癌的背景下探讨了它们的结构和功能作用。促进同源性搜索和链入侵,而连接和,稳定细丝。这些基因的突变会损害HR,增加对各种癌症的易感性,并通过损害DNA修复影响治疗效果。本综述讨论了和突变的临床意义,重点关注风险分层、PARP抑制剂疗效和新兴疗法。此外,它强调了和作为生物标志物和治疗靶点的潜力,有助于个性化癌症管理的进展。

https://cdn.ncbi.nlm.nih.gov/pmc/blobs/7796/12270392/cdcce1ac1bbe/ijo-67-02-05771-g00.jpg

文献AI研究员

20分钟写一篇综述,助力文献阅读效率提升50倍。

立即体验

用中文搜PubMed

大模型驱动的PubMed中文搜索引擎

马上搜索

文档翻译

学术文献翻译模型,支持多种主流文档格式。

立即体验