Suppr超能文献

高表达的RAD51在调节细胞黏附及可能影响口腔鳞状细胞癌中的分子机制和生物学途径

Molecular mechanism and biological pathway of high-expressed RAD51 in regulating cell adhesion and potentially affecting oral squamous cell carcinoma.

作者信息

Tang Yu-Xing, Pang Yu-Yan, Cui Yan, Wu Guo-Jiao, Huang Lin-Qing, Zhou Chang-Zhan, Li Bin, Li Qi, Chi Bang-Teng, He Rong-Quan, Qin Di-Yuan, Li Jian-Di, Chen Gang, Li Dong-Ming, Dang Yi-Wu

机构信息

Department of Pathology, The First Affiliated Hospital of Guangxi Medical University, No. 6 Shuangyong Road, Nanning, 530021, Guangxi Zhuang, China.

College of Stomatology, Hospital of Stomatology, Guangxi Medical University, Nanning, 530021, Guangxi Zhuang, China.

出版信息

Discov Oncol. 2025 Jul 4;16(1):1260. doi: 10.1007/s12672-025-03085-y.

Abstract

BACKGROUND

Oral squamous cell carcinoma (OSCC) is the most common malignant tumor in the oral cavity, with over 70% of cases detected in advanced stages and a 5-year survival rate of 50%. RAD51, a crucial DNA repair molecule, has also been implicated in the regulation of cell adhesion. However, its multi-platform expression patterns and functional role in cell adhesion within the context of OSCC have not yet been comprehensively validated.

METHODS

Bulk RNA (RNA-seq and microarray), immunohistochemistry (IHC), and single-cell sequencing (scRNA-seq) were used to assess RAD51 expression and its clinical relevance in OSCC. CRISPR was used to knock out RAD51 and explore its effect on OSCC cell proliferation. Bulk RNA and scRNA-seq analyses were integrated to explore RAD51's molecular mechanisms, cellular communication, and metabolic pathways. Drug sensitivity analysis aimed to explore the relationship between RAD51 and drugs, while the target molecules of RAD51 transcription factors were identified.

RESULTS

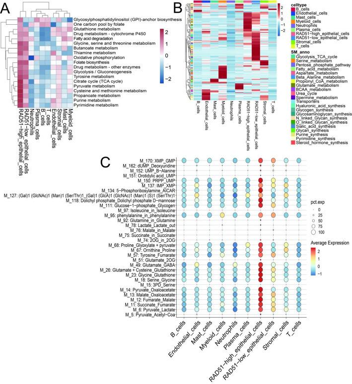
In bulk RNA (1,006 OSCC samples), IHC (162 OSCC tissues), and scRNA-seq (9,693 malignant epithelial cells), RAD51 was comprehensively upregulated in OSCC. The proliferation of OSCC cells was inhibited due to knockout of RAD51. Bulk RNA and scRNA-seq indicated that RAD51 was associated with cell adhesion. High expression of RAD51 was associated with the MIF pathway in cell communication, with the TCA cycle metabolism being mainly regulated. The expression of RAD51 was associated with resistance to Erlotinib, Gefitinib, and Selumetinib. In the molecular network, RAD51 was demonstrated a targeting relationship with adhesion-related molecules like CD74, JUP and MIF.

CONCLUSION

High expression of RAD51 may promote the advancement of OSCC by regulating the related mechanisms of cell adhesion.

摘要

背景

口腔鳞状细胞癌(OSCC)是口腔中最常见的恶性肿瘤,超过70%的病例在晚期被发现,5年生存率为50%。RAD51是一种关键的DNA修复分子,也参与细胞黏附的调节。然而,其在OSCC背景下的多平台表达模式及其在细胞黏附中的功能作用尚未得到全面验证。

方法

采用批量RNA(RNA测序和微阵列)、免疫组织化学(IHC)和单细胞测序(scRNA测序)来评估RAD51在OSCC中的表达及其临床相关性。使用CRISPR敲除RAD51并探索其对OSCC细胞增殖的影响。整合批量RNA和scRNA测序分析以探索RAD51的分子机制、细胞通讯和代谢途径。药物敏感性分析旨在探索RAD51与药物之间的关系,同时鉴定RAD51转录因子的靶分子。

结果

在批量RNA(1006个OSCC样本)、IHC(162个OSCC组织)和scRNA测序(9693个恶性上皮细胞)中,RAD51在OSCC中全面上调。由于RAD51的敲除,OSCC细胞的增殖受到抑制。批量RNA和scRNA测序表明RAD51与细胞黏附有关。RAD51的高表达与细胞通讯中的MIF途径有关,主要调节三羧酸循环代谢。RAD51的表达与对厄洛替尼、吉非替尼和塞鲁美替尼的耐药性有关。在分子网络中,RAD51与CD74、JUP和MIF等黏附相关分子存在靶向关系。

结论

RAD51的高表达可能通过调节细胞黏附的相关机制促进OSCC的进展。

https://cdn.ncbi.nlm.nih.gov/pmc/blobs/b303/12227391/91d982066ef9/12672_2025_3085_Fig1_HTML.jpg

文献AI研究员

20分钟写一篇综述,助力文献阅读效率提升50倍。

立即体验

用中文搜PubMed

大模型驱动的PubMed中文搜索引擎

马上搜索

文档翻译

学术文献翻译模型,支持多种主流文档格式。

立即体验