Suppr超能文献

胆固醇稳态的综合分析揭示了透明细胞肾细胞癌的预后亚型和免疫特征。

Integrative analysis of cholesterol homeostasis reveals prognostic subtypes and immune features in clear cell renal cell carcinoma.

作者信息

Zhu Jian, Deng Minghao, Wang Weizhuo, Peng Aijin, Zhu Anli, Yang Rongchao, Jin Zhenhua, Zhang Dong, Zhang Xi

机构信息

Department of Urology, Nantong Hospital of Traditional Chinese Medicine, Nantong, 226001, China.

Center for Reproductive Medicine, The Second Affiliated Hospital of Soochow University, Suzhou, 215004, China.

出版信息

Discov Oncol. 2025 Jul 4;16(1):1261. doi: 10.1007/s12672-025-03116-8.

Abstract

BACKGROUND

Cholesterol is essential for tumor proliferation and progression. Cholesterol homeostasis has emerged as a key focus in cancer metabolism research. However, its role in clear cell renal cell carcinoma (ccRCC) remains poorly understood.

METHODS

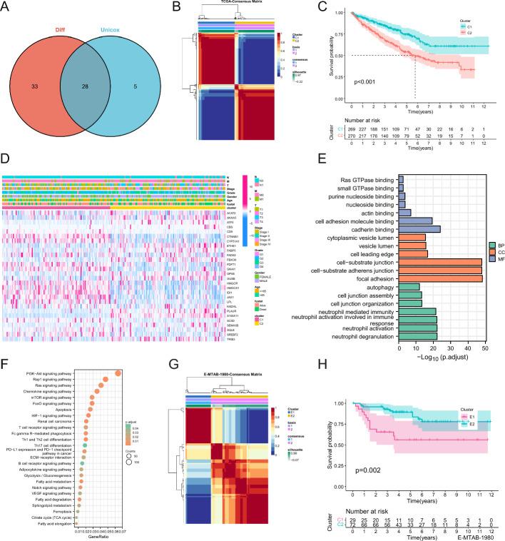
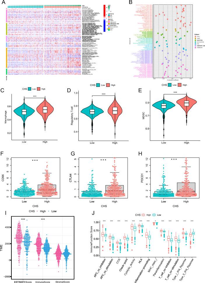
RNA-sequencing and clinical data of ccRCC patients were obtained from The Cancer Genome Atlas and the Gene Expression Omnibus databases. The E-MTAB-1980 dataset served as an external validation cohort. Nonnegative Matrix Factorization was employed to construct the cholesterol homeostasis cluster. A cholesterol homeostasis signature (CHS) was constructed using the least absolute shrinkage and selection operator regression method to characterize the cholesterol metabolic status of ccRCC.

RESULTS

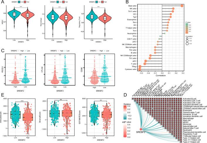
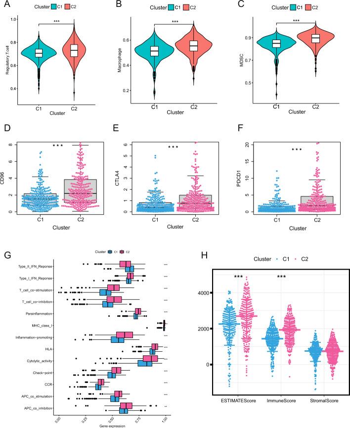
Two distinct molecular clusters associated with cholesterol homeostasis were identified, exhibiting divergent prognostic and immunological profiles. Analysis of immune cell infiltration revealed that Cluster C2 displayed immunosuppressive features, with enrichment of pro-tumor and immune-related pathways. The CHS was found to be predictive of both tumor immune status and clinical outcomes. Furthermore, we examined SREBF2, a key transcription factor in cholesterol regulation, and found that its high expression was associated with immune activation and favorable prognosis. Down-regulation of SREBF2 in ccRCC may lead to decreased cholesterol uptake and synthesis.

CONCLUSION

Cholesterol homeostasis signature serves as a potential biomarker for prognosis, immune microenvironment status, and clinicopathological characteristics in ccRCC. Genes related to cholesterol homeostasis, such as SREBF2, may offer new therapeutic targets for immunomodulation in ccRCC.

摘要

背景

胆固醇对肿瘤的增殖和进展至关重要。胆固醇稳态已成为癌症代谢研究的关键焦点。然而,其在肾透明细胞癌(ccRCC)中的作用仍知之甚少。

方法

从癌症基因组图谱和基因表达综合数据库中获取ccRCC患者的RNA测序和临床数据。E-MTAB-1980数据集用作外部验证队列。采用非负矩阵分解构建胆固醇稳态簇。使用最小绝对收缩和选择算子回归方法构建胆固醇稳态特征(CHS),以表征ccRCC的胆固醇代谢状态。

结果

鉴定出两个与胆固醇稳态相关的不同分子簇,它们表现出不同的预后和免疫特征。免疫细胞浸润分析显示,C2簇具有免疫抑制特征,促肿瘤和免疫相关途径富集。发现CHS可预测肿瘤免疫状态和临床结果。此外,我们研究了胆固醇调节中的关键转录因子SREBF2,发现其高表达与免疫激活和良好预后相关。ccRCC中SREBF2的下调可能导致胆固醇摄取和合成减少。

结论

胆固醇稳态特征可作为ccRCC预后、免疫微环境状态和临床病理特征的潜在生物标志物。与胆固醇稳态相关的基因,如SREBF2,可能为ccRCC的免疫调节提供新的治疗靶点。

https://cdn.ncbi.nlm.nih.gov/pmc/blobs/3526/12227387/42d3bcd9de42/12672_2025_3116_Fig1_HTML.jpg

文献AI研究员

20分钟写一篇综述,助力文献阅读效率提升50倍。

立即体验

用中文搜PubMed

大模型驱动的PubMed中文搜索引擎

马上搜索

文档翻译

学术文献翻译模型,支持多种主流文档格式。

立即体验