Suppr超能文献

解析肿瘤免疫微环境:对宫颈癌成纤维细胞的单细胞和空间转录组学见解

Deciphering the tumor immune microenvironment: single-cell and spatial transcriptomic insights into cervical cancer fibroblasts.

作者信息

Lin Zhiheng, Zhou Youwei, Liu Zhenran, Nie Wenyang, Cao Hengjie, Li Shengnan, Li Xuanling, Zhu Lijun, Lin Guangyao, Ding Yanyu, Jiang Yi, Gu Zuxi, Xu Lianwei, Zhao Zhijie, Cai Huabao

机构信息

Department of Gynecology, Longhua Hospital, Shanghai University of Traditional Chinese Medicine, Shanghai, 200032, China.

Department of Obstetrics and Gynecology, the First Affiliated Hospital of Anhui Medical University, Hefei, 230032, China.

出版信息

J Exp Clin Cancer Res. 2025 Jul 5;44(1):194. doi: 10.1186/s13046-025-03432-5.

Abstract

BACKGROUND

Cervical cancer (CC) remains a significant global health challenge despite advancements in screening, HPV vaccination, and therapeutic strategies. Tumor heterogeneity, driven by epigenetic modifications, affects immune evasion, metastasis, and treatment response. Cancer-associated fibroblasts (CAFs) play a crucial role in CC progression and therapy resistance. Single-cell sequencing offers new insights but remains underutilized in CC research. This study integrates single-cell RNA sequencing (scRNA-seq), spatial transcriptomics, and deconvolution analysis to identify key genes and immunotherapy targets. By constructing a prognostic model and exploring the immune microenvironment, we aim to provide novel insights into CC pathogenesis and potential therapeutic strategies.

METHODS

We utilized scRNA-seq, spatial transcriptomics, deconvolution analysis, and pseudotime trajectory mapping to delineate fibroblast subtypes within the tumor immune microenvironment (TIME) of CC. Functional annotations, differential gene expression profiling, cell-cell communication pathways, and transcription factor networks were systematically analyzed. A prognostic model based on bulk RNA-seq data was constructed and validated through survival analysis, with correlations to immune microenvironment characteristics. Functional experiments investigated the role of SDC1, a critical mediator of fibroblast-tumor crosstalk. Additionally, Fibroblast-tumor cell co-culture systems and functional assays were employed to investigate the paracrine role of SDC1. The CAF MYH11⁺ subpopulation was isolated via fluorescence-activated cell sorting (FACS). Multiplex immunofluorescence and immunohistochemical analyses were performed on both cultured cells and human cervical cancer tissue samples to characterize the spatial distribution and dynamic remodeling of MYH11 during stromal reorganization.

RESULTS

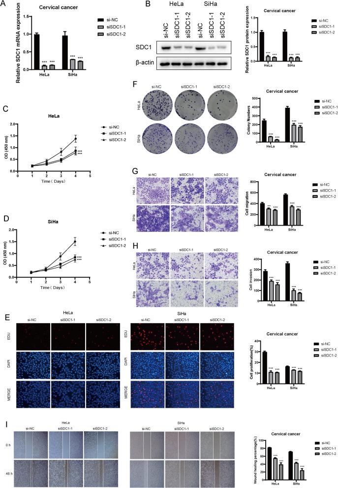
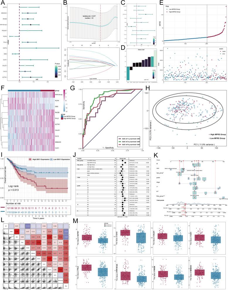
Six distinct fibroblast subtypes were identified, including the C0 MYH11 + fibroblasts, which exhibited unique roles in stemness maintenance, metabolic activity, and immune regulation. Spatial and functional analyses revealed that the C0 subtype is central to tumor-fibroblast interactions, particularly through the MDK-SDC1 signaling axis. The prognostic model incorporating fibroblast-specific markers demonstrated robust predictive power for patient survival outcomes. Additionally, in vitro SDC1 knockdown significantly inhibited CC cell proliferation, migration, and invasion. Fibroblasts show spatially regulated heterogeneity, with activation markers enriched in the tumor zone and MYH11 highest in normal zones, indicating dynamic stromal remodeling. C0 MYH11 + CAF Promotes Tumor Cell Proliferation, Migration, and Inhibits Apoptosis via Soluble SDC1.

CONCLUSION

Our results illustrate, in some ways, the possible immunomodulatory and tumor supporting roles of CAFs in CC TIME and highlight the possibility that the MDK-SDC1 pathway is a promising therapeutic target. This study not only promotes a partially new understanding of temporal heterogeneity in CC, but also provides a possible reference base for the development of new biomarkers and immunotherapy approaches to improve clinical outcomes.

摘要

背景

尽管在筛查、HPV疫苗接种和治疗策略方面取得了进展,但宫颈癌(CC)仍然是一项重大的全球健康挑战。由表观遗传修饰驱动的肿瘤异质性影响免疫逃逸、转移和治疗反应。癌症相关成纤维细胞(CAFs)在CC进展和治疗耐药中起关键作用。单细胞测序提供了新的见解,但在CC研究中仍未得到充分利用。本研究整合单细胞RNA测序(scRNA-seq)、空间转录组学和反卷积分析,以识别关键基因和免疫治疗靶点。通过构建预后模型并探索免疫微环境,我们旨在为CC发病机制和潜在治疗策略提供新的见解。

方法

我们利用scRNA-seq、空间转录组学、反卷积分析和伪时间轨迹映射来描绘CC肿瘤免疫微环境(TIME)中的成纤维细胞亚型。系统分析了功能注释、差异基因表达谱、细胞间通讯途径和转录因子网络。基于批量RNA-seq数据构建了预后模型,并通过生存分析进行验证,同时分析其与免疫微环境特征的相关性。功能实验研究了SDC1(成纤维细胞-肿瘤相互作用的关键介质)的作用。此外,采用成纤维细胞-肿瘤细胞共培养系统和功能测定来研究SDC1的旁分泌作用。通过荧光激活细胞分选(FACS)分离CAF MYH11⁺亚群。对培养细胞和人宫颈癌组织样本进行多重免疫荧光和免疫组化分析,以表征基质重组过程中MYH11的空间分布和动态重塑。

结果

鉴定出六种不同的成纤维细胞亚型,包括C0 MYH11⁺成纤维细胞,其在干性维持、代谢活性和免疫调节中发挥独特作用。空间和功能分析表明,C0亚型是肿瘤-成纤维细胞相互作用的核心,特别是通过MDK-SDC1信号轴。包含成纤维细胞特异性标志物的预后模型对患者生存结果具有强大的预测能力。此外,体外敲低SDC1显著抑制CC细胞的增殖、迁移和侵袭。成纤维细胞表现出空间调节的异质性,激活标志物在肿瘤区域富集,而MYH11在正常区域最高,表明基质动态重塑。C0 MYH11⁺ CAF通过可溶性SDC1促进肿瘤细胞增殖、迁移并抑制凋亡。

结论

我们的结果在一定程度上说明了CAFs在CC TIME中可能的免疫调节和肿瘤支持作用,并强调MDK-SDC1途径可能是一个有前景的治疗靶点。本研究不仅促进了对CC时间异质性的部分新理解,还为开发新的生物标志物和免疫治疗方法以改善临床结果提供了可能的参考依据。

https://cdn.ncbi.nlm.nih.gov/pmc/blobs/739d/12228347/32b163a68db2/13046_2025_3432_Fig1_HTML.jpg

文献AI研究员

20分钟写一篇综述,助力文献阅读效率提升50倍。

立即体验

用中文搜PubMed

大模型驱动的PubMed中文搜索引擎

马上搜索

文档翻译

学术文献翻译模型,支持多种主流文档格式。

立即体验